
参考视频:黑马 Redis 快速入门
笔记的整体结构依据视频编写,并随着学习的深入补充了很多知识
目录指引:
Redis 快速入门
Redis的常见命令和客户端使用
1. 初识 Redis
Redis是一种键值型的NoSql数据库,这里有两个关键字:
键值型
NoSql
其中键值型,是指Redis中存储的数据都是以key、value对的形式存储,而value的形式多种多样,可以是字符串、数值、甚至json:

而NoSql则是相对于传统关系型数据库而言,有很大差异的一种数据库。
1.1 认识 NoSQL
NoSql可以翻译做Not Only Sql(不仅仅是SQL),或者是No Sql(非Sql的)数据库。是相对于传统关系型数据库而言,有很大差异的一种特殊的数据库,因此也称之为非关系型数据库。
1.1.1 结构化与非结构化
传统关系型数据库是结构化数据,每一张表都有严格的约束信息:字段名、字段数据类型、字段约束等等信息,插入的数据必须遵守这些约束:

而NoSql则对数据库格式没有严格约束,往往形式松散,自由。
可以是键值型:

也可以是文档型:

甚至可以是图格式:

1.1.2 关联和非关联
传统数据库的表与表之间往往存在关联,例如外键:

而非关系型数据库不存在关联关系,要维护关系要么靠代码中的业务逻辑,要么靠数据之间的耦合:
{
id: 1,
name: "张三",
orders: [
{
id: 1,
item: {
id: 10, title: "荣耀6", price: 4999
}
},
{
id: 2,
item: {
id: 20, title: "小米11", price: 3999
}
}
]
}此处要维护“张三”的订单与商品“荣耀”和“小米11”的关系,不得不冗余的将这两个商品保存在张三的订单文档中,不够优雅。还是建议用业务来维护关联关系。
1.1.3 查询方式
传统关系型数据库会基于Sql语句做查询,语法有统一标准;
而不同的非关系数据库查询语法差异极大,五花八门各种各样。

1.1.4 事务
传统关系型数据库能满足事务ACID的原则。

而非关系型数据库往往不支持事务,或者不能严格保证ACID的特性,只能实现基本的一致性。
1.1.5 总结
除了上述四点以外,在存储方式、扩展性、查询性能上关系型与非关系型也都有着显著差异,总结如下:

- 存储方式
- 关系型数据库基于磁盘进行存储,会有大量的磁盘IO,对性能有一定影响
- 非关系型数据库,他们的操作更多的是依赖于内存来操作,内存的读写速度会非常快,性能自然会好一些
- 扩展性
- 关系型数据库集群模式一般是主从,主从数据一致,起到数据备份的作用,称为垂直扩展。
- 非关系型数据库可以将数据拆分,存储在不同机器上,可以保存海量数据,解决内存大小有限的问题。称为水平扩展。
- 关系型数据库因为表之间存在关联关系,如果做水平扩展会给数据查询带来很多麻烦
1.2 认识 Redis
Redis诞生于2009年全称是Remote Dictionary Server 远程词典服务器,是一个基于内存的键值型NoSQL数据库。
特征:
- 键值(key-value)型,value支持多种不同数据结构,功能丰富
- 单线程,每个命令具备原子性
- 低延迟,速度快(基于内存、IO多路复用、良好的编码)。
- 支持数据持久化
- 支持主从集群、分片集群
- 支持多语言客户端
作者:Antirez
Redis的官方网站地址:https://redis.io/
1.3 安装 Redis
大多数企业都是基于Linux服务器来部署项目,而且Redis官方也没有提供Windows版本的安装包。因此课程中我们会基于Linux系统来安装Redis.
此处选择的Linux版本为CentOS 7.
1.3.1 依赖库
Redis是基于C语言编写的,因此首先需要安装Redis所需要的gcc依赖:
yum install -y gcc tcl1.3.2 上传安装包并解压
然后将课前资料提供的Redis安装包上传到虚拟机的任意目录:

例如,我放到了/usr/local/src 目录:

解压缩:
tar -xzf redis-6.2.6.tar.gz解压后:

进入redis目录:
cd redis-6.2.6运行编译命令:
make && make install如果没有出错,应该就安装成功了。
默认的安装路径是在 /usr/local/bin目录下:

该目录已经默认配置到环境变量,因此可以在任意目录下运行这些命令。其中:
- redis-cli:是redis提供的命令行客户端
- redis-server:是redis的服务端启动脚本
- redis-sentinel:是redis的哨兵启动脚本
1.3.3 启动
redis的启动方式有很多种,例如:
- 默认启动
- 指定配置启动
- 开机自启
1.3.4 默认启动
安装完成后,在任意目录输入redis-server命令即可启动Redis:
redis-server如图:

这种启动属于前台启动,会阻塞整个会话窗口,窗口关闭或者按下CTRL + C则Redis停止。不推荐使用。
1.3.5 指定配置启动
如果要让Redis以后台方式启动,则必须修改Redis配置文件,就在我们之前解压的redis安装包下(/usr/local/src/redis-6.2.6),名字叫redis.conf:

我们先将这个配置文件备份一份:
cp redis.conf redis.conf.bck然后修改redis.conf文件中的一些配置:
# 允许访问的地址,默认是127.0.0.1,会导致只能在本地访问。修改为0.0.0.0则可以在任意IP访问,生产环境不要设置为0.0.0.0
bind 0.0.0.0
# 守护进程,修改为yes后即可后台运行
daemonize yes
# 密码,设置后访问Redis必须输入密码
requirepass 123321Redis的其它常见配置:
# 监听的端口
port 6379
# 工作目录,默认是当前目录,也就是运行redis-server时的命令,日志、持久化等文件会保存在这个目录
dir .
# 数据库数量,设置为1,代表只使用1个库,默认有16个库,编号0~15
databases 1
# 设置redis能够使用的最大内存
maxmemory 512mb
# 日志文件,默认为空,不记录日志,可以指定日志文件名
logfile "redis.log"启动Redis:
# 进入redis安装目录
cd /usr/local/src/redis-6.2.6
# 启动
redis-server redis.conf停止服务:
# 利用redis-cli来执行 shutdown 命令,即可停止 Redis 服务,
# 因为之前配置了密码,因此需要通过 -u 来指定密码
redis-cli -u 123321 shutdown1.3.6 开机自启
我们也可以通过配置来实现开机自启。
首先,新建一个系统服务文件:
vi /etc/systemd/system/redis.service内容如下:
[Unit]
Description=redis-server
After=network.target
[Service]
Type=forking
ExecStart=/usr/local/bin/redis-server /usr/local/src/redis-6.2.6/redis.conf
PrivateTmp=true
[Install]
WantedBy=multi-user.target然后重载系统服务:
systemctl daemon-reload现在,我们可以用下面这组命令来操作redis了:
# 启动
systemctl start redis
# 停止
systemctl stop redis
# 重启
systemctl restart redis
# 查看状态
systemctl status redis执行下面的命令,可以让redis开机自启:
systemctl enable redis1.4 Redis 桌面客户端
安装完成Redis,我们就可以操作Redis,实现数据的CRUD了。这需要用到Redis客户端,包括:
- 命令行客户端
- 图形化桌面客户端
- 编程客户端
1.4.1 Redis 命令行客户端
Redis安装完成后就自带了命令行客户端:redis-cli,使用方式如下:
redis-cli [options] [commonds]其中常见的options有:
-h 127.0.0.1:指定要连接的redis节点的IP地址,默认是127.0.0.1-p 6379:指定要连接的redis节点的端口,默认是6379-a 123321:指定redis的访问密码
其中的commonds就是Redis的操作命令,例如:
ping:与redis服务端做心跳测试,服务端正常会返回pong
不指定commond时,会进入redis-cli的交互控制台:

1.4.2 图形化桌面客户端
GitHub上的大神编写了Redis的图形化桌面客户端,地址:https://github.com/uglide/RedisDesktopManager
不过该仓库提供的是RedisDesktopManager的源码,并未提供windows安装包。
在下面这个仓库可以找到安装包:https://github.com/lework/RedisDesktopManager-Windows/releases
1.4.3 安装
在课前资料中可以找到Redis的图形化桌面客户端:

解压缩后,运行安装程序即可安装:

安装完成后,在安装目录下找到rdm.exe文件:

双击即可运行:

1.4.4 建立连接
点击左上角的连接到Redis服务器按钮:

在弹出的窗口中填写Redis服务信息:

点击确定后,在左侧菜单会出现这个链接:

点击即可建立连接了。

Redis默认有16个仓库,编号从0至15. 通过配置文件可以设置仓库数量,但是不超过16,并且不能自定义仓库名称。
如果是基于redis-cli连接Redis服务,可以通过select命令来选择数据库:
# 选择 0号库
select 02. Redis 常见命令
Redis是典型的key-value数据库,key一般是字符串,而value包含很多不同的数据类型:

Redis为了方便我们学习,将操作不同数据类型的命令也做了分组,在官网( https://redis.io/commands )可以查看到不同的命令:

不同类型的命令称为一个group,我们也可以通过help命令来查看各种不同group的命令:

接下来,我们就学习常见的五种基本数据类型的相关命令。
2.1 Redis 通用命令
通用指令是部分数据类型的,都可以使用的指令,常见的有:
- KEYS:查看符合模板的所有key
- DEL:删除一个指定的key
- EXISTS:判断key是否存在
- EXPIRE:给一个key设置有效期,有效期到期时该key会被自动删除
- TTL:查看一个KEY的剩余有效期
通过help [command] 可以查看一个命令的具体用法,例如:
# 查看keys命令的帮助信息:
127.0.0.1:6379> help keys
KEYS pattern
summary: Find all keys matching the given pattern
since: 1.0.0
group: generic2.2 String 类型
String类型,也就是字符串类型,是Redis中最简单的存储类型。
其value是字符串,不过根据字符串的格式不同,又可以分为3类:
- string:普通字符串
- int:整数类型,可以做自增、自减操作
- float:浮点类型,可以做自增、自减操作
不管是哪种格式,底层都是字节数组形式存储,只不过是编码方式不同。字符串类型的最大空间不能超过512m.

2.2.1 String 的常见命令
String的常见命令有:
- SET:添加或者修改已经存在的一个String类型的键值对
- GET:根据key获取String类型的value
- MSET:批量添加多个String类型的键值对
- MGET:根据多个key获取多个String类型的value
- INCR:让一个整型的key自增1
- INCRBY:让一个整型的key自增并指定步长,例如:incrby num 2 让num值自增2
- INCRBYFLOAT:让一个浮点类型的数字自增并指定步长
- SETNX:添加一个String类型的键值对,前提是这个key不存在,否则不执行
- SETEX:添加一个String类型的键值对,并且指定有效期
2.2.2 Key 结构
Redis没有类似MySQL中的Table的概念,我们该如何区分不同类型的key呢?
例如,需要存储用户、商品信息到redis,有一个用户id是1,有一个商品id恰好也是1,此时如果使用id作为key,那就会冲突了,该怎么办?
我们可以通过给key添加前缀加以区分,不过这个前缀不是随便加的,有一定的规范:
Redis的key允许有多个单词形成层级结构,多个单词之间用’:'隔开,格式如下:
项目名:业务名:类型:id这个格式并非固定,也可以根据自己的需求来删除或添加词条。这样以来,我们就可以把不同类型的数据区分开了。从而避免了key的冲突问题。
例如我们的项目名称叫 heima,有user和product两种不同类型的数据,我们可以这样定义key:
user相关的key:heima:user:1
product相关的key:heima:product:1
如果Value是一个Java对象,例如一个User对象,则可以将对象序列化为JSON字符串后存储:
| KEY | VALUE |
|---|---|
heima:user:1 | {"id":1, "name": "Jack", "age": 21} |
heima:product:1 | {"id":1, "name": "小米11", "price": 4999} |
并且,在Redis的桌面客户端中,还会以相同前缀作为层级结构,让数据看起来层次分明,关系清晰:

2.3 Hash 类型
Hash类型,也叫散列,其value是一个无序字典,类似于Java中的HashMap结构。
String结构是将对象序列化为JSON字符串后存储,当需要修改对象某个字段时很不方便:

Hash结构可以将对象中的每个字段独立存储,可以针对单个字段做CRUD:

Hash的常见命令有:
HSET key field value:添加或者修改hash类型key的field的值
HGET key field:获取一个hash类型key的field的值
HMSET:批量添加多个hash类型key的field的值
HMGET:批量获取多个hash类型key的field的值
HGETALL:获取一个hash类型的key中的所有的field和value
HKEYS:获取一个hash类型的key中的所有的field
HINCRBY:让一个hash类型key的字段值自增并指定步长
HSETNX:添加一个hash类型的key的field值,前提是这个field不存在,否则不执行
HSET klaus:user:3 name Lucy
HSET klaus:user:3 age 23

2.4 List 类型
Redis中的List类型与Java中的LinkedList类似,可以看做是一个双向链表结构。既可以支持正向检索和也可以支持反向检索。
特征也与LinkedList类似:
- 有序
- 元素可以重复
- 插入和删除快
- 查询速度一般
常用来存储一个有序数据,例如:朋友圈点赞列表,评论列表等。
List的常见命令有:
LPUSH key element ...:向列表左侧插入一个或多个元素- LPOP key:移除并返回列表左侧的第一个元素,没有则返回nil
RPUSH key element ...:向列表右侧插入一个或多个元素- RPOP key:移除并返回列表右侧的第一个元素
LRANGE key star end:返回一段角标范围内的所有元素

- BLPOP和BRPOP:与LPOP和RPOP类似,只不过在没有元素时等待指定时间,而不是直接返回nil


2.5 Set 类型
Redis的Set结构与Java中的HashSet类似,可以看做是一个value为null的HashMap。因为也是一个hash表,因此具备与HashSet类似的特征:
无序
元素不可重复
查找快
支持交集、并集、差集等功能
Set的常见命令有:
SADD key member ...:向set中添加一个或多个元素SREM key member ...: 移除set中的指定元素- SCARD key: 返回set中元素的个数
SISMEMBER key member:判断一个元素是否存在于set中- SMEMBERS:获取set中的所有元素
SINTER key1 key2 ...:求key1与key2的交集SDIFF key1 key2 ...:求key1与key2的差集SUNION key1 key2 ...:求key1与key2的并集
例如两个集合:s1和s2:

求交集:SINTER s1 s2
求s1与s2的不同:SDIFF s1 s2

练习:
- 将下列数据用Redis的Set集合来存储:
- 张三的好友有:李四、王五、赵六
- 李四的好友有:王五、麻子、二狗

- 利用Set的命令实现下列功能:
- 计算张三的好友有几人
SCARD zs
- 计算张三和李四有哪些共同好友
SINTER zs ls
- 查询哪些人是张三的好友却不是李四的好友
SDIFF zs ls
- 查询张三和李四的好友总共有哪些人
SUNION zs ls
- 判断李四是否是张三的好友
SISMEMBER zs lisi
- 判断张三是否是李四的好友
SISMEMBER ls zhangsan
- 将李四从张三的好友列表中移除
SREM zs lisi
2.6 SortedSet 类型
Redis的SortedSet是一个可排序的set集合,与Java中的TreeSet有些类似,但底层数据结构却差别很大。SortedSet中的每一个元素都带有一个score属性,可以基于score属性对元素排序,底层的实现是一个跳表(SkipList)加 hash表。
SortedSet具备下列特性:
- 可排序
- 元素不重复
- 查询速度快
因为SortedSet的可排序特性,经常被用来实现排行榜这样的功能。
SortedSet的常见命令有:
- ZADD key score member:添加一个或多个元素到sorted set ,如果已经存在则更新其score值
- ZREM key member:删除sorted set中的一个指定元素
- ZSCORE key member : 获取sorted set中的指定元素的score值
- ZRANK key member:获取sorted set 中的指定元素的排名
- ZCARD key:获取sorted set中的元素个数
- ZCOUNT key min max:统计score值在给定范围内的所有元素的个数
- ZINCRBY key increment member:让sorted set中的指定元素自增,步长为指定的increment值
- ZRANGE key min max:按照score排序后,获取指定排名范围内的元素
- ZRANGEBYSCORE key min max:按照score排序后,获取指定score范围内的元素
- ZDIFF、ZINTER、ZUNION:求差集、交集、并集
注意:所有的排名默认都是升序,如果要降序则在命令的Z后面添加REV即可,例如:
升序获取sorted set 中的指定元素的排名:ZRANK key member
降序获取sorted set 中的指定元素的排名:ZREVRANK key memeber
练习题:
将班级的下列学生得分存入Redis的SortedSet中:
Jack 85, Lucy 89, Rose 82, Tom 95, Jerry 78, Amy 92, Miles 76
ZADD stus 85 Jack 89 Lucy 82 Rose 95 Tom 78 Jerry 92 Amy 76 Miles
并实现下列功能:
- 删除Tom同学
ZREM stus Tom

- 获取Amy同学的分数
ZSCORE stus Amy
- 获取Rose同学的排名
ZRANK stus Rose
ZREVRANK stus Rose
- 查询80分以下有几个学生
ZCOUNT stus 0 80
- 给Amy同学加2分
ZINCRBY stus 2 Amy
- 查出成绩前3名的同学
ZREVRANGE stus 0 2

- 查出成绩80分以下的所有同学
ZRANGEBYSCORE stus 0 80
3. Redis 的 Java 客户端
在Redis官网中提供了各种语言的客户端,地址:https://redis.io/docs/clients/

其中Java客户端也包含很多:

标记为*的就是推荐使用的java客户端,包括:
- Jedis和Lettuce:这两个主要是提供了Redis命令对应的API,方便我们操作Redis,而SpringDataRedis又对这两种做了抽象和封装,因此我们后期会直接以SpringDataRedis来学习。
- Redisson:是在Redis基础上实现了分布式的可伸缩的java数据结构,例如Map、Queue等,而且支持跨进程的同步机制:Lock、Semaphore等待,比较适合用来实现特殊的功能需求。
3.1 Jedis客户端
Jedis的官网地址: https://github.com/redis/jedis
3.1.1 快速入门
我们先来个快速入门:
1)引入依赖:
<!--jedis-->
<dependency>
<groupId>redis.clients</groupId>
<artifactId>jedis</artifactId>
<version>3.7.0</version>
</dependency>
<!--单元测试-->
<dependency>
<groupId>org.junit.jupiter</groupId>
<artifactId>junit-jupiter</artifactId>
<version>5.7.0</version>
<scope>test</scope>
</dependency>2)建立连接
新建一个单元测试类,内容如下:
private Jedis jedis;
@BeforeEach
void setUp() {
// 1.建立连接
// jedis = new Jedis("192.168.150.101", 6379);
jedis = JedisConnectionFactory.getJedis();
// 2.设置密码
jedis.auth("123321");
// 3.选择库
jedis.select(0);
}3)测试:
@Test
void testString() {
// 存入数据
String result = jedis.set("name", "虎哥");
System.out.println("result = " + result);
// 获取数据
String name = jedis.get("name");
System.out.println("name = " + name);
}
@Test
void testHash() {
// 插入hash数据
jedis.hset("user:1", "name", "Jack");
jedis.hset("user:1", "age", "21");
// 获取
Map<String, String> map = jedis.hgetAll("user:1");
System.out.println(map);
}4)释放资源
@AfterEach
void tearDown() {
if (jedis != null) {
jedis.close();
}
}3.1.2 连接池
Jedis本身是线程不安全的,并且频繁的创建和销毁连接会有性能损耗,因此我们推荐大家使用Jedis连接池代替Jedis的直连方式。
package com.heima.jedis.util;
import redis.clients.jedis.*;
public class JedisConnectionFactory {
private static JedisPool jedisPool;
static {
// 配置连接池
JedisPoolConfig poolConfig = new JedisPoolConfig();
poolConfig.setMaxTotal(8);
poolConfig.setMaxIdle(8);
poolConfig.setMinIdle(0);
poolConfig.setMaxWaitMillis(1000);
// 创建连接池对象,参数:连接池配置、服务端ip、服务端端口、超时时间、密码
jedisPool = new JedisPool(poolConfig, "192.168.150.101", 6379, 1000, "123321");
}
public static Jedis getJedis(){
return jedisPool.getResource();
}
}3.2 SpringDataRedis 客户端
SpringData是Spring中数据操作的模块,包含对各种数据库的集成,其中对Redis的集成模块就叫做SpringDataRedis,官网地址:https://spring.io/projects/spring-data-redis
- 提供了对不同Redis客户端的整合(Lettuce和Jedis)
- 提供了RedisTemplate统一API来操作Redis
- 支持Redis的发布订阅模型
- 支持Redis哨兵和Redis集群
- 支持基于Lettuce的响应式编程
- 支持基于JDK、JSON、字符串、Spring对象的数据序列化及反序列化
- 支持基于Redis的JDKCollection实现
SpringDataRedis中提供了RedisTemplate工具类,其中封装了各种对Redis的操作。并且将不同数据类型的操作API封装到了不同的类型中:

3.2.1 快速入门
SpringBoot已经提供了对SpringDataRedis的支持,使用非常简单。
首先,新建一个maven项目,然后按照下面步骤执行:
1)引入依赖
<?xml version="1.0" encoding="UTF-8"?>
<project xmlns="http://maven.apache.org/POM/4.0.0" xmlns:xsi="http://www.w3.org/2001/XMLSchema-instance"
xsi:schemaLocation="http://maven.apache.org/POM/4.0.0 https://maven.apache.org/xsd/maven-4.0.0.xsd">
<modelVersion>4.0.0</modelVersion>
<parent>
<groupId>org.springframework.boot</groupId>
<artifactId>spring-boot-starter-parent</artifactId>
<version>2.5.7</version>
<relativePath/> <!-- lookup parent from repository -->
</parent>
<groupId>com.heima</groupId>
<artifactId>redis-demo</artifactId>
<version>0.0.1-SNAPSHOT</version>
<name>redis-demo</name>
<description>Demo project for Spring Boot</description>
<properties>
<java.version>1.8</java.version>
</properties>
<dependencies>
<!--redis依赖-->
<dependency>
<groupId>org.springframework.boot</groupId>
<artifactId>spring-boot-starter-data-redis</artifactId>
</dependency>
<!--common-pool-->
<dependency>
<groupId>org.apache.commons</groupId>
<artifactId>commons-pool2</artifactId>
</dependency>
<!--Jackson依赖-->
<dependency>
<groupId>com.fasterxml.jackson.core</groupId>
<artifactId>jackson-databind</artifactId>
</dependency>
<dependency>
<groupId>org.projectlombok</groupId>
<artifactId>lombok</artifactId>
<optional>true</optional>
</dependency>
<dependency>
<groupId>org.springframework.boot</groupId>
<artifactId>spring-boot-starter-test</artifactId>
<scope>test</scope>
</dependency>
</dependencies>
<build>
<plugins>
<plugin>
<groupId>org.springframework.boot</groupId>
<artifactId>spring-boot-maven-plugin</artifactId>
<configuration>
<excludes>
<exclude>
<groupId>org.projectlombok</groupId>
<artifactId>lombok</artifactId>
</exclude>
</excludes>
</configuration>
</plugin>
</plugins>
</build>
</project>2)配置 Redis
spring:
redis:
host: 192.168.150.101
port: 6379
password: 123321
lettuce:
pool:
max-active: 8
max-idle: 8
min-idle: 0
max-wait: 100ms3)注入 RedisTemplate
因为有了SpringBoot的自动装配,我们可以拿来就用:
@SpringBootTest
class RedisStringTests {
@Autowired
private RedisTemplate redisTemplate;
}4)编写测试
@SpringBootTest
class RedisStringTests {
@Autowired
private RedisTemplate redisTemplate;
@Test
void testString() {
// 写入一条String数据
redisTemplate.opsForValue().set("name", "虎哥");
// 获取string数据
Object name = stringRedisTemplate.opsForValue().get("name");
System.out.println("name = " + name);
}
}3.2.2 自定义序列化
RedisTemplate可以接收任意Object作为值写入Redis:

只不过写入前会把Object序列化为字节形式,默认是采用JDK序列化,得到的结果是这样的:

缺点:
- 可读性差
- 内存占用较大
我们可以自定义RedisTemplate的序列化方式,代码如下:
@Configuration
public class RedisConfig {
@Bean
public RedisTemplate<String, Object> redisTemplate(RedisConnectionFactory connectionFactory){
// 创建RedisTemplate对象
RedisTemplate<String, Object> template = new RedisTemplate<>();
// 设置连接工厂
template.setConnectionFactory(connectionFactory);
// 创建JSON序列化工具
GenericJackson2JsonRedisSerializer jsonRedisSerializer =
new GenericJackson2JsonRedisSerializer();
// 设置Key的序列化
template.setKeySerializer(RedisSerializer.string());
template.setHashKeySerializer(RedisSerializer.string());
// 设置Value的序列化
template.setValueSerializer(jsonRedisSerializer);
template.setHashValueSerializer(jsonRedisSerializer);
// 返回
return template;
}
}这里采用了JSON序列化来代替默认的JDK序列化方式。最终结果如图:

整体可读性有了很大提升,并且能将Java对象自动的序列化为JSON字符串,并且查询时能自动把JSON反序列化为Java对象。不过,其中记录了序列化时对应的class名称,目的是为了查询时实现自动反序列化。这会带来额外的内存开销。
3.2.3 StringRedisTemplate
为了节省内存空间,我们可以不使用JSON序列化器来处理value,而是统一使用String序列化器,要求只能存储String类型的key和value。当需要存储Java对象时,手动完成对象的序列化和反序列化。

因为存入和读取时的序列化及反序列化都是我们自己实现的,SpringDataRedis就不会将class信息写入Redis了。
这种用法比较普遍,因此SpringDataRedis就提供了RedisTemplate的子类:StringRedisTemplate,它的key和value的序列化方式默认就是String方式。

省去了我们自定义RedisTemplate的序列化方式的步骤,而是直接使用:
@Autowired
private StringRedisTemplate stringRedisTemplate;
// JSON序列化工具
private static final ObjectMapper mapper = new ObjectMapper();
@Test
void testSaveUser() throws JsonProcessingException {
// 创建对象
User user = new User("虎哥", 21);
// 手动序列化
String json = mapper.writeValueAsString(user);
// 写入数据
stringRedisTemplate.opsForValue().set("user:200", json);
// 获取数据
String jsonUser = stringRedisTemplate.opsForValue().get("user:200");
// 手动反序列化
User user1 = mapper.readValue(jsonUser, User.class);
System.out.println("user1 = " + user1);
}Redis 实战篇
短信登录
- 这一块我们会使用redis共享session来实现
商户查询缓存
- 通过本章节,我们会理解缓存击穿,缓存穿透,缓存雪崩等问题,让小伙伴的对于这些概念的理解不仅仅是停留在概念上,更是能在代码中看到对应的内容
优惠卷秒杀
- 通过本章节,我们可以学会Redis的计数器功能, 结合Lua完成高性能的redis操作,同时学会Redis分布式锁的原理,包括Redis的三种消息队列
附近的商户
- 我们利用Redis的GEOHash来完成对于地理坐标的操作
UV统计
- 主要是使用Redis来完成统计功能
用户签到
- 使用Redis的BitMap数据统计功能
好友关注
- 基于Set集合的关注、取消关注,共同关注等等功能,这一块知识咱们之前就讲过,这次我们在项目中来使用一下
打人探店
基于List来完成点赞列表的操作,同时基于SortedSet来完成点赞的排行榜功能
以上这些内容咱们统统都会给小伙伴们讲解清楚,让大家充分理解如何使用Redis

1. 短信登录
1.1 导入黑马点评项目
1.1.1 导入 SQL

1.1.2 有关当前模型
手机或者app端发起请求,请求我们的nginx服务器,nginx基于七层模型走的事HTTP协议,可以实现基于Lua直接绕开tomcat访问redis,也可以作为静态资源服务器,轻松扛下上万并发, 负载均衡到下游tomcat服务器,打散流量,我们都知道一台4核8G的tomcat,在优化和处理简单业务的加持下,大不了就处理1000左右的并发, 经过nginx的负载均衡分流后,利用集群支撑起整个项目,同时nginx在部署了前端项目后,更是可以做到动静分离,进一步降低tomcat服务的压力,这些功能都得靠nginx起作用,所以nginx是整个项目中重要的一环。
在tomcat支撑起并发流量后,我们如果让tomcat直接去访问Mysql,根据经验Mysql企业级服务器只要上点并发,一般是16或32 核心cpu,32 或64G内存,像企业级mysql加上固态硬盘能够支撑的并发,大概就是4000起~7000左右,上万并发, 瞬间就会让Mysql服务器的cpu,硬盘全部打满,容易崩溃,所以我们在高并发场景下,会选择使用mysql集群,同时为了进一步降低Mysql的压力,同时增加访问的性能,我们也会加入Redis,同时使用Redis集群使得Redis对外提供更好的服务。

1.1.3 导入后端项目
在资料中提供了一个项目源码:

1.1.4 导入前端工程

1.1.5 运行前端项目

1.2 基于 Session 实现登录流程
发送验证码:
用户在提交手机号后,会校验手机号是否合法,如果不合法,则要求用户重新输入手机号
如果手机号合法,后台此时生成对应的验证码,同时将验证码进行保存,然后再通过短信的方式将验证码发送给用户
短信验证码登录、注册:
用户将验证码和手机号进行输入,后台从session中拿到当前验证码,然后和用户输入的验证码进行校验,如果不一致,则无法通过校验,如果一致,则后台根据手机号查询用户,如果用户不存在,则为用户创建账号信息,保存到数据库,无论是否存在,都会将用户信息保存到session中,方便后续获得当前登录信息
校验登录状态:
用户在请求时候,会从cookie中携带者JsessionId到后台,后台通过JsessionId从session中拿到用户信息,如果没有session信息,则进行拦截,如果有session信息,则将用户信息保存到threadLocal中,并且放行

1.3 实现发送短信验证码功能
页面流程

具体代码如下
贴心小提示:
具体逻辑上文已经分析,我们仅仅只需要按照提示的逻辑写出代码即可。
- 发送验证码
@Override
public Result sendCode(String phone, HttpSession session) {
// 1.校验手机号
if (RegexUtils.isPhoneInvalid(phone)) {
// 2.如果不符合,返回错误信息
return Result.fail("手机号格式错误!");
}
// 3.符合,生成验证码
String code = RandomUtil.randomNumbers(6);
// 4.保存验证码到 session
session.setAttribute("code",code);
// 5.发送验证码
log.debug("发送短信验证码成功,验证码:{}", code);
// 返回ok
return Result.ok();
}- 登录
@Override
public Result login(LoginFormDTO loginForm, HttpSession session) {
// 1.校验手机号
String phone = loginForm.getPhone();
if (RegexUtils.isPhoneInvalid(phone)) {
// 2.如果不符合,返回错误信息
return Result.fail("手机号格式错误!");
}
// 3.校验验证码
Object cacheCode = session.getAttribute("code");
String code = loginForm.getCode();
if(cacheCode == null || !cacheCode.toString().equals(code)){
//3.不一致,报错
return Result.fail("验证码错误");
}
//一致,根据手机号查询用户
User user = query().eq("phone", phone).one();
//5.判断用户是否存在
if(user == null){
//不存在,则创建
user = createUserWithPhone(phone);
}
//7.保存用户信息到session中
session.setAttribute("user",user);
return Result.ok();
}1.4 实现登录拦截功能
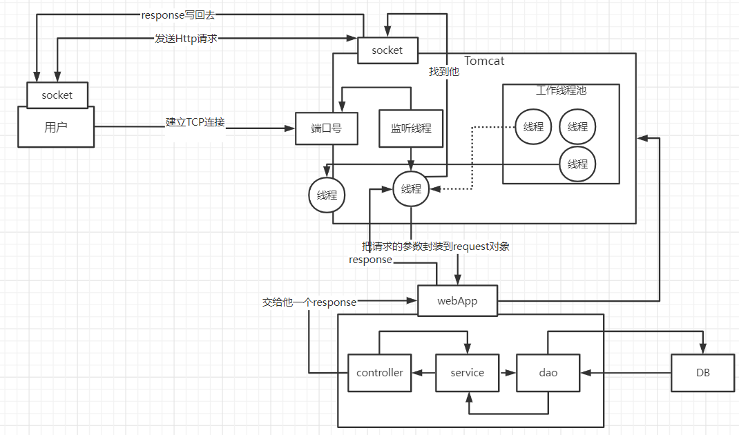
温馨小贴士:tomcat的运行原理

当用户发起请求时,会访问我们像tomcat注册的端口,任何程序想要运行,都需要有一个线程对当前端口号进行监听,tomcat也不例外,当监听线程知道用户想要和tomcat连接连接时,那会由监听线程创建socket连接,socket都是成对出现的,用户通过socket像互相传递数据,当tomcat端的socket接受到数据后,此时监听线程会从tomcat的线程池中取出一个线程执行用户请求,在我们的服务部署到tomcat后,线程会找到用户想要访问的工程,然后用这个线程转发到工程中的controller,service,dao中,并且访问对应的DB,在用户执行完请求后,再统一返回,再找到tomcat端的socket,再将数据写回到用户端的socket,完成请求和响应
通过以上讲解,我们可以得知 每个用户其实对应都是去找tomcat线程池中的一个线程来完成工作的, 使用完成后再进行回收,既然每个请求都是独立的,所以在每个用户去访问我们的工程时,我们可以使用threadlocal来做到线程隔离,每个线程操作自己的一份数据
温馨小贴士:关于threadlocal
如果小伙伴们看过threadLocal的源码,你会发现在threadLocal中,无论是他的put方法和他的get方法, 都是先从获得当前用户的线程,然后从线程中取出线程的成员变量map,只要线程不一样,map就不一样,所以可以通过这种方式来做到线程隔离

拦截器代码
public class LoginInterceptor implements HandlerInterceptor {
@Override
public boolean preHandle(HttpServletRequest request, HttpServletResponse response, Object handler) throws Exception {
//1.获取session
HttpSession session = request.getSession();
//2.获取session中的用户
Object user = session.getAttribute("user");
//3.判断用户是否存在
if(user == null){
//4.不存在,拦截,返回401状态码
response.setStatus(401);
return false;
}
//5.存在,保存用户信息到Threadlocal
UserHolder.saveUser((User)user);
//6.放行
return true;
}
}让拦截器生效
@Configuration
public class MvcConfig implements WebMvcConfigurer {
@Resource
private StringRedisTemplate stringRedisTemplate;
@Override
public void addInterceptors(InterceptorRegistry registry) {
// 登录拦截器
registry.addInterceptor(new LoginInterceptor())
.excludePathPatterns(
"/shop/**",
"/voucher/**",
"/shop-type/**",
"/upload/**",
"/blog/hot",
"/user/code",
"/user/login"
).order(1);
// token刷新的拦截器
registry.addInterceptor(new RefreshTokenInterceptor(stringRedisTemplate)).addPathPatterns("/**").order(0);
}
}1.5 隐藏用户敏感信息
我们通过浏览器观察到此时用户的全部信息都在,这样极为不靠谱,所以我们应当在返回用户信息之前,将用户的敏感信息进行隐藏,采用的核心思路就是书写一个UserDto对象,这个UserDto对象就没有敏感信息了,我们在返回前,将有用户敏感信息的User对象转化成没有敏感信息的UserDto对象,那么就能够避免这个尴尬的问题了
在登录方法处修改
//7.保存用户信息到session中
session.setAttribute("user", BeanUtils.copyProperties(user,UserDTO.class));在拦截器处:
//5.存在,保存用户信息到Threadlocal
UserHolder.saveUser((UserDTO) user);在UserHolder处:将user对象换成UserDTO
public class UserHolder {
private static final ThreadLocal<UserDTO> tl = new ThreadLocal<>();
public static void saveUser(UserDTO user){
tl.set(user);
}
public static UserDTO getUser(){
return tl.get();
}
public static void removeUser(){
tl.remove();
}
}1.6 session 共享问题
核心思路分析:
每个tomcat中都有一份属于自己的session,假设用户第一次访问第一台tomcat,并且把自己的信息存放到第一台服务器的session中,但是第二次这个用户访问到了第二台tomcat,那么在第二台服务器上,肯定没有第一台服务器存放的session,所以此时 整个登录拦截功能就会出现问题,我们能如何解决这个问题呢?早期的方案是session拷贝,就是说虽然每个tomcat上都有不同的session,但是每当任意一台服务器的session修改时,都会同步给其他的Tomcat服务器的session,这样的话,就可以实现session的共享了
但是这种方案具有两个大问题
1、每台服务器中都有完整的一份session数据,服务器压力过大。
2、session拷贝数据时,可能会出现延迟
所以咱们后来采用的方案都是基于redis来完成,我们把session换成redis,redis数据本身就是共享的,就可以避免session共享的问题了

1.7 Redis 代替 session 的业务流程
1.7.1 设计 key 的结构
首先我们要思考一下利用redis来存储数据,那么到底使用哪种结构呢?由于存入的数据比较简单,我们可以考虑使用String,或者是使用哈希,如下图,如果使用String,同学们注意他的value,用多占用一点空间,如果使用哈希,则他的value中只会存储他数据本身,如果不是特别在意内存,其实使用String就可以啦。

1.7.2 设计 key 的具体细节
所以我们可以使用String结构,就是一个简单的key,value键值对的方式,但是关于key的处理,session他是每个用户都有自己的session,但是redis的key是共享的,咱们就不能使用code了
在设计这个key的时候,我们之前讲过需要满足两点
1、key要具有唯一性
2、key要方便携带
如果我们采用phone:手机号这个的数据来存储当然是可以的,但是如果把这样的敏感数据存储到redis中并且从页面中带过来毕竟不太合适,所以我们在后台生成一个随机串token,然后让前端带来这个token就能完成我们的整体逻辑了
1.7.3 整体访问流程
当注册完成后,用户去登录会去校验用户提交的手机号和验证码,是否一致,如果一致,则根据手机号查询用户信息,不存在则新建,最后将用户数据保存到redis,并且生成token作为redis的key,当我们校验用户是否登录时,会去携带着token进行访问,从redis中取出token对应的value,判断是否存在这个数据,如果没有则拦截,如果存在则将其保存到threadLocal中,并且放行。

1.8 基于 Redis 实现短信登录
这里具体逻辑就不分析了,之前咱们已经重点分析过这个逻辑啦。
UserServiceImpl代码
@Override
public Result login(LoginFormDTO loginForm, HttpSession session) {
// 1.校验手机号
String phone = loginForm.getPhone();
if (RegexUtils.isPhoneInvalid(phone)) {
// 2.如果不符合,返回错误信息
return Result.fail("手机号格式错误!");
}
// 3.从redis获取验证码并校验
String cacheCode = stringRedisTemplate.opsForValue().get(LOGIN_CODE_KEY + phone);
String code = loginForm.getCode();
if (cacheCode == null || !cacheCode.equals(code)) {
// 不一致,报错
return Result.fail("验证码错误");
}
// 4.一致,根据手机号查询用户 select * from tb_user where phone = ?
User user = query().eq("phone", phone).one();
// 5.判断用户是否存在
if (user == null) {
// 6.不存在,创建新用户并保存
user = createUserWithPhone(phone);
}
// 7.保存用户信息到 redis中
// 7.1.随机生成token,作为登录令牌
String token = UUID.randomUUID().toString(true);
// 7.2.将User对象转为HashMap存储
UserDTO userDTO = BeanUtil.copyProperties(user, UserDTO.class);
Map<String, Object> userMap = BeanUtil.beanToMap(userDTO, new HashMap<>(),
CopyOptions.create()
.setIgnoreNullValue(true)
.setFieldValueEditor((fieldName, fieldValue) -> fieldValue.toString()));
// 7.3.存储
String tokenKey = LOGIN_USER_KEY + token;
stringRedisTemplate.opsForHash().putAll(tokenKey, userMap);
// 7.4.设置token有效期
stringRedisTemplate.expire(tokenKey, LOGIN_USER_TTL, TimeUnit.MINUTES);
// 8.返回token
return Result.ok(token);
}1.9 解决状态登录刷新问题
1.9.1 初始方案思路总结:
在这个方案中,他确实可以使用对应路径的拦截,同时刷新登录token令牌的存活时间,但是现在这个拦截器他只是拦截需要被拦截的路径,假设当前用户访问了一些不需要拦截的路径,那么这个拦截器就不会生效,所以此时令牌刷新的动作实际上就不会执行,所以这个方案他是存在问题的

1.9.2 优化方案
既然之前的拦截器无法对不需要拦截的路径生效,那么我们可以添加一个拦截器,在第一个拦截器中拦截所有的路径,把第二个拦截器做的事情放入到第一个拦截器中,同时刷新令牌,因为第一个拦截器有了threadLocal的数据,所以此时第二个拦截器只需要判断拦截器中的user对象是否存在即可,完成整体刷新功能。

1.9.3 代码
RefreshTokenInterceptor
public class RefreshTokenInterceptor implements HandlerInterceptor {
private StringRedisTemplate stringRedisTemplate;
public RefreshTokenInterceptor(StringRedisTemplate stringRedisTemplate) {
this.stringRedisTemplate = stringRedisTemplate;
}
@Override
public boolean preHandle(HttpServletRequest request, HttpServletResponse response, Object handler) throws Exception {
// 1.获取请求头中的token
String token = request.getHeader("authorization");
if (StrUtil.isBlank(token)) {
return true;
}
// 2.基于TOKEN获取redis中的用户
String key = LOGIN_USER_KEY + token;
Map<Object, Object> userMap = stringRedisTemplate.opsForHash().entries(key);
// 3.判断用户是否存在
if (userMap.isEmpty()) {
return true;
}
// 5.将查询到的hash数据转为UserDTO
UserDTO userDTO = BeanUtil.fillBeanWithMap(userMap, new UserDTO(), false);
// 6.存在,保存用户信息到 ThreadLocal
UserHolder.saveUser(userDTO);
// 7.刷新token有效期
stringRedisTemplate.expire(key, LOGIN_USER_TTL, TimeUnit.MINUTES);
// 8.放行
return true;
}
@Override
public void afterCompletion(HttpServletRequest request, HttpServletResponse response, Object handler, Exception ex) throws Exception {
// 移除用户
UserHolder.removeUser();
}
}LoginInterceptor
public class LoginInterceptor implements HandlerInterceptor {
@Override
public boolean preHandle(HttpServletRequest request, HttpServletResponse response, Object handler) throws Exception {
// 1.判断是否需要拦截(ThreadLocal中是否有用户)
if (UserHolder.getUser() == null) {
// 没有,需要拦截,设置状态码
response.setStatus(401);
// 拦截
return false;
}
// 有用户,则放行
return true;
}
}2. 商户查询缓存
2.1 什么是缓存?
前言:什么是缓存?
就像自行车,越野车的避震器
举个例子:越野车,山地自行车,都拥有"避震器",防止车体加速后因惯性,在酷似"U"字母的地形上飞跃,硬着陆导致的损害,像个弹簧一样;
同样,实际开发中,系统也需要"避震器",防止过高的数据访问猛冲系统,导致其操作线程无法及时处理信息而瘫痪;
这在实际开发中对企业讲,对产品口碑,用户评价都是致命的;所以企业非常重视缓存技术;
缓存(Cache),就是数据交换的缓冲区,俗称的缓存就是缓冲区内的数据,一般从数据库中获取,存储于本地代码(例如:
例1:Static final ConcurrentHashMap<K,V> map = new ConcurrentHashMap<>(); 本地用于高并发
例2:static final Cache<K,V> USER_CACHE = CacheBuilder.newBuilder().build(); 用于redis等缓存
例3:Static final Map<K,V> map = new HashMap(); 本地缓存由于其被Static修饰,所以随着类的加载而被加载到内存之中,作为本地缓存,由于其又被final修饰,所以其引用(例3:map)和对象(例3:new HashMap())之间的关系是固定的,不能改变,因此不用担心赋值(=)导致缓存失效;
2.1.1 为什么要使用缓存
一句话:因为速度快,好用
缓存数据存储于代码中,而代码运行在内存中,内存的读写性能远高于磁盘,缓存可以大大降低用户访问并发量带来的服务器读写压力
实际开发过程中,企业的数据量,少则几十万,多则几千万,这么大数据量,如果没有缓存来作为"避震器",系统是几乎撑不住的,所以企业会大量运用到缓存技术;
但是缓存也会增加代码复杂度和运营的成本:

2.1.2 如何使用缓存
实际开发中,会构筑多级缓存来使系统运行速度进一步提升,例如:本地缓存与redis中的缓存并发使用
浏览器缓存:主要是存在于浏览器端的缓存
**应用层缓存:**可以分为tomcat本地缓存,比如之前提到的map,或者是使用redis作为缓存
**数据库缓存:**在数据库中有一片空间是 buffer pool,增改查数据都会先加载到mysql的缓存中
**CPU缓存:**当代计算机最大的问题是 cpu性能提升了,但内存读写速度没有跟上,所以为了适应当下的情况,增加了cpu的L1,L2,L3级的缓存

2.2 添加商户缓存
在我们查询商户信息时,我们是直接操作从数据库中去进行查询的,大致逻辑是这样,直接查询数据库那肯定慢咯,所以我们需要增加缓存
@GetMapping("/{id}")
public Result queryShopById(@PathVariable("id") Long id) {
//这里是直接查询数据库
return shopService.queryById(id);
}2.2.1 缓存模型和思路
标准的操作方式就是查询数据库之前先查询缓存,如果缓存数据存在,则直接从缓存中返回,如果缓存数据不存在,再查询数据库,然后将数据存入redis。

2.1.2 代码如下
代码思路:如果缓存有,则直接返回,如果缓存不存在,则查询数据库,然后存入redis。

2.3 缓存更新策略
缓存更新是redis为了节约内存而设计出来的一个东西,主要是因为内存数据宝贵,当我们向redis插入太多数据,此时就可能会导致缓存中的数据过多,所以redis会对部分数据进行更新,或者把他叫为淘汰更合适。
**内存淘汰:**redis自动进行,当redis内存达到咱们设定的max-memery的时候,会自动触发淘汰机制,淘汰掉一些不重要的数据(可以自己设置策略方式)
**超时剔除:**当我们给redis设置了过期时间ttl之后,redis会将超时的数据进行删除,方便咱们继续使用缓存
**主动更新:**我们可以手动调用方法把缓存删掉,通常用于解决缓存和数据库不一致问题

2.3.1 数据库缓存不一致解决方案:
由于我们的缓存的数据源来自于数据库,而数据库的数据是会发生变化的,因此,如果当数据库中数据发生变化,而缓存却没有同步,此时就会有一致性问题存在,其后果是:
用户使用缓存中的过时数据,就会产生类似多线程数据安全问题,从而影响业务,产品口碑等;怎么解决呢?有如下几种方案
Cache Aside Pattern 人工编码方式:缓存调用者在更新完数据库后再去更新缓存,也称之为双写方案
Read/Write Through Pattern : 由系统本身完成,数据库与缓存的问题交由系统本身去处理
Write Behind Caching Pattern :调用者只操作缓存,其他线程去异步处理数据库,实现最终一致

2.3.2 数据库和缓存不一致采用什么方案
综合考虑使用方案一,但是方案一调用者如何处理呢?这里有几个问题
操作缓存和数据库时有三个问题需要考虑:
如果采用第一个方案,那么假设我们每次操作数据库后,都操作缓存,但是中间如果没有人查询,那么这个更新动作实际上只有最后一次生效,中间的更新动作意义并不大,我们可以把缓存删除,等待再次查询时,将缓存中的数据加载出来
删除缓存还是更新缓存?
- 更新缓存:每次更新数据库都更新缓存,无效写操作较多
- 删除缓存:更新数据库时让缓存失效,查询时再更新缓存
如何保证缓存与数据库的操作的同时成功或失败?
- 单体系统,将缓存与数据库操作放在一个事务
- 分布式系统,利用TCC等分布式事务方案
应该具体操作缓存还是操作数据库,我们应当是先操作数据库,再删除缓存,原因在于,如果你选择第一种方案,在两个线程并发来访问时,假设线程1先来,他先把缓存删了,此时线程2过来,他查询缓存数据并不存在,此时他写入缓存,当他写入缓存后,线程1再执行更新动作时,实际上写入的就是旧的数据,新的数据被旧数据覆盖了。
- 先操作缓存还是先操作数据库?
- 先删除缓存,再操作数据库
- 先操作数据库,再删除缓存

2.4 实现商铺和缓存与数据库双写一致
核心思路如下:
修改ShopController中的业务逻辑,满足下面的需求:
根据id查询店铺时,如果缓存未命中,则查询数据库,将数据库结果写入缓存,并设置超时时间
根据id修改店铺时,先修改数据库,再删除缓存
修改重点代码1:修改ShopServiceImpl的queryById方法
设置redis缓存时添加过期时间

修改重点代码2
代码分析:通过之前的淘汰,我们确定了采用删除策略,来解决双写问题,当我们修改了数据之后,然后把缓存中的数据进行删除,查询时发现缓存中没有数据,则会从mysql中加载最新的数据,从而避免数据库和缓存不一致的问题

2.5 缓存穿透问题的解决思路
缓存穿透 :缓存穿透是指客户端请求的数据在缓存中和数据库中都不存在,这样缓存永远不会生效,这些请求都会打到数据库。
常见的解决方案有两种:
- 缓存空对象
- 优点:实现简单,维护方便
- 缺点:
- 额外的内存消耗
- 可能造成短期的不一致
- 布隆过滤
- 优点:内存占用较少,没有多余key
- 缺点:
- 实现复杂
- 存在误判可能
**缓存空对象思路分析:**当我们客户端访问不存在的数据时,先请求redis,但是此时redis中没有数据,此时会访问到数据库,但是数据库中也没有数据,这个数据穿透了缓存,直击数据库,我们都知道数据库能够承载的并发不如redis这么高,如果大量的请求同时过来访问这种不存在的数据,这些请求就都会访问到数据库,简单的解决方案就是哪怕这个数据在数据库中也不存在,我们也把这个数据存入到redis中去,这样,下次用户过来访问这个不存在的数据,那么在redis中也能找到这个数据就不会进入到缓存了
**布隆过滤:**布隆过滤器其实采用的是哈希思想来解决这个问题,通过一个庞大的二进制数组,走哈希思想去判断当前这个要查询的这个数据是否存在,如果布隆过滤器判断存在,则放行,这个请求会去访问redis,哪怕此时redis中的数据过期了,但是数据库中一定存在这个数据,在数据库中查询出来这个数据后,再将其放入到redis中,
假设布隆过滤器判断这个数据不存在,则直接返回
这种方式优点在于节约内存空间,存在误判,误判原因在于:布隆过滤器走的是哈希思想,只要哈希思想,就可能存在哈希冲突

2.6 编码解决商品查询的缓存穿透问题:
核心思路如下:
在原来的逻辑中,我们如果发现这个数据在mysql中不存在,直接就返回404了,这样是会存在缓存穿透问题的
现在的逻辑中:如果这个数据不存在,我们不会返回404 ,还是会把这个数据写入到Redis中,并且将value设置为空,欧当再次发起查询时,我们如果发现命中之后,判断这个value是否是null,如果是null,则是之前写入的数据,证明是缓存穿透数据,如果不是,则直接返回数据。

小总结:
缓存穿透产生的原因是什么?
- 用户请求的数据在缓存中和数据库中都不存在,不断发起这样的请求,给数据库带来巨大压力
缓存穿透的解决方案有哪些?
- 缓存null值
- 布隆过滤
- 增强id的复杂度,避免被猜测id规律
- 做好数据的基础格式校验
- 加强用户权限校验
- 做好热点参数的限流
2.7 缓存雪崩问题及解决思路
缓存雪崩是指在同一时段大量的缓存key同时失效或者Redis服务宕机,导致大量请求到达数据库,带来巨大压力。
解决方案:
- 给不同的Key的TTL添加随机值
- 利用Redis集群提高服务的可用性
- 给缓存业务添加降级限流策略
- 给业务添加多级缓存

2.8 缓存击穿问题及解决思路
缓存击穿问题也叫热点Key问题,就是一个被高并发访问并且缓存重建业务较复杂的key突然失效了,无数的请求访问会在瞬间给数据库带来巨大的冲击。
常见的解决方案有两种:
- 互斥锁
- 逻辑过期
逻辑分析:假设线程1在查询缓存之后,本来应该去查询数据库,然后把这个数据重新加载到缓存的,此时只要线程1走完这个逻辑,其他线程就都能从缓存中加载这些数据了,但是假设在线程1没有走完的时候,后续的线程2,线程3,线程4同时过来访问当前这个方法, 那么这些线程都不能从缓存中查询到数据,那么他们就会同一时刻来访问查询缓存,都没查到,接着同一时间去访问数据库,同时的去执行数据库代码,对数据库访问压力过大

解决方案一:使用锁来解决
因为锁能实现互斥性。假设线程过来,只能一个人一个人的来访问数据库,从而避免对于数据库访问压力过大,但这也会影响查询的性能,因为此时会让查询的性能从并行变成了串行,我们可以采用tryLock方法 + double check来解决这样的问题。
假设现在线程1过来访问,他查询缓存没有命中,但是此时他获得到了锁的资源,那么线程1就会一个人去执行逻辑,假设现在线程2过来,线程2在执行过程中,并没有获得到锁,那么线程2就可以进行到休眠,直到线程1把锁释放后,线程2获得到锁,然后再来执行逻辑,此时就能够从缓存中拿到数据了。

解决方案二:逻辑过期方案
方案分析:我们之所以会出现这个缓存击穿问题,主要原因是在于我们对key设置了过期时间,假设我们不设置过期时间,其实就不会有缓存击穿的问题,但是不设置过期时间,这样数据不就一直占用我们内存了吗,我们可以采用逻辑过期方案。
我们把过期时间设置在 redis的value中,注意:这个过期时间并不会直接作用于redis,而是我们后续通过逻辑去处理。假设线程1去查询缓存,然后从value中判断出来当前的数据已经过期了,此时线程1去获得互斥锁,那么其他线程会进行阻塞,获得了锁的线程他会开启一个 线程去进行 以前的重构数据的逻辑,直到新开的线程完成这个逻辑后,才释放锁, 而线程1直接进行返回,假设现在线程3过来访问,由于线程线程2持有着锁,所以线程3无法获得锁,线程3也直接返回数据,只有等到新开的线程2把重建数据构建完后,其他线程才能走返回正确的数据。
这种方案巧妙在于,异步的构建缓存,缺点在于在构建完缓存之前,返回的都是脏数据。

进行对比
**互斥锁方案:**由于保证了互斥性,所以数据一致,且实现简单,因为仅仅只需要加一把锁而已,也没其他的事情需要操心,所以没有额外的内存消耗,缺点在于有锁就有死锁问题的发生,且只能串行执行性能肯定受到影响
逻辑过期方案: 线程读取过程中不需要等待,性能好,有一个额外的线程持有锁去进行重构数据,但是在重构数据完成前,其他的线程只能返回之前的数据,且实现起来麻烦

2.9 利用互斥锁解决缓存击穿问题
核心思路:相较于原来从缓存中查询不到数据后直接查询数据库而言,现在的方案是 进行查询之后,如果从缓存没有查询到数据,则进行互斥锁的获取,获取互斥锁后,判断是否获得到了锁,如果没有获得到,则休眠,过一会再进行尝试,直到获取到锁为止,才能进行查询
如果获取到了锁的线程,再去进行查询,查询后将数据写入redis,再释放锁,返回数据,利用互斥锁就能保证只有一个线程去执行操作数据库的逻辑,防止缓存击穿

操作锁的代码:
核心思路就是利用redis的setnx方法来表示获取锁,该方法含义是redis中如果没有这个key,则插入成功,返回1,在stringRedisTemplate中返回true, 如果有这个key则插入失败,则返回0,在stringRedisTemplate返回false,我们可以通过true,或者是false,来表示是否有线程成功插入key,成功插入的key的线程我们认为他就是获得到锁的线程。
private boolean tryLock(String key) {
Boolean flag = stringRedisTemplate.opsForValue().setIfAbsent(key, "1", 10, TimeUnit.SECONDS);
return BooleanUtil.isTrue(flag);
}
private void unlock(String key) {
stringRedisTemplate.delete(key);
}操作代码:
public Shop queryWithMutex(Long id) {
String key = CACHE_SHOP_KEY + id;
// 1、从redis中查询商铺缓存
String shopJson = stringRedisTemplate.opsForValue().get("key");
// 2、判断是否存在
if (StrUtil.isNotBlank(shopJson)) {
// 存在,直接返回
return JSONUtil.toBean(shopJson, Shop.class);
}
//判断命中的值是否是空值
if (shopJson != null) {
//返回一个错误信息
return null;
}
// 4.实现缓存重构
//4.1 获取互斥锁
String lockKey = "lock:shop:" + id;
Shop shop = null;
try {
boolean isLock = tryLock(lockKey);
// 4.2 判断否获取成功
if(!isLock){
//4.3 失败,则休眠重试
Thread.sleep(50);
return queryWithMutex(id);
}
//4.4 成功,根据id查询数据库
shop = getById(id);
// 5.不存在,返回错误
if(shop == null){
//将空值写入redis
stringRedisTemplate.opsForValue().set(key,"",CACHE_NULL_TTL,TimeUnit.MINUTES);
//返回错误信息
return null;
}
//6.写入redis
stringRedisTemplate.opsForValue().set(key,JSONUtil.toJsonStr(shop),CACHE_NULL_TTL,TimeUnit.MINUTES);
}catch (Exception e){
throw new RuntimeException(e);
}
finally {
//7.释放互斥锁
unlock(lockKey);
}
return shop;
}3.0 利用逻辑过期解决缓存击穿问题
需求:修改根据id查询商铺的业务,基于逻辑过期方式来解决缓存击穿问题
思路分析:当用户开始查询redis时,判断是否命中,如果没有命中则直接返回空数据,不查询数据库,而一旦命中后,将value取出,判断value中的过期时间是否满足,如果没有过期,则直接返回redis中的数据,如果过期,则在开启独立线程后直接返回之前的数据,独立线程去重构数据,重构完成后释放互斥锁。

如果封装数据:因为现在redis中存储的数据的value需要带上过期时间,此时要么你去修改原来的实体类,要么你
步骤一:
新建一个实体类,我们采用第二个方案,这个方案,对原来代码没有侵入性。
@Data
public class RedisData {
private LocalDateTime expireTime;
private Object data;
}步骤二:
在ShopServiceImpl 新增此方法,利用单元测试进行缓存预热

在测试类中

步骤三:正式代码
ShopServiceImpl
private static final ExecutorService CACHE_REBUILD_EXECUTOR = Executors.newFixedThreadPool(10);
public Shop queryWithLogicalExpire( Long id ) {
String key = CACHE_SHOP_KEY + id;
// 1.从redis查询商铺缓存
String json = stringRedisTemplate.opsForValue().get(key);
// 2.判断是否存在
if (StrUtil.isBlank(json)) {
// 3.存在,直接返回
return null;
}
// 4.命中,需要先把json反序列化为对象
RedisData redisData = JSONUtil.toBean(json, RedisData.class);
Shop shop = JSONUtil.toBean((JSONObject) redisData.getData(), Shop.class);
LocalDateTime expireTime = redisData.getExpireTime();
// 5.判断是否过期
if(expireTime.isAfter(LocalDateTime.now())) {
// 5.1.未过期,直接返回店铺信息
return shop;
}
// 5.2.已过期,需要缓存重建
// 6.缓存重建
// 6.1.获取互斥锁
String lockKey = LOCK_SHOP_KEY + id;
boolean isLock = tryLock(lockKey);
// 6.2.判断是否获取锁成功
if (isLock){
CACHE_REBUILD_EXECUTOR.submit( ()->{
try{
//重建缓存
this.saveShop2Redis(id,20L);
}catch (Exception e){
throw new RuntimeException(e);
}finally {
unlock(lockKey);
}
});
}
// 6.4.返回过期的商铺信息
return shop;
}3.1 封装 Redis 工具类
基于StringRedisTemplate封装一个缓存工具类,满足下列需求:
方法1:将任意Java对象序列化为json并存储在string类型的key中,并且可以设置TTL过期时间
方法2:将任意Java对象序列化为json并存储在string类型的key中,并且可以设置逻辑过期时间,用于处理缓存击穿问题
方法3:根据指定的key查询缓存,并反序列化为指定类型,利用缓存空值的方式解决缓存穿透问题
方法4:根据指定的key查询缓存,并反序列化为指定类型,需要利用逻辑过期解决缓存击穿问题将逻辑进行封装
@Slf4j
@Component
public class CacheClient {
private final StringRedisTemplate stringRedisTemplate;
private static final ExecutorService CACHE_REBUILD_EXECUTOR = Executors.newFixedThreadPool(10);
public CacheClient(StringRedisTemplate stringRedisTemplate) {
this.stringRedisTemplate = stringRedisTemplate;
}
public void set(String key, Object value, Long time, TimeUnit unit) {
stringRedisTemplate.opsForValue().set(key, JSONUtil.toJsonStr(value), time, unit);
}
public void setWithLogicalExpire(String key, Object value, Long time, TimeUnit unit) {
// 设置逻辑过期
RedisData redisData = new RedisData();
redisData.setData(value);
redisData.setExpireTime(LocalDateTime.now().plusSeconds(unit.toSeconds(time)));
// 写入Redis
stringRedisTemplate.opsForValue().set(key, JSONUtil.toJsonStr(redisData));
}
public <R,ID> R queryWithPassThrough(
String keyPrefix, ID id, Class<R> type, Function<ID, R> dbFallback, Long time, TimeUnit unit){
String key = keyPrefix + id;
// 1.从redis查询商铺缓存
String json = stringRedisTemplate.opsForValue().get(key);
// 2.判断是否存在
if (StrUtil.isNotBlank(json)) {
// 3.存在,直接返回
return JSONUtil.toBean(json, type);
}
// 判断命中的是否是空值
if (json != null) {
// 返回一个错误信息
return null;
}
// 4.不存在,根据id查询数据库
R r = dbFallback.apply(id);
// 5.不存在,返回错误
if (r == null) {
// 将空值写入redis
stringRedisTemplate.opsForValue().set(key, "", CACHE_NULL_TTL, TimeUnit.MINUTES);
// 返回错误信息
return null;
}
// 6.存在,写入redis
this.set(key, r, time, unit);
return r;
}
public <R, ID> R queryWithLogicalExpire(
String keyPrefix, ID id, Class<R> type, Function<ID, R> dbFallback, Long time, TimeUnit unit) {
String key = keyPrefix + id;
// 1.从redis查询商铺缓存
String json = stringRedisTemplate.opsForValue().get(key);
// 2.判断是否存在
if (StrUtil.isBlank(json)) {
// 3.存在,直接返回
return null;
}
// 4.命中,需要先把json反序列化为对象
RedisData redisData = JSONUtil.toBean(json, RedisData.class);
R r = JSONUtil.toBean((JSONObject) redisData.getData(), type);
LocalDateTime expireTime = redisData.getExpireTime();
// 5.判断是否过期
if(expireTime.isAfter(LocalDateTime.now())) {
// 5.1.未过期,直接返回店铺信息
return r;
}
// 5.2.已过期,需要缓存重建
// 6.缓存重建
// 6.1.获取互斥锁
String lockKey = LOCK_SHOP_KEY + id;
boolean isLock = tryLock(lockKey);
// 6.2.判断是否获取锁成功
if (isLock){
// 6.3.成功,开启独立线程,实现缓存重建
CACHE_REBUILD_EXECUTOR.submit(() -> {
try {
// 查询数据库
R newR = dbFallback.apply(id);
// 重建缓存
this.setWithLogicalExpire(key, newR, time, unit);
} catch (Exception e) {
throw new RuntimeException(e);
}finally {
// 释放锁
unlock(lockKey);
}
});
}
// 6.4.返回过期的商铺信息
return r;
}
public <R, ID> R queryWithMutex(
String keyPrefix, ID id, Class<R> type, Function<ID, R> dbFallback, Long time, TimeUnit unit) {
String key = keyPrefix + id;
// 1.从redis查询商铺缓存
String shopJson = stringRedisTemplate.opsForValue().get(key);
// 2.判断是否存在
if (StrUtil.isNotBlank(shopJson)) {
// 3.存在,直接返回
return JSONUtil.toBean(shopJson, type);
}
// 判断命中的是否是空值
if (shopJson != null) {
// 返回一个错误信息
return null;
}
// 4.实现缓存重建
// 4.1.获取互斥锁
String lockKey = LOCK_SHOP_KEY + id;
R r = null;
try {
boolean isLock = tryLock(lockKey);
// 4.2.判断是否获取成功
if (!isLock) {
// 4.3.获取锁失败,休眠并重试
Thread.sleep(50);
return queryWithMutex(keyPrefix, id, type, dbFallback, time, unit);
}
// 4.4.获取锁成功,根据id查询数据库
r = dbFallback.apply(id);
// 5.不存在,返回错误
if (r == null) {
// 将空值写入redis
stringRedisTemplate.opsForValue().set(key, "", CACHE_NULL_TTL, TimeUnit.MINUTES);
// 返回错误信息
return null;
}
// 6.存在,写入redis
this.set(key, r, time, unit);
} catch (InterruptedException e) {
throw new RuntimeException(e);
}finally {
// 7.释放锁
unlock(lockKey);
}
// 8.返回
return r;
}
private boolean tryLock(String key) {
Boolean flag = stringRedisTemplate.opsForValue().setIfAbsent(key, "1", 10, TimeUnit.SECONDS);
return BooleanUtil.isTrue(flag);
}
private void unlock(String key) {
stringRedisTemplate.delete(key);
}
}在ShopServiceImpl 中
@Resource
private CacheClient cacheClient;
@Override
public Result queryById(Long id) {
// 解决缓存穿透
Shop shop = cacheClient
.queryWithPassThrough(CACHE_SHOP_KEY, id, Shop.class, this::getById, CACHE_SHOP_TTL, TimeUnit.MINUTES);
// 互斥锁解决缓存击穿
// Shop shop = cacheClient
// .queryWithMutex(CACHE_SHOP_KEY, id, Shop.class, this::getById, CACHE_SHOP_TTL, TimeUnit.MINUTES);
// 逻辑过期解决缓存击穿
// Shop shop = cacheClient
// .queryWithLogicalExpire(CACHE_SHOP_KEY, id, Shop.class, this::getById, 20L, TimeUnit.SECONDS);
if (shop == null) {
return Result.fail("店铺不存在!");
}
// 7.返回
return Result.ok(shop);
}3. 优惠卷秒杀
3.1 全局唯一ID
每个店铺都可以发布优惠券:

当用户抢购时,就会生成订单并保存到tb_voucher_order这张表中,而订单表如果使用数据库自增ID就存在一些问题:
- id的规律性太明显
- 受单表数据量的限制
场景分析:如果我们的id具有太明显的规则,用户或者说商业对手很容易猜测出来我们的一些敏感信息,比如商城在一天时间内,卖出了多少单,这明显不合适。
场景分析二:随着我们商城规模越来越大,mysql的单表的容量不宜超过500W,数据量过大之后,我们要进行拆库拆表,但拆分表了之后,他们从逻辑上讲他们是同一张表,所以他们的id是不能一样的, 于是乎我们需要保证id的唯一性。
全局ID生成器,是一种在分布式系统下用来生成全局唯一ID的工具,一般要满足下列特性:

为了增加ID的安全性,我们可以不直接使用Redis自增的数值,而是拼接一些其它信息:
ID的组成部分:符号位:1bit,永远为0
时间戳:31bit,以秒为单位,可以使用69年
序列号:32bit,秒内的计数器,支持每秒产生2^32个不同ID
3.2 Redis 实现全局唯一Id
@Component
public class RedisIdWorker {
/**
* 开始时间戳
*/
private static final long BEGIN_TIMESTAMP = 1640995200L;
/**
* 序列号的位数
*/
private static final int COUNT_BITS = 32;
private StringRedisTemplate stringRedisTemplate;
public RedisIdWorker(StringRedisTemplate stringRedisTemplate) {
this.stringRedisTemplate = stringRedisTemplate;
}
public long nextId(String keyPrefix) {
// 1.生成时间戳
LocalDateTime now = LocalDateTime.now();
long nowSecond = now.toEpochSecond(ZoneOffset.UTC);
long timestamp = nowSecond - BEGIN_TIMESTAMP;
// 2.生成序列号
// 2.1.获取当前日期,精确到天
String date = now.format(DateTimeFormatter.ofPattern("yyyy:MM:dd"));
// 2.2.自增长
long count = stringRedisTemplate.opsForValue().increment("icr:" + keyPrefix + ":" + date);
// 3.拼接并返回
return timestamp << COUNT_BITS | count;
}
}测试类
知识小贴士:关于countdownlatch
countdownlatch名为信号枪:主要的作用是同步协调在多线程的等待于唤醒问题
我们如果没有CountDownLatch ,那么由于程序是异步的,当异步程序没有执行完时,主线程就已经执行完了,然后我们期望的是分线程全部走完之后,主线程再走,所以我们此时需要使用到CountDownLatch
CountDownLatch 中有两个最重要的方法
1、countDown
2、await
await 方法 是阻塞方法,我们担心分线程没有执行完时,main线程就先执行,所以使用await可以让main线程阻塞,那么什么时候main线程不再阻塞呢?当CountDownLatch 内部维护的 变量变为0时,就不再阻塞,直接放行,那么什么时候CountDownLatch 维护的变量变为0 呢,我们只需要调用一次countDown ,内部变量就减少1,我们让分线程和变量绑定, 执行完一个分线程就减少一个变量,当分线程全部走完,CountDownLatch 维护的变量就是0,此时await就不再阻塞,统计出来的时间也就是所有分线程执行完后的时间。
@Test
void testIdWorker() throws InterruptedException {
CountDownLatch latch = new CountDownLatch(300);
Runnable task = () -> {
for (int i = 0; i < 100; i++) {
long id = redisIdWorker.nextId("order");
System.out.println("id = " + id);
}
latch.countDown();
};
long begin = System.currentTimeMillis();
for (int i = 0; i < 300; i++) {
es.submit(task);
}
latch.await();
long end = System.currentTimeMillis();
System.out.println("time = " + (end - begin));
}3.3 添加优惠卷
每个店铺都可以发布优惠券,分为平价券和特价券。平价券可以任意购买,而特价券需要秒杀抢购:

tb_voucher:优惠券的基本信息,优惠金额、使用规则等 tb_seckill_voucher:优惠券的库存、开始抢购时间,结束抢购时间。特价优惠券才需要填写这些信息
平价卷由于优惠力度并不是很大,所以是可以任意领取
而代金券由于优惠力度大,所以像第二种卷,就得限制数量,从表结构上也能看出,特价卷除了具有优惠卷的基本信息以外,还具有库存,抢购时间,结束时间等等字段
**新增普通卷代码: **VoucherController
@PostMapping
public Result addVoucher(@RequestBody Voucher voucher) {
voucherService.save(voucher);
return Result.ok(voucher.getId());
}新增秒杀卷代码:
VoucherController
@PostMapping("seckill")
public Result addSeckillVoucher(@RequestBody Voucher voucher) {
voucherService.addSeckillVoucher(voucher);
return Result.ok(voucher.getId());
}VoucherServiceImpl
@Override
@Transactional
public void addSeckillVoucher(Voucher voucher) {
// 保存优惠券
save(voucher);
// 保存秒杀信息
SeckillVoucher seckillVoucher = new SeckillVoucher();
seckillVoucher.setVoucherId(voucher.getId());
seckillVoucher.setStock(voucher.getStock());
seckillVoucher.setBeginTime(voucher.getBeginTime());
seckillVoucher.setEndTime(voucher.getEndTime());
seckillVoucherService.save(seckillVoucher);
// 保存秒杀库存到Redis中
stringRedisTemplate.opsForValue().set(SECKILL_STOCK_KEY + voucher.getId(), voucher.getStock().toString());
}3.4 实现秒杀下单
下单核心思路:当我们点击抢购时,会触发右侧的请求,我们只需要编写对应的controller即可

秒杀下单应该思考的内容:
下单时需要判断两点:
- 秒杀是否开始或结束,如果尚未开始或已经结束则无法下单
- 库存是否充足,不足则无法下单
下单核心逻辑分析:
当用户开始进行下单,我们应当去查询优惠卷信息,查询到优惠卷信息,判断是否满足秒杀条件
比如时间是否充足,如果时间充足,则进一步判断库存是否足够,如果两者都满足,则扣减库存,创建订单,然后返回订单id,如果有一个条件不满足则直接结束。

VoucherOrderServiceImpl
@Override
public Result seckillVoucher(Long voucherId) {
// 1.查询优惠券
SeckillVoucher voucher = seckillVoucherService.getById(voucherId);
// 2.判断秒杀是否开始
if (voucher.getBeginTime().isAfter(LocalDateTime.now())) {
// 尚未开始
return Result.fail("秒杀尚未开始!");
}
// 3.判断秒杀是否已经结束
if (voucher.getEndTime().isBefore(LocalDateTime.now())) {
// 尚未开始
return Result.fail("秒杀已经结束!");
}
// 4.判断库存是否充足
if (voucher.getStock() < 1) {
// 库存不足
return Result.fail("库存不足!");
}
//5,扣减库存
boolean success = seckillVoucherService.update()
.setSql("stock= stock -1")
.eq("voucher_id", voucherId).update();
if (!success) {
//扣减库存
return Result.fail("库存不足!");
}
//6.创建订单
VoucherOrder voucherOrder = new VoucherOrder();
// 6.1.订单id
long orderId = redisIdWorker.nextId("order");
voucherOrder.setId(orderId);
// 6.2.用户id
Long userId = UserHolder.getUser().getId();
voucherOrder.setUserId(userId);
// 6.3.代金券id
voucherOrder.setVoucherId(voucherId);
save(voucherOrder);
return Result.ok(orderId);
}3.5 库存超卖问题分析
有关超卖问题分析:在我们原有代码中是这么写的
if (voucher.getStock() < 1) {
// 库存不足
return Result.fail("库存不足!");
}
//5,扣减库存
boolean success = seckillVoucherService.update()
.setSql("stock= stock -1")
.eq("voucher_id", voucherId).update();
if (!success) {
//扣减库存
return Result.fail("库存不足!");
}假设线程1过来查询库存,判断出来库存大于1,正准备去扣减库存,但是还没有来得及去扣减,此时线程2过来,线程2也去查询库存,发现这个数量一定也大于1,那么这两个线程都会去扣减库存,最终多个线程相当于一起去扣减库存,此时就会出现库存的超卖问题。

超卖问题是典型的多线程安全问题,针对这一问题的常见解决方案就是加锁:而对于加锁,我们通常有两种解决方案:见下图:

悲观锁:
悲观锁可以实现对于数据的串行化执行,比如syn,和lock都是悲观锁的代表,同时,悲观锁中又可以再细分为公平锁,非公平锁,可重入锁,等等
乐观锁:
乐观锁:会有一个版本号,每次操作数据会对版本号+1,再提交回数据时,会去校验是否比之前的版本大1 ,如果大1 ,则进行操作成功,这套机制的核心逻辑在于,如果在操作过程中,版本号只比原来大1 ,那么就意味着操作过程中没有人对他进行过修改,他的操作就是安全的,如果不大1,则数据被修改过,当然乐观锁还有一些变种的处理方式比如cas
乐观锁的典型代表:就是cas,利用cas进行无锁化机制加锁,var5 是操作前读取的内存值,while中的var1+var2 是预估值,如果预估值 == 内存值,则代表中间没有被人修改过,此时就将新值去替换 内存值
其中do while 是为了在操作失败时,再次进行自旋操作,即把之前的逻辑再操作一次。
int var5;
do {
var5 = this.getIntVolatile(var1, var2);
} while(!this.compareAndSwapInt(var1, var2, var5, var5 + var4));
return var5;课程中的使用方式:
课程中的使用方式是没有像cas一样带自旋的操作,也没有对version的版本号+1 ,他的操作逻辑是在操作时,对版本号进行+1 操作,然后要求version 如果是1 的情况下,才能操作,那么第一个线程在操作后,数据库中的version变成了2,但是他自己满足version=1 ,所以没有问题,此时线程2执行,线程2 最后也需要加上条件version =1 ,但是现在由于线程1已经操作过了,所以线程2,操作时就不满足version=1 的条件了,所以线程2无法执行成功

3.6 乐观锁解决超卖问题
修改代码方案一:
VoucherOrderServiceImpl 在扣减库存时,改为:
boolean success = seckillVoucherService.update()
.setSql("stock= stock -1") //set stock = stock -1
.eq("voucher_id", voucherId).eq("stock",voucher.getStock()).update(); //where id = ? and stock = ?以上逻辑的核心含义是:只要我扣减库存时的库存和之前我查询到的库存是一样的,就意味着没有人在中间修改过库存,那么此时就是安全的,但是以上这种方式通过测试发现会有很多失败的情况,失败的原因在于:在使用乐观锁过程中假设100个线程同时都拿到了100的库存,然后大家一起去进行扣减,但是100个人中只有1个人能扣减成功,其他的人在处理时,他们在扣减时,库存已经被修改过了,所以此时其他线程都会失败
修改代码方案二:
之前的方式要修改前后都保持一致,但是这样我们分析过,成功的概率太低,所以我们的乐观锁需要变一下,改成stock大于0 即可
boolean success = seckillVoucherService.update()
.setSql("stock= stock -1")
.eq("voucher_id", voucherId).update().gt("stock",0); //where id = ? and stock > 0知识小扩展:
针对cas中的自旋压力过大,我们可以使用Longaddr这个类去解决
Java8 提供的一个对AtomicLong改进后的一个类,LongAdder
大量线程并发更新一个原子性的时候,天然的问题就是自旋,会导致并发性问题,当然这也比我们直接使用syn来的好
所以利用这么一个类,LongAdder来进行优化
如果获取某个值,则会对cell和base的值进行递增,最后返回一个完整的值

3.6 优惠券秒杀 - 一人一单
需求:修改秒杀业务,要求同一个优惠券,一个用户只能下一单
现在的问题在于:
优惠卷是为了引流,但是目前的情况是,一个人可以无限制的抢这个优惠卷,所以我们应当增加一层逻辑,让一个用户只能下一个单,而不是让一个用户下多个单
具体操作逻辑如下:比如时间是否充足,如果时间充足,则进一步判断库存是否足够,然后再根据优惠卷id和用户id查询是否已经下过这个订单,如果下过这个订单,则不再下单,否则进行下单

VoucherOrderServiceImpl
初步代码:增加一人一单逻辑
@Override
public Result seckillVoucher(Long voucherId) {
// 1.查询优惠券
SeckillVoucher voucher = seckillVoucherService.getById(voucherId);
// 2.判断秒杀是否开始
if (voucher.getBeginTime().isAfter(LocalDateTime.now())) {
// 尚未开始
return Result.fail("秒杀尚未开始!");
}
// 3.判断秒杀是否已经结束
if (voucher.getEndTime().isBefore(LocalDateTime.now())) {
// 尚未开始
return Result.fail("秒杀已经结束!");
}
// 4.判断库存是否充足
if (voucher.getStock() < 1) {
// 库存不足
return Result.fail("库存不足!");
}
// 5.一人一单逻辑
// 5.1.用户id
Long userId = UserHolder.getUser().getId();
int count = query().eq("user_id", userId).eq("voucher_id", voucherId).count();
// 5.2.判断是否存在
if (count > 0) {
// 用户已经购买过了
return Result.fail("用户已经购买过一次!");
}
//6,扣减库存
boolean success = seckillVoucherService.update()
.setSql("stock= stock -1")
.eq("voucher_id", voucherId).update();
if (!success) {
//扣减库存
return Result.fail("库存不足!");
}
//7.创建订单
VoucherOrder voucherOrder = new VoucherOrder();
// 7.1.订单id
long orderId = redisIdWorker.nextId("order");
voucherOrder.setId(orderId);
voucherOrder.setUserId(userId);
// 7.3.代金券id
voucherOrder.setVoucherId(voucherId);
save(voucherOrder);
return Result.ok(orderId);
}**存在问题:**现在的问题还是和之前一样,并发过来,查询数据库,都不存在订单,所以我们还是需要加锁,但是乐观锁比较适合更新数据,而现在是插入数据,所以我们需要使用悲观锁操作
**注意:**在这里提到了非常多的问题,我们需要慢慢的来思考,首先我们的初始方案是封装了一个createVoucherOrder方法,同时为了确保他线程安全,在方法上添加了一把synchronized 锁,
@Transactional
public synchronized Result createVoucherOrder(Long voucherId) {
Long userId = UserHolder.getUser().getId();
// 5.1.查询订单
int count = query().eq("user_id", userId).eq("voucher_id", voucherId).count();
// 5.2.判断是否存在
if (count > 0) {
// 用户已经购买过了
return Result.fail("用户已经购买过一次!");
}
// 6.扣减库存
boolean success = seckillVoucherService.update()
.setSql("stock = stock - 1") // set stock = stock - 1
.eq("voucher_id", voucherId).gt("stock", 0) // where id = ? and stock > 0
.update();
if (!success) {
// 扣减失败
return Result.fail("库存不足!");
}
// 7.创建订单
VoucherOrder voucherOrder = new VoucherOrder();
// 7.1.订单id
long orderId = redisIdWorker.nextId("order");
voucherOrder.setId(orderId);
// 7.2.用户id
voucherOrder.setUserId(userId);
// 7.3.代金券id
voucherOrder.setVoucherId(voucherId);
save(voucherOrder);
// 7.返回订单id
return Result.ok(orderId);
}但是这样添加锁,锁的粒度太粗了,在使用锁过程中,控制锁粒度 是一个非常重要的事情,因为如果锁的粒度太大,会导致每个线程进来都会锁住,所以我们需要去控制锁的粒度,以下这段代码需要修改为: intern() 这个方法是从常量池中拿到数据,如果我们直接使用userId.toString() 他拿到的对象实际上是不同的对象,new出来的对象,我们使用锁必须保证锁必须是同一把,所以我们需要使用intern()方法
@Transactional
public Result createVoucherOrder(Long voucherId) {
Long userId = UserHolder.getUser().getId();
synchronized(userId.toString().intern()){
// 5.1.查询订单
int count = query().eq("user_id", userId).eq("voucher_id", voucherId).count();
// 5.2.判断是否存在
if (count > 0) {
// 用户已经购买过了
return Result.fail("用户已经购买过一次!");
}
// 6.扣减库存
boolean success = seckillVoucherService.update()
.setSql("stock = stock - 1") // set stock = stock - 1
.eq("voucher_id", voucherId).gt("stock", 0) // where id = ? and stock > 0
.update();
if (!success) {
// 扣减失败
return Result.fail("库存不足!");
}
// 7.创建订单
VoucherOrder voucherOrder = new VoucherOrder();
// 7.1.订单id
long orderId = redisIdWorker.nextId("order");
voucherOrder.setId(orderId);
// 7.2.用户id
voucherOrder.setUserId(userId);
// 7.3.代金券id
voucherOrder.setVoucherId(voucherId);
save(voucherOrder);
// 7.返回订单id
return Result.ok(orderId);
}
}但是以上代码还是存在问题,问题的原因在于当前方法被spring的事务控制,如果你在方法内部加锁,可能会导致当前方法事务还没有提交,但是锁已经释放也会导致问题,所以我们选择将当前方法整体包裹起来,确保事务不会出现问题:如下:
在seckillVoucher 方法中,添加以下逻辑,这样就能保证事务的特性,同时也控制了锁的粒度

但是以上做法依然有问题,因为你调用的方法,其实是this.的方式调用的,事务想要生效,还得利用代理来生效,所以这个地方,我们需要获得原始的事务对象, 来操作事务

3.7 集群环境下的并发问题
通过加锁可以解决在单机情况下的一人一单安全问题,但是在集群模式下就不行了。
1、我们将服务启动两份,端口分别为8081和8082:

2、然后修改nginx的conf目录下的nginx.conf文件,配置反向代理和负载均衡:

具体操作(略)
有关锁失效原因分析
由于现在我们部署了多个tomcat,每个tomcat都有一个属于自己的jvm,那么假设在服务器A的tomcat内部,有两个线程,这两个线程由于使用的是同一份代码,那么他们的锁对象是同一个,是可以实现互斥的,但是如果现在是服务器B的tomcat内部,又有两个线程,但是他们的锁对象写的虽然和服务器A一样,但是锁对象却不是同一个,所以线程3和线程4可以实现互斥,但是却无法和线程1和线程2实现互斥,这就是 集群环境下,syn锁失效的原因,在这种情况下,我们就需要使用分布式锁来解决这个问题。

4. 分布式锁
4.1 基本原理和实现方式对比
分布式锁:满足分布式系统或集群模式下多进程可见并且互斥的锁。
分布式锁的核心思想就是让大家都使用同一把锁,只要大家使用的是同一把锁,那么我们就能锁住线程,不让线程进行,让程序串行执行,这就是分布式锁的核心思路

那么分布式锁他应该满足一些什么样的条件呢?
可见性:多个线程都能看到相同的结果,注意:这个地方说的可见性并不是并发编程中指的内存可见性,只是说多个进程之间都能感知到变化的意思
互斥:互斥是分布式锁的最基本的条件,使得程序串行执行
高可用:程序不易崩溃,时时刻刻都保证较高的可用性
高性能:由于加锁本身就让性能降低,所有对于分布式锁本身需要他就较高的加锁性能和释放锁性能
安全性:安全也是程序中必不可少的一环

常见的分布式锁有三种
Mysql:mysql本身就带有锁机制,但是由于mysql性能本身一般,所以采用分布式锁的情况下,其实使用mysql作为分布式锁比较少见
Redis:redis作为分布式锁是非常常见的一种使用方式,现在企业级开发中基本都使用redis或者zookeeper作为分布式锁,利用setnx这个方法,如果插入key成功,则表示获得到了锁,如果有人插入成功,其他人插入失败则表示无法获得到锁,利用这套逻辑来实现分布式锁
Zookeeper:zookeeper也是企业级开发中较好的一个实现分布式锁的方案,由于本套视频并不讲解zookeeper的原理和分布式锁的实现,所以不过多阐述

4.2 Redis 分布式锁的实现核心思路
实现分布式锁时需要实现的两个基本方法:
获取锁:
- 互斥:确保只能有一个线程获取锁
- 非阻塞:尝试一次,成功返回true,失败返回false
释放锁:
- 手动释放
- 超时释放:获取锁时添加一个超时时间

核心思路:
我们利用redis 的setNx 方法,当有多个线程进入时,我们就利用该方法,第一个线程进入时,redis 中就有这个key 了,返回了1,如果结果是1,则表示他抢到了锁,那么他去执行业务,然后再删除锁,退出锁逻辑,没有抢到锁的哥们,等待一定时间后重试即可

4.3 实现分布式锁版本一
- 加锁逻辑
锁的基本接口

SimpleRedisLock
利用setnx方法进行加锁,同时增加过期时间,防止死锁,此方法可以保证加锁和增加过期时间具有原子性
private static final String KEY_PREFIX="lock:"
@Override
public boolean tryLock(long timeoutSec) {
// 获取线程标示
String threadId = Thread.currentThread().getId()
// 获取锁
Boolean success = stringRedisTemplate.opsForValue()
.setIfAbsent(KEY_PREFIX + name, threadId + "", timeoutSec, TimeUnit.SECONDS);
return Boolean.TRUE.equals(success);
}- 释放锁逻辑
SimpleRedisLock
释放锁,防止删除别人的锁
public void unlock() {
//通过del删除锁
stringRedisTemplate.delete(KEY_PREFIX + name);
}- 修改业务代码
@Override
public Result seckillVoucher(Long voucherId) {
// 1.查询优惠券
SeckillVoucher voucher = seckillVoucherService.getById(voucherId);
// 2.判断秒杀是否开始
if (voucher.getBeginTime().isAfter(LocalDateTime.now())) {
// 尚未开始
return Result.fail("秒杀尚未开始!");
}
// 3.判断秒杀是否已经结束
if (voucher.getEndTime().isBefore(LocalDateTime.now())) {
// 尚未开始
return Result.fail("秒杀已经结束!");
}
// 4.判断库存是否充足
if (voucher.getStock() < 1) {
// 库存不足
return Result.fail("库存不足!");
}
Long userId = UserHolder.getUser().getId();
//创建锁对象(新增代码)
SimpleRedisLock lock = new SimpleRedisLock("order:" + userId, stringRedisTemplate);
//获取锁对象
boolean isLock = lock.tryLock(1200);
//加锁失败
if (!isLock) {
return Result.fail("不允许重复下单");
}
try {
//获取代理对象(事务)
IVoucherOrderService proxy = (IVoucherOrderService) AopContext.currentProxy();
return proxy.createVoucherOrder(voucherId);
} finally {
//释放锁
lock.unlock();
}
}4.4 Redis 分布式锁误删情况说明
逻辑说明:
持有锁的线程在锁的内部出现了阻塞,导致他的锁自动释放,这时其他线程,线程2来尝试获得锁,就拿到了这把锁,然后线程2在持有锁执行过程中,线程1反应过来,继续执行,而线程1执行过程中,走到了删除锁逻辑,此时就会把本应该属于线程2的锁进行删除,这就是误删别人锁的情况说明
解决方案:解决方案就是在每个线程释放锁的时候,去判断一下当前这把锁是否属于自己,如果属于自己,则不进行锁的删除,假设还是上边的情况,线程1卡顿,锁自动释放,线程2进入到锁的内部执行逻辑,此时线程1反应过来,然后删除锁,但是线程1,一看当前这把锁不是属于自己,于是不进行删除锁逻辑,当线程2走到删除锁逻辑时,如果没有卡过自动释放锁的时间点,则判断当前这把锁是属于自己的,于是删除这把锁。

4.5 解决 Redis 分布式锁误删问题
需求:修改之前的分布式锁实现,满足:在获取锁时存入线程标示(可以用UUID表示) 在释放锁时先获取锁中的线程标示,判断是否与当前线程标示一致
- 如果一致则释放锁
- 如果不一致则不释放锁
核心逻辑:在存入锁时,放入自己线程的标识,在删除锁时,判断当前这把锁的标识是不是自己存入的,如果是,则进行删除,如果不是,则不进行删除。

具体代码如下:加锁
private static final String ID_PREFIX = UUID.randomUUID().toString(true) + "-";
@Override
public boolean tryLock(long timeoutSec) {
// 获取线程标示
String threadId = ID_PREFIX + Thread.currentThread().getId();
// 获取锁
Boolean success = stringRedisTemplate.opsForValue()
.setIfAbsent(KEY_PREFIX + name, threadId, timeoutSec, TimeUnit.SECONDS);
return Boolean.TRUE.equals(success);
}释放锁
public void unlock() {
// 获取线程标示
String threadId = ID_PREFIX + Thread.currentThread().getId();
// 获取锁中的标示
String id = stringRedisTemplate.opsForValue().get(KEY_PREFIX + name);
// 判断标示是否一致
if(threadId.equals(id)) {
// 释放锁
stringRedisTemplate.delete(KEY_PREFIX + name);
}
}有关代码实操说明:
在我们修改完此处代码后,我们重启工程,然后启动两个线程,第一个线程持有锁后,手动释放锁,第二个线程 此时进入到锁内部,再放行第一个线程,此时第一个线程由于锁的value值并非是自己,所以不能释放锁,也就无法删除别人的锁,此时第二个线程能够正确释放锁,通过这个案例初步说明我们解决了锁误删的问题。
4.6 分布式锁的原子性问题
更为极端的误删逻辑说明:
线程1现在持有锁之后,在执行业务逻辑过程中,他正准备删除锁,而且已经走到了条件判断的过程中,比如他已经拿到了当前这把锁确实是属于他自己的,正准备删除锁,但是此时他的锁到期了,那么此时线程2进来,但是线程1他会接着往后执行,当他卡顿结束后,他直接就会执行删除锁那行代码,相当于条件判断并没有起到作用,这就是删锁时的原子性问题,之所以有这个问题,是因为线程1的拿锁,比锁,删锁,实际上并不是原子性的,我们要防止刚才的情况发生,

4.7 Lua 脚本解决多条命令原子性问题
Redis提供了Lua脚本功能,在一个脚本中编写多条Redis命令,确保多条命令执行时的原子性。Lua是一种编程语言,它的基本语法大家可以参考网站:https://www.runoob.com/lua/lua-tutorial.html,这里重点介绍Redis提供的调用函数,我们可以使用lua去操作redis,又能保证他的原子性,这样就可以实现拿锁比锁删锁是一个原子性动作了,作为Java程序员这一块并不作一个简单要求,并不需要大家过于精通,只需要知道他有什么作用即可。
这里重点介绍Redis提供的调用函数,语法如下:
redis.call('命令名称', 'key', '其它参数', ...)例如,我们要执行set name jack,则脚本是这样:
# 执行 set name jack
redis.call('set', 'name', 'jack')例如,我们要先执行set name Rose,再执行get name,则脚本如下:
# 先执行 set name jack
redis.call('set', 'name', 'Rose')
# 再执行 get name
local name = redis.call('get', 'name')
# 返回
return name写好脚本以后,需要用Redis命令来调用脚本,调用脚本的常见命令如下:

例如,我们要执行 redis.call('set', 'name', 'jack') 这个脚本,语法如下:

如果脚本中的key、value不想写死,可以作为参数传递。key类型参数会放入KEYS数组,其它参数会放入ARGV数组,在脚本中可以从KEYS和ARGV数组获取这些参数:

接下来我们来回一下我们释放锁的逻辑:
释放锁的业务流程是这样的
1、获取锁中的线程标示
2、判断是否与指定的标示(当前线程标示)一致
3、如果一致则释放锁(删除)
4、如果不一致则什么都不做
如果用Lua脚本来表示则是这样的:
最终我们操作redis的拿锁比锁删锁的lua脚本就会变成这样
-- 这里的 KEYS[1] 就是锁的key,这里的ARGV[1] 就是当前线程标示
-- 获取锁中的标示,判断是否与当前线程标示一致
if (redis.call('GET', KEYS[1]) == ARGV[1]) then
-- 一致,则删除锁
return redis.call('DEL', KEYS[1])
end
-- 不一致,则直接返回
return 04.8 利用 Java 代码调用 Lua 脚本改造分布式锁
lua脚本本身并不需要大家花费太多时间去研究,只需要知道如何调用,大致是什么意思即可,所以在笔记中并不会详细的去解释这些lua表达式的含义。
我们的RedisTemplate中,可以利用execute方法去执行lua脚本,参数对应关系就如下图股

Java代码
private static final DefaultRedisScript<Long> UNLOCK_SCRIPT;
static {
UNLOCK_SCRIPT = new DefaultRedisScript<>();
UNLOCK_SCRIPT.setLocation(new ClassPathResource("unlock.lua"));
UNLOCK_SCRIPT.setResultType(Long.class);
}
public void unlock() {
// 调用lua脚本
stringRedisTemplate.execute(
UNLOCK_SCRIPT,
Collections.singletonList(KEY_PREFIX + name),
ID_PREFIX + Thread.currentThread().getId());
}
经过以上代码改造后,我们就能够实现 拿锁比锁删锁的原子性动作了~小总结:
基于Redis的分布式锁实现思路:
- 利用
set nx ex获取锁,并设置过期时间,保存线程标示 - 释放锁时先判断线程标示是否与自己一致,一致则删除锁
- 特性:
- 利用set nx满足互斥性
- 利用set ex保证故障时锁依然能释放,避免死锁,提高安全性
- 利用Redis集群保证高可用和高并发特性
- 特性:
笔者总结:我们一路走来,利用添加过期时间,防止死锁问题的发生,但是有了过期时间之后,可能出现误删别人锁的问题,这个问题我们开始是利用删之前 通过拿锁,比锁,删锁这个逻辑来解决的,也就是删之前判断一下当前这把锁是否是属于自己的,但是现在还有原子性问题,也就是我们没法保证拿锁比锁删锁是一个原子性的动作,最后通过lua表达式来解决这个问题
但是目前还剩下一个问题锁不住,什么是锁不住呢,你想一想,如果当过期时间到了之后,我们可以给他续期一下,比如续个30s,就好像是网吧上网, 网费到了之后,然后说,来,网管,再给我来10块的,是不是后边的问题都不会发生了,那么续期问题怎么解决呢,可以依赖于我们接下来要学习redission啦
测试逻辑:
第一个线程进来,得到了锁,手动删除锁,模拟锁超时了,其他线程会执行lua来抢锁,当第一天线程利用lua删除锁时,lua能保证他不能删除他的锁,第二个线程删除锁时,利用lua同样可以保证不会删除别人的锁,同时还能保证原子性。
5. 分布式锁 - Redission
5.1 分布式锁 - Redission 功能介绍
基于setnx实现的分布式锁存在下面的问题:
重入问题:重入问题是指 获得锁的线程可以再次进入到相同的锁的代码块中,可重入锁的意义在于防止死锁,比如HashTable这样的代码中,他的方法都是使用synchronized修饰的,假如他在一个方法内,调用另一个方法,那么此时如果是不可重入的,不就死锁了吗?所以可重入锁他的主要意义是防止死锁,我们的synchronized和Lock锁都是可重入的。
不可重试:是指目前的分布式只能尝试一次,我们认为合理的情况是:当线程在获得锁失败后,他应该能再次尝试获得锁。
**超时释放:**我们在加锁时增加了过期时间,这样的我们可以防止死锁,但是如果卡顿的时间超长,虽然我们采用了lua表达式防止删锁的时候,误删别人的锁,但是毕竟没有锁住,有安全隐患
主从一致性: 如果Redis提供了主从集群,当我们向集群写数据时,主机需要异步的将数据同步给从机,而万一在同步过去之前,主机宕机了,就会出现死锁问题。

那么什么是Redission呢
Redisson是一个在Redis的基础上实现的Java驻内存数据网格(In-Memory Data Grid)。它不仅提供了一系列的分布式的Java常用对象,还提供了许多分布式服务,其中就包含了各种分布式锁的实现。
Redission提供了分布式锁的多种多样的功能

5.2 分布式锁 - Redission 快速入门
引入依赖:
<dependency>
<groupId>org.redisson</groupId>
<artifactId>redisson</artifactId>
<version>3.13.6</version>
</dependency>配置Redisson客户端:
@Configuration
public class RedissonConfig {
@Bean
public RedissonClient redissonClient(){
// 配置
Config config = new Config();
config.useSingleServer().setAddress("redis://192.168.150.101:6379")
.setPassword("123321");
// 创建RedissonClient对象
return Redisson.create(config);
}
}如何使用Redission的分布式锁
@Resource
private RedissionClient redissonClient;
@Test
void testRedisson() throws Exception{
//获取锁(可重入),指定锁的名称
RLock lock = redissonClient.getLock("anyLock");
//尝试获取锁,参数分别是:获取锁的最大等待时间(期间会重试),锁自动释放时间,时间单位
boolean isLock = lock.tryLock(1,10,TimeUnit.SECONDS);
//判断获取锁成功
if(isLock){
try{
System.out.println("执行业务");
}finally{
//释放锁
lock.unlock();
}
}
}在 VoucherOrderServiceImpl
注入RedissonClient
@Resource
private RedissonClient redissonClient;
@Override
public Result seckillVoucher(Long voucherId) {
// 1.查询优惠券
SeckillVoucher voucher = seckillVoucherService.getById(voucherId);
// 2.判断秒杀是否开始
if (voucher.getBeginTime().isAfter(LocalDateTime.now())) {
// 尚未开始
return Result.fail("秒杀尚未开始!");
}
// 3.判断秒杀是否已经结束
if (voucher.getEndTime().isBefore(LocalDateTime.now())) {
// 尚未开始
return Result.fail("秒杀已经结束!");
}
// 4.判断库存是否充足
if (voucher.getStock() < 1) {
// 库存不足
return Result.fail("库存不足!");
}
Long userId = UserHolder.getUser().getId();
//创建锁对象 这个代码不用了,因为我们现在要使用分布式锁
//SimpleRedisLock lock = new SimpleRedisLock("order:" + userId, stringRedisTemplate);
RLock lock = redissonClient.getLock("lock:order:" + userId);
//获取锁对象
boolean isLock = lock.tryLock();
//加锁失败
if (!isLock) {
return Result.fail("不允许重复下单");
}
try {
//获取代理对象(事务)
IVoucherOrderService proxy = (IVoucherOrderService) AopContext.currentProxy();
return proxy.createVoucherOrder(voucherId);
} finally {
//释放锁
lock.unlock();
}
}5.3 分布式锁 - Redission 可重入锁原理
在Lock锁中,他是借助于底层的一个voaltile的一个state变量来记录重入的状态的,比如当前没有人持有这把锁,那么state=0,假如有人持有这把锁,那么state=1,如果持有这把锁的人再次持有这把锁,那么state就会+1 ,如果是对于synchronized而言,他在c语言代码中会有一个count,原理和state类似,也是重入一次就加一,释放一次就-1 ,直到减少成0 时,表示当前这把锁没有被人持有。
在redission中,我们的也支持支持可重入锁
在分布式锁中,他采用hash结构用来存储锁,其中大key表示表示这把锁是否存在,用小key表示当前这把锁被哪个线程持有,所以接下来我们一起分析一下当前的这个lua表达式
这个地方一共有3个参数
KEYS[1] : 锁名称
ARGV[1]: 锁失效时间
ARGV[2]: id + ":" + threadId; 锁的小key
exists: 判断数据是否存在 name:是lock是否存在,如果==0,就表示当前这把锁不存在
redis.call('hset', KEYS[1], ARGV[2], 1);此时他就开始往redis里边去写数据 ,写成一个hash结构
Lock{
id + **":"** + threadId : 1
}
如果当前这把锁存在,则第一个条件不满足,再判断
redis.call('hexists', KEYS[1], ARGV[2]) == 1
此时需要通过大key+小key判断当前这把锁是否是属于自己的,如果是自己的,则进行
redis.call('hincrby', KEYS[1], ARGV[2], 1)
将当前这个锁的value进行+1 ,redis.call('pexpire', KEYS[1], ARGV[1]); 然后再对其设置过期时间,如果以上两个条件都不满足,则表示当前这把锁抢锁失败,最后返回pttl,即为当前这把锁的失效时间
如果小伙帮们看了前边的源码, 你会发现他会去判断当前这个方法的返回值是否为null,如果是null,则对应则前两个if对应的条件,退出抢锁逻辑,如果返回的不是null,即走了第三个分支,在源码处会进行while(true)的自旋抢锁。
"if (redis.call('exists', KEYS[1]) == 0) then " +
"redis.call('hset', KEYS[1], ARGV[2], 1); " +
"redis.call('pexpire', KEYS[1], ARGV[1]); " +
"return nil; " +
"end; " +
"if (redis.call('hexists', KEYS[1], ARGV[2]) == 1) then " +
"redis.call('hincrby', KEYS[1], ARGV[2], 1); " +
"redis.call('pexpire', KEYS[1], ARGV[1]); " +
"return nil; " +
"end; " +
"return redis.call('pttl', KEYS[1]);"
5.4 分布式锁 - Redission 锁重试和 WatchDog 机制
说明:由于课程中已经说明了有关tryLock的源码解析以及其看门狗原理,所以笔者在这里给大家分析lock()方法的源码解析,希望大家在学习过程中,能够掌握更多的知识
抢锁过程中,获得当前线程,通过tryAcquire进行抢锁,该抢锁逻辑和之前逻辑相同
1、先判断当前这把锁是否存在,如果不存在,插入一把锁,返回null
2、判断当前这把锁是否是属于当前线程,如果是,则返回null
所以如果返回是null,则代表着当前这哥们已经抢锁完毕,或者可重入完毕,但是如果以上两个条件都不满足,则进入到第三个条件,返回的是锁的失效时间,同学们可以自行往下翻一点点,你能发现有个while( true) 再次进行tryAcquire进行抢锁
long threadId = Thread.currentThread().getId();
Long ttl = tryAcquire(-1, leaseTime, unit, threadId);
// lock acquired
if (ttl == null) {
return;
}接下来会有一个条件分支,因为lock方法有重载方法,一个是带参数,一个是不带参数,如果带带参数传入的值是-1,如果传入参数,则leaseTime是他本身,所以如果传入了参数,此时leaseTime != -1 则会进去抢锁,抢锁的逻辑就是之前说的那三个逻辑
if (leaseTime != -1) {
return tryLockInnerAsync(waitTime, leaseTime, unit, threadId, RedisCommands.EVAL_LONG);
}如果是没有传入时间,则此时也会进行抢锁, 而且抢锁时间是默认看门狗时间 commandExecutor.getConnectionManager().getCfg().getLockWatchdogTimeout()
ttlRemainingFuture.onComplete((ttlRemaining, e) 这句话相当于对以上抢锁进行了监听,也就是说当上边抢锁完毕后,此方法会被调用,具体调用的逻辑就是去后台开启一个线程,进行续约逻辑,也就是看门狗线程
RFuture<Long> ttlRemainingFuture = tryLockInnerAsync(waitTime,
commandExecutor.getConnectionManager().getCfg().getLockWatchdogTimeout(),
TimeUnit.MILLISECONDS, threadId, RedisCommands.EVAL_LONG);
ttlRemainingFuture.onComplete((ttlRemaining, e) -> {
if (e != null) {
return;
}
// lock acquired
if (ttlRemaining == null) {
scheduleExpirationRenewal(threadId);
}
});
return ttlRemainingFuture;此逻辑就是续约逻辑,注意看commandExecutor.getConnectionManager().newTimeout() 此方法
Method(new TimerTask(){},参数2,参数3)
指的是:通过参数2,参数3 去描述什么时候去做参数1的事情,现在的情况是:10s之后去做参数一的事情
因为锁的失效时间是30s,当10s之后,此时这个timeTask 就触发了,他就去进行续约,把当前这把锁续约成30s,如果操作成功,那么此时就会递归调用自己,再重新设置一个timeTask(),于是再过10s后又再设置一个timerTask,完成不停的续约
那么大家可以想一想,假设我们的线程出现了宕机他还会续约吗?当然不会,因为没有人再去调用renewExpiration这个方法,所以等到时间之后自然就释放了。
private void renewExpiration() {
ExpirationEntry ee = EXPIRATION_RENEWAL_MAP.get(getEntryName());
if (ee == null) {
return;
}
Timeout task = commandExecutor.getConnectionManager().newTimeout(new TimerTask() {
@Override
public void run(Timeout timeout) throws Exception {
ExpirationEntry ent = EXPIRATION_RENEWAL_MAP.get(getEntryName());
if (ent == null) {
return;
}
Long threadId = ent.getFirstThreadId();
if (threadId == null) {
return;
}
RFuture<Boolean> future = renewExpirationAsync(threadId);
future.onComplete((res, e) -> {
if (e != null) {
log.error("Can't update lock " + getName() + " expiration", e);
return;
}
if (res) {
// reschedule itself
renewExpiration();
}
});
}
}, internalLockLeaseTime / 3, TimeUnit.MILLISECONDS);
ee.setTimeout(task);
}5.5 分布式锁 - Redission 锁的 MutiLock 原理
为了提高redis的可用性,我们会搭建集群或者主从,现在以主从为例
此时我们去写命令,写在主机上, 主机会将数据同步给从机,但是假设在主机还没有来得及把数据写入到从机去的时候,此时主机宕机,哨兵会发现主机宕机,并且选举一个slave变成master,而此时新的master中实际上并没有锁信息,此时锁信息就已经丢掉了。

为了解决这个问题,redission提出来了MutiLock锁,使用这把锁咱们就不使用主从了,每个节点的地位都是一样的, 这把锁加锁的逻辑需要写入到每一个主丛节点上,只有所有的服务器都写入成功,此时才是加锁成功,假设现在某个节点挂了,那么他去获得锁的时候,只要有一个节点拿不到,都不能算是加锁成功,就保证了加锁的可靠性。

那么 MutiLock 加锁原理是什么呢?笔者画了一幅图来说明
当我们去设置了多个锁时,redission会将多个锁添加到一个集合中,然后用while循环去不停去尝试拿锁,但是会有一个总共的加锁时间,这个时间是用需要加锁的个数 * 1500ms ,假设有3个锁,那么时间就是4500ms,假设在这4500ms内,所有的锁都加锁成功, 那么此时才算是加锁成功,如果在4500ms有线程加锁失败,则会再次去进行重试.

6. 秒杀优化
6.1 秒杀优化 - 异步秒杀思路
我们来回顾一下下单流程
当用户发起请求,此时会请求nginx,nginx会访问到tomcat,而tomcat中的程序,会进行串行操作,分成如下几个步骤
- 查询优惠卷
- 判断秒杀库存是否足够
- 查询订单
- 校验是否是一人一单
- 扣减库存
- 创建订单
在这六步操作中,又有很多操作是要去操作数据库的,而且还是一个线程串行执行, 这样就会导致我们的程序执行的很慢,所以我们需要异步程序执行,那么如何加速呢?
在这里笔者想给大家分享一下课程内没有的思路,看看有没有小伙伴这么想,比如,我们可以不可以使用异步编排来做,或者说我开启N多线程,N多个线程,一个线程执行查询优惠卷,一个执行判断扣减库存,一个去创建订单等等,然后再统一做返回,这种做法和课程中有哪种好呢?答案是课程中的好,因为如果你采用我刚说的方式,如果访问的人很多,那么线程池中的线程可能一下子就被消耗完了,而且你使用上述方案,最大的特点在于,你觉得时效性会非常重要,但是你想想是吗?并不是,比如我只要确定他能做这件事,然后我后边慢慢做就可以了,我并不需要他一口气做完这件事,所以我们应当采用的是课程中,类似消息队列的方式来完成我们的需求,而不是使用线程池或者是异步编排的方式来完成这个需求

优化方案:我们将耗时比较短的逻辑判断放入到redis中,比如是否库存足够,比如是否一人一单,这样的操作,只要这种逻辑可以完成,就意味着我们是一定可以下单完成的,我们只需要进行快速的逻辑判断,根本就不用等下单逻辑走完,我们直接给用户返回成功, 再在后台开一个线程,后台线程慢慢的去执行queue里边的消息,这样程序不就超级快了吗?而且也不用担心线程池消耗殆尽的问题,因为这里我们的程序中并没有手动使用任何线程池,当然这里边有两个难点
第一个难点是我们怎么在redis中去快速校验一人一单,还有库存判断
第二个难点是由于我们校验和tomct下单是两个线程,那么我们如何知道到底哪个单他最后是否成功,或者是下单完成,为了完成这件事我们在redis操作完之后,我们会将一些信息返回给前端,同时也会把这些信息丢到异步queue中去,后续操作中,可以通过这个id来查询我们tomcat中的下单逻辑是否完成了。

我们现在来看看整体思路:当用户下单之后,判断库存是否充足只需要导redis中去根据key找对应的value是否大于0即可,如果不充足,则直接结束,如果充足,继续在redis中判断用户是否可以下单,如果set集合中没有这条数据,说明他可以下单,如果set集合中没有这条记录,则将userId和优惠卷存入到redis中,并且返回0,整个过程需要保证是原子性的,我们可以使用lua来操作
当以上判断逻辑走完之后,我们可以判断当前redis中返回的结果是否是0 ,如果是0,则表示可以下单,则将之前说的信息存入到到queue中去,然后返回,然后再来个线程异步的下单,前端可以通过返回的订单id来判断是否下单成功。

6.2 秒杀优化 - Redis 完成秒杀资格判断
需求:
新增秒杀优惠券的同时,将优惠券信息保存到Redis中
基于Lua脚本,判断秒杀库存、一人一单,决定用户是否抢购成功
如果抢购成功,将优惠券id和用户id封装后存入阻塞队列
开启线程任务,不断从阻塞队列中获取信息,实现异步下单功能

VoucherServiceImpl
@Override
@Transactional
public void addSeckillVoucher(Voucher voucher) {
// 保存优惠券
save(voucher);
// 保存秒杀信息
SeckillVoucher seckillVoucher = new SeckillVoucher();
seckillVoucher.setVoucherId(voucher.getId());
seckillVoucher.setStock(voucher.getStock());
seckillVoucher.setBeginTime(voucher.getBeginTime());
seckillVoucher.setEndTime(voucher.getEndTime());
seckillVoucherService.save(seckillVoucher);
// 保存秒杀库存到Redis中
//SECKILL_STOCK_KEY 这个变量定义在RedisConstans中
//private static final String SECKILL_STOCK_KEY ="seckill:stock:"
stringRedisTemplate.opsForValue().set(SECKILL_STOCK_KEY + voucher.getId(), voucher.getStock().toString());
}完整lua表达式
-- 1.参数列表
-- 1.1.优惠券id
local voucherId = ARGV[1]
-- 1.2.用户id
local userId = ARGV[2]
-- 1.3.订单id
local orderId = ARGV[3]
-- 2.数据key
-- 2.1.库存key
local stockKey = 'seckill:stock:' .. voucherId
-- 2.2.订单key
local orderKey = 'seckill:order:' .. voucherId
-- 3.脚本业务
-- 3.1.判断库存是否充足 get stockKey
if(tonumber(redis.call('get', stockKey)) <= 0) then
-- 3.2.库存不足,返回1
return 1
end
-- 3.2.判断用户是否下单 SISMEMBER orderKey userId
if(redis.call('sismember', orderKey, userId) == 1) then
-- 3.3.存在,说明是重复下单,返回2
return 2
end
-- 3.4.扣库存 incrby stockKey -1
redis.call('incrby', stockKey, -1)
-- 3.5.下单(保存用户)sadd orderKey userId
redis.call('sadd', orderKey, userId)
-- 3.6.发送消息到队列中, XADD stream.orders * k1 v1 k2 v2 ...
redis.call('xadd', 'stream.orders', '*', 'userId', userId, 'voucherId', voucherId, 'id', orderId)
return 0当以上lua表达式执行完毕后,剩下的就是根据步骤3,4来执行我们接下来的任务了
VoucherOrderServiceImpl
@Override
public Result seckillVoucher(Long voucherId) {
//获取用户
Long userId = UserHolder.getUser().getId();
long orderId = redisIdWorker.nextId("order");
// 1.执行lua脚本
Long result = stringRedisTemplate.execute(
SECKILL_SCRIPT,
Collections.emptyList(),
voucherId.toString(), userId.toString(), String.valueOf(orderId)
);
int r = result.intValue();
// 2.判断结果是否为0
if (r != 0) {
// 2.1.不为0 ,代表没有购买资格
return Result.fail(r == 1 ? "库存不足" : "不能重复下单");
}
//TODO 保存阻塞队列
// 3.返回订单id
return Result.ok(orderId);
}6.3 秒杀优化 - 基于阻塞队列实现秒杀优化
VoucherOrderServiceImpl
修改下单动作,现在我们去下单时,是通过lua表达式去原子执行判断逻辑,如果判断我出来不为0 ,则要么是库存不足,要么是重复下单,返回错误信息,如果是0,则把下单的逻辑保存到队列中去,然后异步执行
//异步处理线程池
private static final ExecutorService SECKILL_ORDER_EXECUTOR = Executors.newSingleThreadExecutor();
//在类初始化之后执行,因为当这个类初始化好了之后,随时都是有可能要执行的
@PostConstruct
private void init() {
SECKILL_ORDER_EXECUTOR.submit(new VoucherOrderHandler());
}
// 用于线程池处理的任务
// 当初始化完毕后,就会去从对列中去拿信息
private class VoucherOrderHandler implements Runnable{
@Override
public void run() {
while (true){
try {
// 1.获取队列中的订单信息
VoucherOrder voucherOrder = orderTasks.take();
// 2.创建订单
handleVoucherOrder(voucherOrder);
} catch (Exception e) {
log.error("处理订单异常", e);
}
}
}
private void handleVoucherOrder(VoucherOrder voucherOrder) {
//1.获取用户
Long userId = voucherOrder.getUserId();
// 2.创建锁对象
RLock redisLock = redissonClient.getLock("lock:order:" + userId);
// 3.尝试获取锁
boolean isLock = redisLock.lock();
// 4.判断是否获得锁成功
if (!isLock) {
// 获取锁失败,直接返回失败或者重试
log.error("不允许重复下单!");
return;
}
try {
//注意:由于是spring的事务是放在threadLocal中,此时的是多线程,事务会失效
proxy.createVoucherOrder(voucherOrder);
} finally {
// 释放锁
redisLock.unlock();
}
}
//a
private BlockingQueue<VoucherOrder> orderTasks =new ArrayBlockingQueue<>(1024 * 1024);
@Override
public Result seckillVoucher(Long voucherId) {
Long userId = UserHolder.getUser().getId();
long orderId = redisIdWorker.nextId("order");
// 1.执行lua脚本
Long result = stringRedisTemplate.execute(
SECKILL_SCRIPT,
Collections.emptyList(),
voucherId.toString(), userId.toString(), String.valueOf(orderId)
);
int r = result.intValue();
// 2.判断结果是否为0
if (r != 0) {
// 2.1.不为0 ,代表没有购买资格
return Result.fail(r == 1 ? "库存不足" : "不能重复下单");
}
VoucherOrder voucherOrder = new VoucherOrder();
// 2.3.订单id
long orderId = redisIdWorker.nextId("order");
voucherOrder.setId(orderId);
// 2.4.用户id
voucherOrder.setUserId(userId);
// 2.5.代金券id
voucherOrder.setVoucherId(voucherId);
// 2.6.放入阻塞队列
orderTasks.add(voucherOrder);
//3.获取代理对象
proxy = (IVoucherOrderService)AopContext.currentProxy();
//4.返回订单id
return Result.ok(orderId);
}
@Transactional
public void createVoucherOrder(VoucherOrder voucherOrder) {
Long userId = voucherOrder.getUserId();
// 5.1.查询订单
int count = query().eq("user_id", userId).eq("voucher_id", voucherOrder.getVoucherId()).count();
// 5.2.判断是否存在
if (count > 0) {
// 用户已经购买过了
log.error("用户已经购买过了");
return ;
}
// 6.扣减库存
boolean success = seckillVoucherService.update()
.setSql("stock = stock - 1") // set stock = stock - 1
.eq("voucher_id", voucherOrder.getVoucherId()).gt("stock", 0) // where id = ? and stock > 0
.update();
if (!success) {
// 扣减失败
log.error("库存不足");
return ;
}
save(voucherOrder);
}小总结:
秒杀业务的优化思路是什么?
- 先利用Redis完成库存余量、一人一单判断,完成抢单业务
- 再将下单业务放入阻塞队列,利用独立线程异步下单
- 基于阻塞队列的异步秒杀存在哪些问题?
- 内存限制问题
- 数据安全问题
7. Redis 消息队列
7.1 Redis 消息队列 - 认识消息队列
什么是消息队列:字面意思就是存放消息的队列。最简单的消息队列模型包括3个角色:
- 消息队列:存储和管理消息,也被称为消息代理(Message Broker)
- 生产者:发送消息到消息队列
- 消费者:从消息队列获取消息并处理消息

使用队列的好处在于 **解耦:**所谓解耦,举一个生活中的例子就是:快递员(生产者)把快递放到快递柜里边(Message Queue)去,我们(消费者)从快递柜里边去拿东西,这就是一个异步,如果耦合,那么这个快递员相当于直接把快递交给你,这事固然好,但是万一你不在家,那么快递员就会一直等你,这就浪费了快递员的时间,所以这种思想在我们日常开发中,是非常有必要的。
这种场景在我们秒杀中就变成了:我们下单之后,利用redis去进行校验下单条件,再通过队列把消息发送出去,然后再启动一个线程去消费这个消息,完成解耦,同时也加快我们的响应速度。
这里我们可以使用一些现成的mq,比如kafka,rabbitmq等等,但是呢,如果没有安装mq,我们也可以直接使用redis提供的mq方案,降低我们的部署和学习成本。
7.2 Redis 消息队列 - 基于 List 实现消息队列
基于List结构模拟消息队列
消息队列(Message Queue),字面意思就是存放消息的队列。而Redis的list数据结构是一个双向链表,很容易模拟出队列效果。
队列是入口和出口不在一边,因此我们可以利用:LPUSH 结合 RPOP、或者 RPUSH 结合 LPOP来实现。 不过要注意的是,当队列中没有消息时RPOP或LPOP操作会返回null,并不像JVM的阻塞队列那样会阻塞并等待消息。因此这里应该使用BRPOP或者BLPOP来实现阻塞效果。

基于List的消息队列有哪些优缺点? 优点:
- 利用Redis存储,不受限于JVM内存上限
- 基于Redis的持久化机制,数据安全性有保证
- 可以满足消息有序性
缺点:
- 无法避免消息丢失
- 只支持单消费者
7.3 Redis 消息队列 - 基于 PubSub 的消息队列
PubSub(发布订阅)是Redis2.0版本引入的消息传递模型。顾名思义,消费者可以订阅一个或多个channel,生产者向对应channel发送消息后,所有订阅者都能收到相关消息。
SUBSCRIBE channel [channel] :订阅一个或多个频道 PUBLISH channel msg :向一个频道发送消息 PSUBSCRIBE pattern[pattern] :订阅与pattern格式匹配的所有频道

基于PubSub的消息队列有哪些优缺点? 优点:
- 采用发布订阅模型,支持多生产、多消费
缺点:
- 不支持数据持久化
- 无法避免消息丢失
- 消息堆积有上限,超出时数据丢失
7.4 Redis 消息队列 - 基于 Stream 的消息队列
Stream 是 Redis 5.0 引入的一种新数据类型,可以实现一个功能非常完善的消息队列。
发送消息的命令:

例如:

读取消息的方式之一:XREAD

例如,使用XREAD读取第一个消息:

XREAD阻塞方式,读取最新的消息:

在业务开发中,我们可以循环的调用XREAD阻塞方式来查询最新消息,从而实现持续监听队列的效果,伪代码如下

注意:当我们指定起始ID为$时,代表读取最新的消息,如果我们处理一条消息的过程中,又有超过1条以上的消息到达队列,则下次获取时也只能获取到最新的一条,会出现漏读消息的问题
STREAM类型消息队列的XREAD命令特点:
- 消息可回溯
- 一个消息可以被多个消费者读取
- 可以阻塞读取
- 有消息漏读的风险
7.5 Redis 消息队列 - 基于 Stream 的消息队列 - 消费者组
消费者组(Consumer Group):将多个消费者划分到一个组中,监听同一个队列。具备下列特点:

创建消费者组: 
- key:队列名称
- groupName:消费者组名称
- ID:起始ID标示,$代表队列中最后一个消息,0则代表队列中第一个消息
- MKSTREAM:队列不存在时自动创建队列
- 其它常见命令:
删除指定的消费者组
XGROUP DESTORY key groupName给指定的消费者组添加消费者
XGROUP CREATECONSUMER key groupname consumername删除消费者组中的指定消费者
XGROUP DELCONSUMER key groupname consumername从消费者组读取消息:
XREADGROUP GROUP group consumer [COUNT count] [BLOCK milliseconds] [NOACK] STREAMS key [key ...] ID [ID ...]- group:消费组名称
- consumer:消费者名称,如果消费者不存在,会自动创建一个消费者
- count:本次查询的最大数量
- BLOCK milliseconds:当没有消息时最长等待时间
- NOACK:无需手动ACK,获取到消息后自动确认
- STREAMS key:指定队列名称
- ID:获取消息的起始ID:
">":从下一个未消费的消息开始 其它:根据指定id从pending-list中获取已消费但未确认的消息,例如0,是从pending-list中的第一个消息开始
消费者监听消息的基本思路:
STREAM类型消息队列的XREADGROUP命令特点:
- 消息可回溯
- 可以多消费者争抢消息,加快消费速度
- 可以阻塞读取
- 没有消息漏读的风险
- 有消息确认机制,保证消息至少被消费一次
最后我们来个小对比

7.6 基于 Redis 的 Stream 结构作为消息队列,实现异步秒杀下单
需求:
- 创建一个Stream类型的消息队列,名为
stream.orders - 修改之前的秒杀下单Lua脚本,在认定有抢购资格后,直接向
stream.orders中添加消息,内容包含voucherId、userId、orderId - 项目启动时,开启一个线程任务,尝试获取
stream.orders中的消息,完成下单
修改lua表达式,新增3.6

VoucherOrderServiceImpl
private class VoucherOrderHandler implements Runnable {
@Override
public void run() {
while (true) {
try {
// 1.获取消息队列中的订单信息 XREADGROUP GROUP g1 c1 COUNT 1 BLOCK 2000 STREAMS s1 >
List<MapRecord<String, Object, Object>> list = stringRedisTemplate.opsForStream().read(
Consumer.from("g1", "c1"),
StreamReadOptions.empty().count(1).block(Duration.ofSeconds(2)),
StreamOffset.create("stream.orders", ReadOffset.lastConsumed())
);
// 2.判断订单信息是否为空
if (list == null || list.isEmpty()) {
// 如果为null,说明没有消息,继续下一次循环
continue;
}
// 解析数据
MapRecord<String, Object, Object> record = list.get(0);
Map<Object, Object> value = record.getValue();
VoucherOrder voucherOrder = BeanUtil.fillBeanWithMap(value, new VoucherOrder(), true);
// 3.创建订单
createVoucherOrder(voucherOrder);
// 4.确认消息 XACK
stringRedisTemplate.opsForStream().acknowledge("s1", "g1", record.getId());
} catch (Exception e) {
log.error("处理订单异常", e);
//处理异常消息
handlePendingList();
}
}
}
private void handlePendingList() {
while (true) {
try {
// 1.获取pending-list中的订单信息 XREADGROUP GROUP g1 c1 COUNT 1 BLOCK 2000 STREAMS s1 0
List<MapRecord<String, Object, Object>> list = stringRedisTemplate.opsForStream().read(
Consumer.from("g1", "c1"),
StreamReadOptions.empty().count(1),
StreamOffset.create("stream.orders", ReadOffset.from("0"))
);
// 2.判断订单信息是否为空
if (list == null || list.isEmpty()) {
// 如果为null,说明没有异常消息,结束循环
break;
}
// 解析数据
MapRecord<String, Object, Object> record = list.get(0);
Map<Object, Object> value = record.getValue();
VoucherOrder voucherOrder = BeanUtil.fillBeanWithMap(value, new VoucherOrder(), true);
// 3.创建订单
createVoucherOrder(voucherOrder);
// 4.确认消息 XACK
stringRedisTemplate.opsForStream().acknowledge("s1", "g1", record.getId());
} catch (Exception e) {
log.error("处理pendding订单异常", e);
try{
Thread.sleep(20);
}catch(Exception e){
e.printStackTrace();
}
}
}
}
}8. 达人探店
8.1 达人探店-发布探店笔记
发布探店笔记
探店笔记类似点评网站的评价,往往是图文结合。对应的表有两个: tb_blog:探店笔记表,包含笔记中的标题、文字、图片等 tb_blog_comments:其他用户对探店笔记的评价
具体发布流程

上传接口
@Slf4j
@RestController
@RequestMapping("upload")
public class UploadController {
@PostMapping("blog")
public Result uploadImage(@RequestParam("file") MultipartFile image) {
try {
// 获取原始文件名称
String originalFilename = image.getOriginalFilename();
// 生成新文件名
String fileName = createNewFileName(originalFilename);
// 保存文件
image.transferTo(new File(SystemConstants.IMAGE_UPLOAD_DIR, fileName));
// 返回结果
log.debug("文件上传成功,{}", fileName);
return Result.ok(fileName);
} catch (IOException e) {
throw new RuntimeException("文件上传失败", e);
}
}
}注意:同学们在操作时,需要修改SystemConstants.IMAGE_UPLOAD_DIR 自己图片所在的地址,在实际开发中图片一般会放在nginx上或者是云存储上。
BlogController
@RestController
@RequestMapping("/blog")
public class BlogController {
@Resource
private IBlogService blogService;
@PostMapping
public Result saveBlog(@RequestBody Blog blog) {
//获取登录用户
UserDTO user = UserHolder.getUser();
blog.setUpdateTime(user.getId());
//保存探店博文
blogService.saveBlog(blog);
//返回id
return Result.ok(blog.getId());
}
}8.2 达人探店 - 查看探店笔记
实现查看发布探店笔记的接口

实现代码:
BlogServiceImpl
@Override
public Result queryBlogById(Long id) {
// 1.查询blog
Blog blog = getById(id);
if (blog == null) {
return Result.fail("笔记不存在!");
}
// 2.查询blog有关的用户
queryBlogUser(blog);
return Result.ok(blog);
}8.3 达人探店 - 点赞功能
初始代码
@GetMapping("/likes/{id}")
public Result queryBlogLikes(@PathVariable("id") Long id) {
//修改点赞数量
blogService.update().setSql("liked = liked +1 ").eq("id",id).update();
return Result.ok();
}问题分析:这种方式会导致一个用户无限点赞,明显是不合理的
造成这个问题的原因是,我们现在的逻辑,发起请求只是给数据库+1,所以才会出现这个问题

完善点赞功能
需求:
- 同一个用户只能点赞一次,再次点击则取消点赞
- 如果当前用户已经点赞,则点赞按钮高亮显示(前端已实现,判断字段Blog类的isLike属性)
实现步骤:
- 给Blog类中添加一个isLike字段,标示是否被当前用户点赞
- 修改点赞功能,利用Redis的set集合判断是否点赞过,未点赞过则点赞数+1,已点赞过则点赞数-1
- 修改根据id查询Blog的业务,判断当前登录用户是否点赞过,赋值给isLike字段
- 修改分页查询Blog业务,判断当前登录用户是否点赞过,赋值给isLike字段
为什么采用set集合:
因为我们的数据是不能重复的,当用户操作过之后,无论他怎么操作,都是
具体步骤:
1、在Blog 添加一个字段
@TableField(exist = false)
private Boolean isLike;2、修改代码
@Override
public Result likeBlog(Long id){
// 1.获取登录用户
Long userId = UserHolder.getUser().getId();
// 2.判断当前登录用户是否已经点赞
String key = BLOG_LIKED_KEY + id;
Boolean isMember = stringRedisTemplate.opsForSet().isMember(key, userId.toString());
if(BooleanUtil.isFalse(isMember)){
//3.如果未点赞,可以点赞
//3.1 数据库点赞数+1
boolean isSuccess = update().setSql("liked = liked + 1").eq("id", id).update();
//3.2 保存用户到Redis的set集合
if(isSuccess){
stringRedisTemplate.opsForSet().add(key,userId.toString());
}
}else{
//4.如果已点赞,取消点赞
//4.1 数据库点赞数-1
boolean isSuccess = update().setSql("liked = liked - 1").eq("id", id).update();
//4.2 把用户从Redis的set集合移除
if(isSuccess){
stringRedisTemplate.opsForSet().remove(key,userId.toString());
}
}8.4 达人探店 - 点赞排行榜
在探店笔记的详情页面,应该把给该笔记点赞的人显示出来,比如最早点赞的TOP5,形成点赞排行榜:
之前的点赞是放到set集合,但是set集合是不能排序的,所以这个时候,咱们可以采用一个可以排序的set集合,就是咱们的sortedSet

我们接下来来对比一下这些集合的区别是什么
所有点赞的人,需要是唯一的,所以我们应当使用set或者是sortedSet
其次我们需要排序,就可以直接锁定使用sortedSet啦

修改代码
BlogServiceImpl
点赞逻辑代码
@Override
public Result likeBlog(Long id) {
// 1.获取登录用户
Long userId = UserHolder.getUser().getId();
// 2.判断当前登录用户是否已经点赞
String key = BLOG_LIKED_KEY + id;
Double score = stringRedisTemplate.opsForZSet().score(key, userId.toString());
if (score == null) {
// 3.如果未点赞,可以点赞
// 3.1.数据库点赞数 + 1
boolean isSuccess = update().setSql("liked = liked + 1").eq("id", id).update();
// 3.2.保存用户到Redis的set集合 zadd key value score
if (isSuccess) {
stringRedisTemplate.opsForZSet().add(key, userId.toString(), System.currentTimeMillis());
}
} else {
// 4.如果已点赞,取消点赞
// 4.1.数据库点赞数 -1
boolean isSuccess = update().setSql("liked = liked - 1").eq("id", id).update();
// 4.2.把用户从Redis的set集合移除
if (isSuccess) {
stringRedisTemplate.opsForZSet().remove(key, userId.toString());
}
}
return Result.ok();
}
private void isBlogLiked(Blog blog) {
// 1.获取登录用户
UserDTO user = UserHolder.getUser();
if (user == null) {
// 用户未登录,无需查询是否点赞
return;
}
Long userId = user.getId();
// 2.判断当前登录用户是否已经点赞
String key = "blog:liked:" + blog.getId();
Double score = stringRedisTemplate.opsForZSet().score(key, userId.toString());
blog.setIsLike(score != null);
}点赞列表查询列表
BlogController
@GetMapping("/likes/{id}")
public Result queryBlogLikes(@PathVariable("id") Long id) {
return blogService.queryBlogLikes(id);
}BlogService
@Override
public Result queryBlogLikes(Long id) {
String key = BLOG_LIKED_KEY + id;
// 1.查询top5的点赞用户 zrange key 0 4
Set<String> top5 = stringRedisTemplate.opsForZSet().range(key, 0, 4);
if (top5 == null || top5.isEmpty()) {
return Result.ok(Collections.emptyList());
}
// 2.解析出其中的用户id
List<Long> ids = top5.stream().map(Long::valueOf).collect(Collectors.toList());
String idStr = StrUtil.join(",", ids);
// 3.根据用户id查询用户 WHERE id IN ( 5 , 1 ) ORDER BY FIELD(id, 5, 1)
List<UserDTO> userDTOS = userService.query()
.in("id", ids).last("ORDER BY FIELD(id," + idStr + ")").list()
.stream()
.map(user -> BeanUtil.copyProperties(user, UserDTO.class))
.collect(Collectors.toList());
// 4.返回
return Result.ok(userDTOS);
}9. 好友关注
9.1 好友关注 - 关注和取消关注
针对用户的操作:可以对用户进行关注和取消关注功能。

实现思路:
需求:基于该表数据结构,实现两个接口:
- 关注和取关接口
- 判断是否关注的接口
关注是User之间的关系,是博主与粉丝的关系,数据库中有一张tb_follow表来标示:

注意: 这里需要把主键修改为自增长,简化开发。
FollowController
//关注
@PutMapping("/{id}/{isFollow}")
public Result follow(@PathVariable("id") Long followUserId, @PathVariable("isFollow") Boolean isFollow) {
return followService.follow(followUserId, isFollow);
}
//取消关注
@GetMapping("/or/not/{id}")
public Result isFollow(@PathVariable("id") Long followUserId) {
return followService.isFollow(followUserId);
}FollowService
取消关注service
@Override
public Result isFollow(Long followUserId) {
// 1.获取登录用户
Long userId = UserHolder.getUser().getId();
// 2.查询是否关注 select count(*) from tb_follow where user_id = ? and follow_user_id = ?
Integer count = query().eq("user_id", userId).eq("follow_user_id", followUserId).count();
// 3.判断
return Result.ok(count > 0);
}
关注service
@Override
public Result follow(Long followUserId, Boolean isFollow) {
// 1.获取登录用户
Long userId = UserHolder.getUser().getId();
String key = "follows:" + userId;
// 1.判断到底是关注还是取关
if (isFollow) {
// 2.关注,新增数据
Follow follow = new Follow();
follow.setUserId(userId);
follow.setFollowUserId(followUserId);
boolean isSuccess = save(follow);
} else {
// 3.取关,删除 delete from tb_follow where user_id = ? and follow_user_id = ?
remove(new QueryWrapper<Follow>()
.eq("user_id", userId).eq("follow_user_id", followUserId));
}
return Result.ok();
}9.2 好友关注 - 共同关注
想要去看共同关注的好友,需要首先进入到这个页面,这个页面会发起两个请求
1、去查询用户的详情
2、去查询用户的笔记
以上两个功能和共同关注没有什么关系,大家可以自行将笔记中的代码拷贝到idea中就可以实现这两个功能了,我们的重点在于共同关注功能。

// UserController 根据id查询用户
@GetMapping("/{id}")
public Result queryUserById(@PathVariable("id") Long userId){
// 查询详情
User user = userService.getById(userId);
if (user == null) {
return Result.ok();
}
UserDTO userDTO = BeanUtil.copyProperties(user, UserDTO.class);
// 返回
return Result.ok(userDTO);
}
// BlogController 根据id查询博主的探店笔记
@GetMapping("/of/user")
public Result queryBlogByUserId(
@RequestParam(value = "current", defaultValue = "1") Integer current,
@RequestParam("id") Long id) {
// 根据用户查询
Page<Blog> page = blogService.query()
.eq("user_id", id).page(new Page<>(current, SystemConstants.MAX_PAGE_SIZE));
// 获取当前页数据
List<Blog> records = page.getRecords();
return Result.ok(records);
}接下来我们来看看共同关注如何实现:
需求:利用Redis中恰当的数据结构,实现共同关注功能。在博主个人页面展示出当前用户与博主的共同关注呢。
当然是使用我们之前学习过的set集合咯,在set集合中,有交集并集补集的api,我们可以把两人的关注的人分别放入到一个set集合中,然后再通过api去查看这两个set集合中的交集数据。

我们先来改造当前的关注列表
改造原因是因为我们需要在用户关注了某位用户后,需要将数据放入到set集合中,方便后续进行共同关注,同时当取消关注时,也需要从set集合中进行删除
FollowServiceImpl
@Override
public Result follow(Long followUserId, Boolean isFollow) {
// 1.获取登录用户
Long userId = UserHolder.getUser().getId();
String key = "follows:" + userId;
// 1.判断到底是关注还是取关
if (isFollow) {
// 2.关注,新增数据
Follow follow = new Follow();
follow.setUserId(userId);
follow.setFollowUserId(followUserId);
boolean isSuccess = save(follow);
if (isSuccess) {
// 把关注用户的id,放入redis的set集合 sadd userId followerUserId
stringRedisTemplate.opsForSet().add(key, followUserId.toString());
}
} else {
// 3.取关,删除 delete from tb_follow where user_id = ? and follow_user_id = ?
boolean isSuccess = remove(new QueryWrapper<Follow>()
.eq("user_id", userId).eq("follow_user_id", followUserId));
if (isSuccess) {
// 把关注用户的id从Redis集合中移除
stringRedisTemplate.opsForSet().remove(key, followUserId.toString());
}
}
return Result.ok();
}具体的关注代码:
FollowServiceImpl
@Override
public Result followCommons(Long id) {
// 1.获取当前用户
Long userId = UserHolder.getUser().getId();
String key = "follows:" + userId;
// 2.求交集
String key2 = "follows:" + id;
Set<String> intersect = stringRedisTemplate.opsForSet().intersect(key, key2);
if (intersect == null || intersect.isEmpty()) {
// 无交集
return Result.ok(Collections.emptyList());
}
// 3.解析id集合
List<Long> ids = intersect.stream().map(Long::valueOf).collect(Collectors.toList());
// 4.查询用户
List<UserDTO> users = userService.listByIds(ids)
.stream()
.map(user -> BeanUtil.copyProperties(user, UserDTO.class))
.collect(Collectors.toList());
return Result.ok(users);
}9.3 好友关注 - Feed 流实现方案
当我们关注了用户后,这个用户发了动态,那么我们应该把这些数据推送给用户,这个需求,其实我们又把他叫做Feed流,关注推送也叫做Feed流,直译为投喂。为用户持续的提供“沉浸式”的体验,通过无限下拉刷新获取新的信息。
对于传统的模式的内容解锁:我们是需要用户去通过搜索引擎或者是其他的方式去解锁想要看的内容

对于新型的Feed流的的效果:不需要我们用户再去推送信息,而是系统分析用户到底想要什么,然后直接把内容推送给用户,从而使用户能够更加的节约时间,不用主动去寻找。

Feed流的实现有两种模式:
Feed流产品有两种常见模式: Timeline:不做内容筛选,简单的按照内容发布时间排序,常用于好友或关注。例如朋友圈
- 优点:信息全面,不会有缺失。并且实现也相对简单
- 缺点:信息噪音较多,用户不一定感兴趣,内容获取效率低
智能排序:利用智能算法屏蔽掉违规的、用户不感兴趣的内容。推送用户感兴趣信息来吸引用户
- 优点:投喂用户感兴趣信息,用户粘度很高,容易沉迷
- 缺点:如果算法不精准,可能起到反作用 本例中的个人页面,是基于关注的好友来做Feed流,因此采用Timeline的模式。该模式的实现方案有三种:
我们本次针对好友的操作,采用的就是Timeline的方式,只需要拿到我们关注用户的信息,然后按照时间排序即可
,因此采用Timeline的模式。该模式的实现方案有三种:
- 拉模式
- 推模式
- 推拉结合
拉模式:也叫做读扩散
该模式的核心含义就是:当张三和李四和王五发了消息后,都会保存在自己的邮箱中,假设赵六要读取信息,那么他会从读取他自己的收件箱,此时系统会从他关注的人群中,把他关注人的信息全部都进行拉取,然后在进行排序
优点:比较节约空间,因为赵六在读信息时,并没有重复读取,而且读取完之后可以把他的收件箱进行清楚。
缺点:比较延迟,当用户读取数据时才去关注的人里边去读取数据,假设用户关注了大量的用户,那么此时就会拉取海量的内容,对服务器压力巨大。

推模式:也叫做写扩散。
推模式是没有写邮箱的,当张三写了一个内容,此时会主动的把张三写的内容发送到他的粉丝收件箱中去,假设此时李四再来读取,就不用再去临时拉取了
优点:时效快,不用临时拉取
缺点:内存压力大,假设一个大V写信息,很多人关注他, 就会写很多分数据到粉丝那边去

推拉结合模式:也叫做读写混合,兼具推和拉两种模式的优点。
推拉模式是一个折中的方案,站在发件人这一段,如果是个普通的人,那么我们采用写扩散的方式,直接把数据写入到他的粉丝中去,因为普通的人他的粉丝关注量比较小,所以这样做没有压力,如果是大V,那么他是直接将数据先写入到一份到发件箱里边去,然后再直接写一份到活跃粉丝收件箱里边去,现在站在收件人这端来看,如果是活跃粉丝,那么大V和普通的人发的都会直接写入到自己收件箱里边来,而如果是普通的粉丝,由于他们上线不是很频繁,所以等他们上线时,再从发件箱里边去拉信息。

9.4 好友关注 - 推送到粉丝收件箱
需求:
- 修改新增探店笔记的业务,在保存blog到数据库的同时,推送到粉丝的收件箱
- 收件箱满足可以根据时间戳排序,必须用Redis的数据结构实现
- 查询收件箱数据时,可以实现分页查询
Feed流中的数据会不断更新,所以数据的角标也在变化,因此不能采用传统的分页模式。
传统了分页在feed流是不适用的,因为我们的数据会随时发生变化
假设在t1 时刻,我们去读取第一页,此时page = 1 ,size = 5 ,那么我们拿到的就是10~6 这几条记录,假设现在t2时候又发布了一条记录,此时t3 时刻,我们来读取第二页,读取第二页传入的参数是page=2 ,size=5 ,那么此时读取到的第二页实际上是从6 开始,然后是6~2 ,那么我们就读取到了重复的数据,所以feed流的分页,不能采用原始方案来做。

Feed流的滚动分页
我们需要记录每次操作的最后一条,然后从这个位置开始去读取数据
举个例子:我们从t1时刻开始,拿第一页数据,拿到了10~6,然后记录下当前最后一次拿取的记录,就是6,t2时刻发布了新的记录,此时这个11放到最顶上,但是不会影响我们之前记录的6,此时t3时刻来拿第二页,第二页这个时候拿数据,还是从6后一点的5去拿,就拿到了5-1的记录。我们这个地方可以采用sortedSet来做,可以进行范围查询,并且还可以记录当前获取数据时间戳最小值,就可以实现滚动分页了

核心的意思:就是我们在保存完探店笔记后,获得到当前笔记的粉丝,然后把数据推送到粉丝的redis中去。
@Override
public Result saveBlog(Blog blog) {
// 1.获取登录用户
UserDTO user = UserHolder.getUser();
blog.setUserId(user.getId());
// 2.保存探店笔记
boolean isSuccess = save(blog);
if(!isSuccess){
return Result.fail("新增笔记失败!");
}
// 3.查询笔记作者的所有粉丝 select * from tb_follow where follow_user_id = ?
List<Follow> follows = followService.query().eq("follow_user_id", user.getId()).list();
// 4.推送笔记id给所有粉丝
for (Follow follow : follows) {
// 4.1.获取粉丝id
Long userId = follow.getUserId();
// 4.2.推送
String key = FEED_KEY + userId;
stringRedisTemplate.opsForZSet().add(key, blog.getId().toString(), System.currentTimeMillis());
}
// 5.返回id
return Result.ok(blog.getId());
}9.5 好友关注 - 实现分页查询收邮箱
需求:在个人主页的“关注”卡片中,查询并展示推送的Blog信息:
具体操作如下:
1、每次查询完成后,我们要分析出查询出数据的最小时间戳,这个值会作为下一次查询的条件
2、我们需要找到与上一次查询相同的查询个数作为偏移量,下次查询时,跳过这些查询过的数据,拿到我们需要的数据
综上:我们的请求参数中就需要携带 lastId:上一次查询的最小时间戳 和偏移量这两个参数。
这两个参数第一次会由前端来指定,以后的查询就根据后台结果作为条件,再次传递到后台。

一、定义出来具体的返回值实体类
@Data
public class ScrollResult {
private List<?> list;
private Long minTime;
private Integer offset;
}BlogController
注意:RequestParam 表示接受url地址栏传参的注解,当方法上参数的名称和url地址栏不相同时,可以通过RequestParam 来进行指定
@GetMapping("/of/follow")
public Result queryBlogOfFollow(
@RequestParam("lastId") Long max, @RequestParam(value = "offset", defaultValue = "0") Integer offset){
return blogService.queryBlogOfFollow(max, offset);
}BlogServiceImpl
@Override
public Result queryBlogOfFollow(Long max, Integer offset) {
// 1.获取当前用户
Long userId = UserHolder.getUser().getId();
// 2.查询收件箱 ZREVRANGEBYSCORE key Max Min LIMIT offset count
String key = FEED_KEY + userId;
Set<ZSetOperations.TypedTuple<String>> typedTuples = stringRedisTemplate.opsForZSet()
.reverseRangeByScoreWithScores(key, 0, max, offset, 2);
// 3.非空判断
if (typedTuples == null || typedTuples.isEmpty()) {
return Result.ok();
}
// 4.解析数据:blogId、minTime(时间戳)、offset
List<Long> ids = new ArrayList<>(typedTuples.size());
long minTime = 0; // 2
int os = 1; // 2
for (ZSetOperations.TypedTuple<String> tuple : typedTuples) { // 5 4 4 2 2
// 4.1.获取id
ids.add(Long.valueOf(tuple.getValue()));
// 4.2.获取分数(时间戳)
long time = tuple.getScore().longValue();
if(time == minTime){
os++;
}else{
minTime = time;
os = 1;
}
}
os = minTime == max ? os : os + offset;
// 5.根据id查询blog
String idStr = StrUtil.join(",", ids);
List<Blog> blogs = query().in("id", ids).last("ORDER BY FIELD(id," + idStr + ")").list();
for (Blog blog : blogs) {
// 5.1.查询blog有关的用户
queryBlogUser(blog);
// 5.2.查询blog是否被点赞
isBlogLiked(blog);
}
// 6.封装并返回
ScrollResult r = new ScrollResult();
r.setList(blogs);
r.setOffset(os);
r.setMinTime(minTime);
return Result.ok(r);
}10. 附近商户
10.1 附近商户 - GEO 数据结构的基本用法
GEO就是Geolocation的简写形式,代表地理坐标。Redis在3.2版本中加入了对GEO的支持,允许存储地理坐标信息,帮助我们根据经纬度来检索数据。常见的命令有:
- GEOADD:添加一个地理空间信息,包含:经度(longitude)、纬度(latitude)、值(member)
- GEODIST:计算指定的两个点之间的距离并返回
- GEOHASH:将指定member的坐标转为hash字符串形式并返回
- GEOPOS:返回指定member的坐标
- GEORADIUS:指定圆心、半径,找到该圆内包含的所有member,并按照与圆心之间的距离排序后返回。6.以后已废弃
- GEOSEARCH:在指定范围内搜索member,并按照与指定点之间的距离排序后返回。范围可以是圆形或矩形。6.2.新功能
- GEOSEARCHSTORE:与GEOSEARCH功能一致,不过可以把结果存储到一个指定的key。 6.2.新功能
10.2 附近商户 - 导入店铺数据到 GEO
具体场景说明:

当我们点击美食之后,会出现一系列的商家,商家中可以按照多种排序方式,我们此时关注的是距离,这个地方就需要使用到我们的GEO,向后台传入当前app收集的地址(我们此处是写死的) ,以当前坐标作为圆心,同时绑定相同的店家类型type,以及分页信息,把这几个条件传入后台,后台查询出对应的数据再返回。

我们要做的事情是:将数据库表中的数据导入到redis中去,redis中的GEO,GEO在redis中就一个menber和一个经纬度,我们把x和y轴传入到redis做的经纬度位置去,但我们不能把所有的数据都放入到menber中去,毕竟作为redis是一个内存级数据库,如果存海量数据,redis还是力不从心,所以我们在这个地方存储他的id即可。
但是这个时候还有一个问题,就是在redis中并没有存储type,所以我们无法根据type来对数据进行筛选,所以我们可以按照商户类型做分组,类型相同的商户作为同一组,以typeId为key存入同一个GEO集合中即可
代码
HmDianPingApplicationTests
@Test
void loadShopData() {
// 1.查询店铺信息
List<Shop> list = shopService.list();
// 2.把店铺分组,按照typeId分组,typeId一致的放到一个集合
Map<Long, List<Shop>> map = list.stream().collect(Collectors.groupingBy(Shop::getTypeId));
// 3.分批完成写入Redis
for (Map.Entry<Long, List<Shop>> entry : map.entrySet()) {
// 3.1.获取类型id
Long typeId = entry.getKey();
String key = SHOP_GEO_KEY + typeId;
// 3.2.获取同类型的店铺的集合
List<Shop> value = entry.getValue();
List<RedisGeoCommands.GeoLocation<String>> locations = new ArrayList<>(value.size());
// 3.3.写入redis GEOADD key 经度 纬度 member
for (Shop shop : value) {
// stringRedisTemplate.opsForGeo().add(key, new Point(shop.getX(), shop.getY()), shop.getId().toString());
locations.add(new RedisGeoCommands.GeoLocation<>(
shop.getId().toString(),
new Point(shop.getX(), shop.getY())
));
}
stringRedisTemplate.opsForGeo().add(key, locations);
}
}10.3 附近商户 - 实现附近商户功能
SpringDataRedis的2.3.9版本并不支持Redis 6.2提供的GEOSEARCH命令,因此我们需要提示其版本,修改自己的POM
第一步:导入pom
<dependency>
<groupId>org.springframework.boot</groupId>
<artifactId>spring-boot-starter-data-redis</artifactId>
<exclusions>
<exclusion>
<artifactId>spring-data-redis</artifactId>
<groupId>org.springframework.data</groupId>
</exclusion>
<exclusion>
<artifactId>lettuce-core</artifactId>
<groupId>io.lettuce</groupId>
</exclusion>
</exclusions>
</dependency>
<dependency>
<groupId>org.springframework.data</groupId>
<artifactId>spring-data-redis</artifactId>
<version>2.6.2</version>
</dependency>
<dependency>
<groupId>io.lettuce</groupId>
<artifactId>lettuce-core</artifactId>
<version>6.1.6.RELEASE</version>
</dependency>第二步:
ShopController
@GetMapping("/of/type")
public Result queryShopByType(
@RequestParam("typeId") Integer typeId,
@RequestParam(value = "current", defaultValue = "1") Integer current,
@RequestParam(value = "x", required = false) Double x,
@RequestParam(value = "y", required = false) Double y
) {
return shopService.queryShopByType(typeId, current, x, y);
}ShopServiceImpl
@Override
public Result queryShopByType(Integer typeId, Integer current, Double x, Double y) {
// 1.判断是否需要根据坐标查询
if (x == null || y == null) {
// 不需要坐标查询,按数据库查询
Page<Shop> page = query()
.eq("type_id", typeId)
.page(new Page<>(current, SystemConstants.DEFAULT_PAGE_SIZE));
// 返回数据
return Result.ok(page.getRecords());
}
// 2.计算分页参数
int from = (current - 1) * SystemConstants.DEFAULT_PAGE_SIZE;
int end = current * SystemConstants.DEFAULT_PAGE_SIZE;
// 3.查询redis、按照距离排序、分页。结果:shopId、distance
String key = SHOP_GEO_KEY + typeId;
GeoResults<RedisGeoCommands.GeoLocation<String>> results = stringRedisTemplate.opsForGeo() // GEOSEARCH key BYLONLAT x y BYRADIUS 10 WITHDISTANCE
.search(
key,
GeoReference.fromCoordinate(x, y),
new Distance(5000),
RedisGeoCommands.GeoSearchCommandArgs.newGeoSearchArgs().includeDistance().limit(end)
);
// 4.解析出id
if (results == null) {
return Result.ok(Collections.emptyList());
}
List<GeoResult<RedisGeoCommands.GeoLocation<String>>> list = results.getContent();
if (list.size() <= from) {
// 没有下一页了,结束
return Result.ok(Collections.emptyList());
}
// 4.1.截取 from ~ end的部分
List<Long> ids = new ArrayList<>(list.size());
Map<String, Distance> distanceMap = new HashMap<>(list.size());
list.stream().skip(from).forEach(result -> {
// 4.2.获取店铺id
String shopIdStr = result.getContent().getName();
ids.add(Long.valueOf(shopIdStr));
// 4.3.获取距离
Distance distance = result.getDistance();
distanceMap.put(shopIdStr, distance);
});
// 5.根据id查询Shop
String idStr = StrUtil.join(",", ids);
List<Shop> shops = query().in("id", ids).last("ORDER BY FIELD(id," + idStr + ")").list();
for (Shop shop : shops) {
shop.setDistance(distanceMap.get(shop.getId().toString()).getValue());
}
// 6.返回
return Result.ok(shops);
}11. 用户签到
11.1 用户签到 - BitMap 功能演示
我们针对签到功能完全可以通过mysql来完成,比如说以下这张表

用户一次签到,就是一条记录,假如有1000万用户,平均每人每年签到次数为10次,则这张表一年的数据量为 1亿条
每签到一次需要使用(8 + 8 + 1 + 1 + 3 + 1)共22 字节的内存,一个月则最多需要600多字节
我们如何能够简化一点呢?其实可以考虑小时候一个挺常见的方案,就是小时候,咱们准备一张小小的卡片,你只要签到就打上一个勾,我最后判断你是否签到,其实只需要到小卡片上看一看就知道了
我们可以采用类似这样的方案来实现我们的签到需求。
我们按月来统计用户签到信息,签到记录为1,未签到则记录为0.
把每一个bit位对应当月的每一天,形成了映射关系。用0和1标示业务状态,这种思路就称为位图(BitMap)。这样我们就用极小的空间,来实现了大量数据的表示
Redis中是利用string类型数据结构实现BitMap,因此最大上限是512M,转换为bit则是 2^32个bit位。

BitMap的操作命令有:
- SETBIT:向指定位置(offset)存入一个0或1
- GETBIT :获取指定位置(offset)的bit值
- BITCOUNT :统计BitMap中值为1的bit位的数量
- BITFIELD :操作(查询、修改、自增)BitMap中bit数组中的指定位置(offset)的值
- BITFIELD_RO :获取BitMap中bit数组,并以十进制形式返回
- BITOP :将多个BitMap的结果做位运算(与 、或、异或)
- BITPOS :查找bit数组中指定范围内第一个0或1出现的位置
11.2 用户签到-实现签到功能
需求:实现签到接口,将当前用户当天签到信息保存到Redis中
思路:我们可以把年和月作为bitMap的key,然后保存到一个bitMap中,每次签到就到对应的位上把数字从0变成1,只要对应是1,就表明说明这一天已经签到了,反之则没有签到。
我们通过接口文档发现,此接口并没有传递任何的参数,没有参数怎么确实是哪一天签到呢?这个很容易,可以通过后台代码直接获取即可,然后到对应的地址上去修改bitMap。

代码
UserController
@PostMapping("/sign")
public Result sign(){
return userService.sign();
}UserServiceImpl
@Override
public Result sign() {
// 1.获取当前登录用户
Long userId = UserHolder.getUser().getId();
// 2.获取日期
LocalDateTime now = LocalDateTime.now();
// 3.拼接key
String keySuffix = now.format(DateTimeFormatter.ofPattern(":yyyyMM"));
String key = USER_SIGN_KEY + userId + keySuffix;
// 4.获取今天是本月的第几天
int dayOfMonth = now.getDayOfMonth();
// 5.写入Redis SETBIT key offset 1
stringRedisTemplate.opsForValue().setBit(key, dayOfMonth - 1, true);
return Result.ok();
}11.3 用户签到-签到统计
**问题1:**什么叫做连续签到天数? 从最后一次签到开始向前统计,直到遇到第一次未签到为止,计算总的签到次数,就是连续签到天数。

Java逻辑代码:获得当前这个月的最后一次签到数据,定义一个计数器,然后不停的向前统计,直到获得第一个非0的数字即可,每得到一个非0的数字计数器+1,直到遍历完所有的数据,就可以获得当前月的签到总天数了
**问题2:**如何得到本月到今天为止的所有签到数据?
BITFIELD key GET u[dayOfMonth] 0
假设今天是10号,那么我们就可以从当前月的第一天开始,获得到当前这一天的位数,是10号,那么就是10位,去拿这段时间的数据,就能拿到所有的数据了,那么这10天里边签到了多少次呢?统计有多少个1即可。
问题3:如何从后向前遍历每个bit位?
注意:bitMap返回的数据是10进制,哪假如说返回一个数字8,那么我哪儿知道到底哪些是0,哪些是1呢?我们只需要让得到的10进制数字和1做与运算就可以了,因为1只有遇见1 才是1,其他数字都是0 ,我们把签到结果和1进行与操作,每与一次,就把签到结果向右移动一位,依次内推,我们就能完成逐个遍历的效果了。
需求:实现下面接口,统计当前用户截止当前时间在本月的连续签到天数
有用户有时间我们就可以组织出对应的key,此时就能找到这个用户截止这天的所有签到记录,再根据这套算法,就能统计出来他连续签到的次数了

代码
UserController
@GetMapping("/sign/count")
public Result signCount(){
return userService.signCount();
}UserServiceImpl
@Override
public Result signCount() {
// 1.获取当前登录用户
Long userId = UserHolder.getUser().getId();
// 2.获取日期
LocalDateTime now = LocalDateTime.now();
// 3.拼接key
String keySuffix = now.format(DateTimeFormatter.ofPattern(":yyyyMM"));
String key = USER_SIGN_KEY + userId + keySuffix;
// 4.获取今天是本月的第几天
int dayOfMonth = now.getDayOfMonth();
// 5.获取本月截止今天为止的所有的签到记录,返回的是一个十进制的数字 BITFIELD sign:5:202203 GET u14 0
List<Long> result = stringRedisTemplate.opsForValue().bitField(
key,
BitFieldSubCommands.create()
.get(BitFieldSubCommands.BitFieldType.unsigned(dayOfMonth)).valueAt(0)
);
if (result == null || result.isEmpty()) {
// 没有任何签到结果
return Result.ok(0);
}
Long num = result.get(0);
if (num == null || num == 0) {
return Result.ok(0);
}
// 6.循环遍历
int count = 0;
while (true) {
// 6.1.让这个数字与1做与运算,得到数字的最后一个bit位 // 判断这个bit位是否为0
if ((num & 1) == 0) {
// 如果为0,说明未签到,结束
break;
}else {
// 如果不为0,说明已签到,计数器+1
count++;
}
// 把数字右移一位,抛弃最后一个bit位,继续下一个bit位
num >>>= 1;
}
return Result.ok(count);
}11.4 额外加餐 - 关于使用 bitmap 来解决缓存穿透的方案
回顾缓存穿透:
发起了一个数据库不存在的,redis里边也不存在的数据,通常你可以把他看成一个攻击
解决方案:
判断
id<0如果数据库是空,那么就可以直接往redis里边把这个空数据缓存起来
第一种解决方案:遇到的问题是如果用户访问的是id不存在的数据,则此时就无法生效
第二种解决方案:遇到的问题是:如果是不同的id那就可以防止下次过来直击数据
所以我们如何解决呢?
我们可以将数据库的数据,所对应的id写入到一个list集合中,当用户过来访问的时候,我们直接去判断list中是否包含当前的要查询的数据,如果说用户要查询的id数据并不在list集合中,则直接返回,如果list中包含对应查询的id数据,则说明不是一次缓存穿透数据,则直接放行。

现在的问题是这个主键其实并没有那么短,而是很长的一个 主键
哪怕你单独去提取这个主键,但是在11年左右,淘宝的商品总量就已经超过10亿个
所以如果采用以上方案,这个list也会很大,所以我们可以使用bitmap来减少list的存储空间
我们可以把list数据抽象成一个非常大的bitmap,我们不再使用list,而是将db中的id数据利用哈希思想,比如:
id % bitmap.size = 算出当前这个id对应应该落在bitmap的哪个索引上,然后将这个值从0变成1,然后当用户来查询数据时,此时已经没有了list,让用户用他查询的id去用相同的哈希算法, 算出来当前这个id应当落在bitmap的哪一位,然后判断这一位是0,还是1,如果是0则表明这一位上的数据一定不存在, 采用这种方式来处理,需要重点考虑一个事情,就是误差率,所谓的误差率就是指当发生哈希冲突的时候,产生的误差。

12. UV统计
12.1 UV 统计 - HyperLogLog
首先我们搞懂两个概念:
- UV:全称Unique Visitor,也叫独立访客量,是指通过互联网访问、浏览这个网页的自然人。1天内同一个用户多次访问该网站,只记录1次。
- PV:全称Page View,也叫页面访问量或点击量,用户每访问网站的一个页面,记录1次PV,用户多次打开页面,则记录多次PV。往往用来衡量网站的流量。
- 通常来说UV会比PV大很多,所以衡量同一个网站的访问量,我们需要综合考虑很多因素,所以我们只是单纯的把这两个值作为一个参考值
- UV统计在服务端做会比较麻烦,因为要判断该用户是否已经统计过了,需要将统计过的用户信息保存。但是如果每个访问的用户都保存到Redis中,数据量会非常恐怖,那怎么处理呢?
- Hyperloglog(HLL)是从Loglog算法派生的概率算法,用于确定非常大的集合的基数,而不需要存储其所有值。相关算法原理大家可以参考:https://juejin.cn/post/6844903785744056333#heading-0
- Redis中的HLL是基于string结构实现的,单个HLL的内存永远小于16kb,内存占用低的令人发指!作为代价,其测量结果是概率性的,有小于0.81%的误差。不过对于UV统计来说,这完全可以忽略。
- 常用的三个方法

12.2 UV 统计 - 测试百万数据的统计
测试思路:我们直接利用单元测试,向HyperLogLog中添加100万条数据,看看内存占用和统计效果如何

经过测试:我们会发生他的误差是在允许范围内,并且内存占用极小
Redis 原理篇
1. 原理篇 - Redis 数据结构
1.1 Redis 数据结构 - 动态字符串
我们都知道Redis中保存的Key是字符串,value往往是字符串或者字符串的集合。可见字符串是Redis中最常用的一种数据结构。
不过Redis没有直接使用C语言中的字符串,因为C语言字符串存在很多问题: 获取字符串长度的需要通过运算 非二进制安全 不可修改 Redis构建了一种新的字符串结构,称为简单动态字符串(Simple Dynamic String),简称SDS。 例如,我们执行命令:

那么Redis将在底层创建两个SDS,其中一个是包含“name”的SDS,另一个是包含“虎哥”的SDS。
Redis是C语言实现的,其中SDS是一个结构体,源码如下:

例如,一个包含字符串“name”的sds结构如下:

SDS之所以叫做动态字符串,是因为它具备动态扩容的能力,例如一个内容为“hi”的SDS:

假如我们要给SDS追加一段字符串“,Amy”,这里首先会申请新内存空间:
如果新字符串小于1M,则新空间为扩展后字符串长度的两倍+1;
如果新字符串大于1M,则新空间为扩展后字符串长度+1M+1。称为内存预分配。


1.2 Redis 数据结构 - intset
IntSet是Redis中set集合的一种实现方式,基于整数数组来实现,并且具备长度可变、有序等特征。 结构如下:

其中的encoding包含三种模式,表示存储的整数大小不同:

为了方便查找,Redis会将intset中所有的整数按照升序依次保存在contents数组中,结构如图:

现在,数组中每个数字都在int16_t的范围内,因此采用的编码方式是INTSET_ENC_INT16,每部分占用的字节大小为: encoding:4字节 length:4字节 contents:2字节 * 3 = 6字节

我们向该其中添加一个数字:50000,这个数字超出了int16_t的范围,intset会自动升级编码方式到合适的大小。 以当前案例来说流程如下:
- 升级编码为INTSET_ENC_INT32, 每个整数占4字节,并按照新的编码方式及元素个数扩容数组
- 倒序依次将数组中的元素拷贝到扩容后的正确位置
- 将待添加的元素放入数组末尾
- 最后,将inset的encoding属性改为INTSET_ENC_INT32,将length属性改为4

源码如下:


小总结:
Intset可以看做是特殊的整数数组,具备一些特点:
- Redis会确保Intset中的元素唯一、有序
- 具备类型升级机制,可以节省内存空间
- 底层采用二分查找方式来查询
1.3 Redis 数据结构 - Dict
我们知道Redis是一个键值型(Key-Value Pair)的数据库,我们可以根据键实现快速的增删改查。而键与值的映射关系正是通过Dict来实现的。 Dict由三部分组成,分别是:哈希表(DictHashTable)、哈希节点(DictEntry)、字典(Dict)

当我们向Dict添加键值对时,Redis首先根据key计算出hash值(h),然后利用 h & sizemask来计算元素应该存储到数组中的哪个索引位置。我们存储k1=v1,假设k1的哈希值h =1,则1&3 =1,因此k1=v1要存储到数组角标1位置。

Dict由三部分组成,分别是:哈希表(DictHashTable)、哈希节点(DictEntry)、字典(Dict)



Dict的扩容
Dict中的HashTable就是数组结合单向链表的实现,当集合中元素较多时,必然导致哈希冲突增多,链表过长,则查询效率会大大降低。 Dict在每次新增键值对时都会检查负载因子(LoadFactor = used/size) ,满足以下两种情况时会触发哈希表扩容: 哈希表的 LoadFactor >= 1,并且服务器没有执行 BGSAVE 或者 BGREWRITEAOF 等后台进程; 哈希表的 LoadFactor > 5 ;


Dict的rehash
不管是扩容还是收缩,必定会创建新的哈希表,导致哈希表的size和sizemask变化,而key的查询与sizemask有关。因此必须对哈希表中的每一个key重新计算索引,插入新的哈希表,这个过程称为rehash。过程是这样的:
计算新hash表的realeSize,值取决于当前要做的是扩容还是收缩:
- 如果是扩容,则新size为第一个大于等于dict.ht[0].used + 1的2^n
- 如果是收缩,则新size为第一个大于等于dict.ht[0].used的2^n (不得小于4)
按照新的realeSize申请内存空间,创建dictht,并赋值给dict.ht[1]
设置dict.rehashidx = 0,标示开始rehash
将dict.ht[0]中的每一个dictEntry都rehash到dict.ht[1]
将dict.ht[1]赋值给dict.ht[0],给dict.ht[1]初始化为空哈希表,释放原来的dict.ht[0]的内存
将rehashidx赋值为-1,代表rehash结束
在rehash过程中,新增操作,则直接写入ht[1],查询、修改和删除则会在dict.ht[0]和dict.ht[1]依次查找并执行。这样可以确保ht[0]的数据只减不增,随着rehash最终为空
整个过程可以描述成:

小总结:
Dict的结构:
- 类似java的HashTable,底层是数组加链表来解决哈希冲突
- Dict包含两个哈希表,ht[0]平常用,ht[1]用来rehash
Dict的伸缩:
- 当LoadFactor大于5或者LoadFactor大于1并且没有子进程任务时,Dict扩容
- 当LoadFactor小于0.1时,Dict收缩
- 扩容大小为第一个大于等于used + 1的2^n
- 收缩大小为第一个大于等于used 的2^n
- Dict采用渐进式rehash,每次访问Dict时执行一次rehash
- rehash时ht[0]只减不增,新增操作只在ht[1]执行,其它操作在两个哈希表
1.4 Redis 数据结构 - ZipList
ZipList 是一种特殊的“双端链表” ,由一系列特殊编码的连续内存块组成。可以在任意一端进行压入/弹出操作, 并且该操作的时间复杂度为 O(1)。


| 属性 | 类型 | 长度 | 用途 |
|---|---|---|---|
| zlbytes | uint32_t | 4 字节 | 记录整个压缩列表占用的内存字节数 |
| zltail | uint32_t | 4 字节 | 记录压缩列表表尾节点距离压缩列表的起始地址有多少字节,通过这个偏移量,可以确定表尾节点的地址。 |
| zllen | uint16_t | 2 字节 | 记录了压缩列表包含的节点数量。 最大值为UINT16_MAX (65534),如果超过这个值,此处会记录为65535,但节点的真实数量需要遍历整个压缩列表才能计算得出。 |
| entry | 列表节点 | 不定 | 压缩列表包含的各个节点,节点的长度由节点保存的内容决定。 |
| zlend | uint8_t | 1 字节 | 特殊值 0xFF (十进制 255 ),用于标记压缩列表的末端。 |
ZipListEntry
ZipList 中的Entry并不像普通链表那样记录前后节点的指针,因为记录两个指针要占用16个字节,浪费内存。而是采用了下面的结构:

previous_entry_length:前一节点的长度,占1个或5个字节。
- 如果前一节点的长度小于254字节,则采用1个字节来保存这个长度值
- 如果前一节点的长度大于254字节,则采用5个字节来保存这个长度值,第一个字节为0xfe,后四个字节才是真实长度数据
encoding:编码属性,记录content的数据类型(字符串还是整数)以及长度,占用1个、2个或5个字节
contents:负责保存节点的数据,可以是字符串或整数
ZipList中所有存储长度的数值均采用小端字节序,即低位字节在前,高位字节在后。例如:数值0x1234,采用小端字节序后实际存储值为:0x3412
Encoding编码
ZipListEntry中的encoding编码分为字符串和整数两种: 字符串:如果encoding是以“00”、“01”或者“10”开头,则证明content是字符串
| 编码 | 编码长度 | 字符串大小 |
|---|---|---|
| |00pppppp| | 1 bytes | <= 63 bytes |
| |01pppppp|qqqqqqqq| | 2 bytes | <= 16383 bytes |
| |10000000|qqqqqqqq|rrrrrrrr|ssssssss|tttttttt| | 5 bytes | <= 4294967295 bytes |
例如,我们要保存字符串:“ab”和 “bc”

ZipListEntry中的encoding编码分为字符串和整数两种:
- 整数:如果encoding是以“11”开始,则证明content是整数,且encoding固定只占用1个字节
| 编码 | 编码长度 | 整数类型 |
|---|---|---|
| 11000000 | 1 | int16_t(2 bytes) |
| 11010000 | 1 | int32_t(4 bytes) |
| 11100000 | 1 | int64_t(8 bytes) |
| 11110000 | 1 | 24位有符整数(3 bytes) |
| 11111110 | 1 | 8位有符整数(1 bytes) |
| 1111xxxx | 1 | 直接在xxxx位置保存数值,范围从0001~1101,减1后结果为实际值 |


1.5 Redis 数据结构 - ZipList 的连锁更新问题
ZipList的每个Entry都包含previous_entry_length来记录上一个节点的大小,长度是1个或5个字节: 如果前一节点的长度小于254字节,则采用1个字节来保存这个长度值 如果前一节点的长度大于等于254字节,则采用5个字节来保存这个长度值,第一个字节为0xfe,后四个字节才是真实长度数据 现在,假设我们有N个连续的、长度为250~253字节之间的entry,因此entry的previous_entry_length属性用1个字节即可表示,如图所示:

ZipList这种特殊情况下产生的连续多次空间扩展操作称之为连锁更新(Cascade Update)。新增、删除都可能导致连锁更新的发生。
小总结:
ZipList特性:
- 压缩列表的可以看做一种连续内存空间的"双向链表"
- 列表的节点之间不是通过指针连接,而是记录上一节点和本节点长度来寻址,内存占用较低
- 如果列表数据过多,导致链表过长,可能影响查询性能
- 增或删较大数据时有可能发生连续更新问题
1.6 Redis 数据结构 - QuickList
问题1:ZipList虽然节省内存,但申请内存必须是连续空间,如果内存占用较多,申请内存效率很低。怎么办?
答:为了缓解这个问题,我们必须限制ZipList的长度和entry大小。
问题2:但是我们要存储大量数据,超出了ZipList最佳的上限该怎么办?
答:我们可以创建多个ZipList来分片存储数据。
问题3:数据拆分后比较分散,不方便管理和查找,这多个ZipList如何建立联系?
答:Redis在3.2版本引入了新的数据结构QuickList,它是一个双端链表,只不过链表中的每个节点都是一个ZipList。

为了避免QuickList中的每个ZipList中entry过多,Redis提供了一个配置项:list-max-ziplist-size来限制。 如果值为正,则代表ZipList的允许的entry个数的最大值 如果值为负,则代表ZipList的最大内存大小,分5种情况:
- -1:每个ZipList的内存占用不能超过4kb
- -2:每个ZipList的内存占用不能超过8kb
- -3:每个ZipList的内存占用不能超过16kb
- -4:每个ZipList的内存占用不能超过32kb
- -5:每个ZipList的内存占用不能超过64kb
其默认值为 -2:

以下是QuickList的和QuickListNode的结构源码:

我们接下来用一段流程图来描述当前的这个结构

总结:
QuickList的特点:
- 是一个节点为ZipList的双端链表
- 节点采用ZipList,解决了传统链表的内存占用问题
- 控制了ZipList大小,解决连续内存空间申请效率问题
- 中间节点可以压缩,进一步节省了内存
1.7 Redis数据结构-SkipList
SkipList(跳表)首先是链表,但与传统链表相比有几点差异: 元素按照升序排列存储 节点可能包含多个指针,指针跨度不同。

SkipList(跳表)首先是链表,但与传统链表相比有几点差异: 元素按照升序排列存储 节点可能包含多个指针,指针跨度不同。

SkipList(跳表)首先是链表,但与传统链表相比有几点差异: 元素按照升序排列存储 节点可能包含多个指针,指针跨度不同。

小总结:
SkipList的特点:
- 跳跃表是一个双向链表,每个节点都包含score和ele值
- 节点按照score值排序,score值一样则按照ele字典排序
- 每个节点都可以包含多层指针,层数是1到32之间的随机数
- 不同层指针到下一个节点的跨度不同,层级越高,跨度越大
- 增删改查效率与红黑树基本一致,实现却更简单
1.7 Redis 数据结构 - RedisObject
Redis中的任意数据类型的键和值都会被封装为一个RedisObject,也叫做Redis对象,源码如下:
1、什么是redisObject: 从Redis的使用者的角度来看,⼀个Redis节点包含多个database(非cluster模式下默认是16个,cluster模式下只能是1个),而一个database维护了从key space到object space的映射关系。这个映射关系的key是string类型,⽽value可以是多种数据类型,比如: string, list, hash、set、sorted set等。我们可以看到,key的类型固定是string,而value可能的类型是多个。 ⽽从Redis内部实现的⾓度来看,database内的这个映射关系是用⼀个dict来维护的。dict的key固定用⼀种数据结构来表达就够了,这就是动态字符串sds。而value则比较复杂,为了在同⼀个dict内能够存储不同类型的value,这就需要⼀个通⽤的数据结构,这个通用的数据结构就是robj,全名是redisObject。

Redis的编码方式
Redis中会根据存储的数据类型不同,选择不同的编码方式,共包含11种不同类型:
| 编号 | 编码方式 | 说明 |
|---|---|---|
| 0 | OBJ_ENCODING_RAW | raw编码动态字符串 |
| 1 | OBJ_ENCODING_INT | long类型的整数的字符串 |
| 2 | OBJ_ENCODING_HT | hash表(字典dict) |
| 3 | OBJ_ENCODING_ZIPMAP | 已废弃 |
| 4 | OBJ_ENCODING_LINKEDLIST | 双端链表 |
| 5 | OBJ_ENCODING_ZIPLIST | 压缩列表 |
| 6 | OBJ_ENCODING_INTSET | 整数集合 |
| 7 | OBJ_ENCODING_SKIPLIST | 跳表 |
| 8 | OBJ_ENCODING_EMBSTR | embstr的动态字符串 |
| 9 | OBJ_ENCODING_QUICKLIST | 快速列表 |
| 10 | OBJ_ENCODING_STREAM | Stream流 |
五种数据结构
Redis中会根据存储的数据类型不同,选择不同的编码方式。每种数据类型的使用的编码方式如下:
| 数据类型 | 编码方式 |
|---|---|
| OBJ_STRING | int、embstr、raw |
| OBJ_LIST | LinkedList和ZipList(3.2以前)、QuickList(3.2以后) |
| OBJ_SET | intset、HT |
| OBJ_ZSET | ZipList、HT、SkipList |
| OBJ_HASH | ZipList、HT |
1.8 Redis 数据结构 - String
String是Redis中最常见的数据存储类型:
其基本编码方式是RAW,基于简单动态字符串(SDS)实现,存储上限为512mb。
如果存储的SDS长度小于44字节,则会采用EMBSTR编码,此时object head与SDS是一段连续空间。申请内存时
只需要调用一次内存分配函数,效率更高。
(1)底层实现⽅式:动态字符串sds 或者 long String的内部存储结构⼀般是sds(Simple Dynamic String,可以动态扩展内存),但是如果⼀个String类型的value的值是数字,那么Redis内部会把它转成long类型来存储,从⽽减少内存的使用。

如果存储的字符串是整数值,并且大小在LONG_MAX范围内,则会采用INT编码:直接将数据保存在RedisObject的ptr指针位置(刚好8字节),不再需要SDS了。



确切地说,String在Redis中是⽤⼀个robj来表示的。
用来表示String的robj可能编码成3种内部表⽰:OBJ_ENCODING_RAW,OBJ_ENCODING_EMBSTR,OBJ_ENCODING_INT。 其中前两种编码使⽤的是sds来存储,最后⼀种OBJ_ENCODING_INT编码直接把string存成了long型。 在对string进行incr, decr等操作的时候,如果它内部是OBJ_ENCODING_INT编码,那么可以直接行加减操作;如果它内部是OBJ_ENCODING_RAW或OBJ_ENCODING_EMBSTR编码,那么Redis会先试图把sds存储的字符串转成long型,如果能转成功,再进行加减操作。对⼀个内部表示成long型的string执行append, setbit, getrange这些命令,针对的仍然是string的值(即⼗进制表示的字符串),而不是针对内部表⽰的long型进⾏操作。比如字符串”32”,如果按照字符数组来解释,它包含两个字符,它们的ASCII码分别是0x33和0x32。当我们执行命令setbit key 7 0的时候,相当于把字符0x33变成了0x32,这样字符串的值就变成了”22”。⽽如果将字符串”32”按照内部的64位long型来解释,那么它是0x0000000000000020,在这个基础上执⾏setbit位操作,结果就完全不对了。因此,在这些命令的实现中,会把long型先转成字符串再进行相应的操作。
1.9 Redis 数据结构 - List
Redis的List类型可以从首、尾操作列表中的元素:

哪一个数据结构能满足上述特征?
- LinkedList :普通链表,可以从双端访问,内存占用较高,内存碎片较多
- ZipList :压缩列表,可以从双端访问,内存占用低,存储上限低
- QuickList:LinkedList + ZipList,可以从双端访问,内存占用较低,包含多个ZipList,存储上限高
Redis的List结构类似一个双端链表,可以从首、尾操作列表中的元素:
在3.2版本之前,Redis采用ZipList和LinkedList来实现List,当元素数量小于512并且元素大小小于64字节时采用ZipList编码,超过则采用LinkedList编码。
在3.2版本之后,Redis统一采用QuickList来实现List:

2.0 Redis 数据结构 - Set 结构
Set是Redis中的单列集合,满足下列特点:
- 不保证有序性
- 保证元素唯一
- 求交集、并集、差集

可以看出,Set对查询元素的效率要求非常高,思考一下,什么样的数据结构可以满足? HashTable,也就是Redis中的Dict,不过Dict是双列集合(可以存键、值对)
Set是Redis中的集合,不一定确保元素有序,可以满足元素唯一、查询效率要求极高。 为了查询效率和唯一性,set采用HT编码(Dict)。Dict中的key用来存储元素,value统一为null。 当存储的所有数据都是整数,并且元素数量不超过set-max-intset-entries时,Set会采用IntSet编码,以节省内存

结构如下:

2.1 Redis 数据结构 - ZSET
ZSet也就是SortedSet,其中每一个元素都需要指定一个score值和member值:
- 可以根据score值排序后
- member必须唯一
- 可以根据member查询分数

因此,zset底层数据结构必须满足键值存储、键必须唯一、可排序这几个需求。之前学习的哪种编码结构可以满足?
- SkipList:可以排序,并且可以同时存储score和ele值(member)
- HT(Dict):可以键值存储,并且可以根据key找value


当元素数量不多时,HT和SkipList的优势不明显,而且更耗内存。因此zset还会采用ZipList结构来节省内存,不过需要同时满足两个条件:
- 元素数量小于zset_max_ziplist_entries,默认值128
- 每个元素都小于zset_max_ziplist_value字节,默认值64
ziplist本身没有排序功能,而且没有键值对的概念,因此需要有zset通过编码实现:
- ZipList是连续内存,因此score和element是紧挨在一起的两个entry, element在前,score在后
- score越小越接近队首,score越大越接近队尾,按照score值升序排列


2.2 Redis 数据结构 - Hash
Hash结构与Redis中的Zset非常类似:
- 都是键值存储
- 都需求根据键获取值
- 键必须唯一
区别如下:
- zset的键是member,值是score;hash的键和值都是任意值
- zset要根据score排序;hash则无需排序
(1)底层实现方式:压缩列表ziplist 或者 字典dict 当Hash中数据项比较少的情况下,Hash底层才⽤压缩列表ziplist进⾏存储数据,随着数据的增加,底层的ziplist就可能会转成dict,具体配置如下:
hash-max-ziplist-entries 512
hash-max-ziplist-value 64
当满足上面两个条件其中之⼀的时候,Redis就使⽤dict字典来实现hash。 Redis的hash之所以这样设计,是因为当ziplist变得很⼤的时候,它有如下几个缺点:
- 每次插⼊或修改引发的realloc操作会有更⼤的概率造成内存拷贝,从而降低性能。
- ⼀旦发生内存拷贝,内存拷贝的成本也相应增加,因为要拷贝更⼤的⼀块数据。
- 当ziplist数据项过多的时候,在它上⾯查找指定的数据项就会性能变得很低,因为ziplist上的查找需要进行遍历。
总之,ziplist本来就设计为各个数据项挨在⼀起组成连续的内存空间,这种结构并不擅长做修改操作。⼀旦数据发⽣改动,就会引发内存realloc,可能导致内存拷贝。
hash结构如下:

zset集合如下:

因此,Hash底层采用的编码与Zset也基本一致,只需要把排序有关的SkipList去掉即可:
Hash结构默认采用ZipList编码,用以节省内存。 ZipList中相邻的两个entry 分别保存field和value
当数据量较大时,Hash结构会转为HT编码,也就是Dict,触发条件有两个:
- ZipList中的元素数量超过了hash-max-ziplist-entries(默认512)
- ZipList中的任意entry大小超过了hash-max-ziplist-value(默认64字节)

2. 原理篇 - Redis 网络模型
2.1 用户空间和内核态空间
服务器大多都采用Linux系统,这里我们以Linux为例来讲解:
ubuntu和Centos 都是Linux的发行版,发行版可以看成对linux包了一层壳,任何Linux发行版,其系统内核都是Linux。我们的应用都需要通过Linux内核与硬件交互

用户的应用,比如redis,mysql等其实是没有办法去执行访问我们操作系统的硬件的,所以我们可以通过发行版的这个壳子去访问内核,再通过内核去访问计算机硬件

计算机硬件包括,如cpu,内存,网卡等等,内核(通过寻址空间)可以操作硬件的,但是内核需要不同设备的驱动,有了这些驱动之后,内核就可以去对计算机硬件去进行 内存管理,文件系统的管理,进程的管理等等

我们想要用户的应用来访问,计算机就必须要通过对外暴露的一些接口,才能访问到,从而简介的实现对内核的操控,但是内核本身上来说也是一个应用,所以他本身也需要一些内存,cpu等设备资源,用户应用本身也在消耗这些资源,如果不加任何限制,用户去操作随意的去操作我们的资源,就有可能导致一些冲突,甚至有可能导致我们的系统出现无法运行的问题,因此我们需要把用户和内核隔离开
进程的寻址空间划分成两部分:内核空间、用户空间
什么是寻址空间呢?我们的应用程序也好,还是内核空间也好,都是没有办法直接去物理内存的,而是通过分配一些虚拟内存映射到物理内存中,我们的内核和应用程序去访问虚拟内存的时候,就需要一个虚拟地址,这个地址是一个无符号的整数,比如一个32位的操作系统,他的带宽就是32,他的虚拟地址就是2的32次方,也就是说他寻址的范围就是0~2的32次方, 这片寻址空间对应的就是2的32个字节,就是4GB,这个4GB,会有3个GB分给用户空间,会有1GB给内核系统

在linux中,他们权限分成两个等级,0和3,用户空间只能执行受限的命令(Ring3),而且不能直接调用系统资源,必须通过内核提供的接口来访问内核空间可以执行特权命令(Ring0),调用一切系统资源,所以一般情况下,用户的操作是运行在用户空间,而内核运行的数据是在内核空间的,而有的情况下,一个应用程序需要去调用一些特权资源,去调用一些内核空间的操作,所以此时他俩需要在用户态和内核态之间进行切换。
比如:
Linux系统为了提高IO效率,会在用户空间和内核空间都加入缓冲区:
写数据时,要把用户缓冲数据拷贝到内核缓冲区,然后写入设备
读数据时,要从设备读取数据到内核缓冲区,然后拷贝到用户缓冲区
针对这个操作:我们的用户在写读数据时,会去向内核态申请,想要读取内核的数据,而内核数据要去等待驱动程序从硬件上读取数据,当从磁盘上加载到数据之后,内核会将数据写入到内核的缓冲区中,然后再将数据拷贝到用户态的buffer中,然后再返回给应用程序,整体而言,速度慢,就是这个原因,为了加速,我们希望read也好,还是wait for data也最好都不要等待,或者时间尽量的短。

2.2 网络模型 - 阻塞 IO
在《UNIX网络编程》一书中,总结归纳了5种IO模型:
- 阻塞IO(Blocking IO)
- 非阻塞IO(Nonblocking IO)
- IO多路复用(IO Multiplexing)
- 信号驱动IO(Signal Driven IO)
- 异步IO(Asynchronous IO)
应用程序想要去读取数据,他是无法直接去读取磁盘数据的,他需要先到内核里边去等待内核操作硬件拿到数据,这个过程就是1,是需要等待的,等到内核从磁盘上把数据加载出来之后,再把这个数据写给用户的缓存区,这个过程是2,如果是阻塞IO,那么整个过程中,用户从发起读请求开始,一直到读取到数据,都是一个阻塞状态。

具体流程如下图:
用户去读取数据时,会去先发起recvform一个命令,去尝试从内核上加载数据,如果内核没有数据,那么用户就会等待,此时内核会去从硬件上读取数据,内核读取数据之后,会把数据拷贝到用户态,并且返回ok,整个过程,都是阻塞等待的,这就是阻塞IO
总结如下:
顾名思义,阻塞IO就是两个阶段都必须阻塞等待:
阶段一:
- 用户进程尝试读取数据(比如网卡数据)
- 此时数据尚未到达,内核需要等待数据
- 此时用户进程也处于阻塞状态
阶段二:
- 数据到达并拷贝到内核缓冲区,代表已就绪
- 将内核数据拷贝到用户缓冲区
- 拷贝过程中,用户进程依然阻塞等待
- 拷贝完成,用户进程解除阻塞,处理数据
可以看到,阻塞IO模型中,用户进程在两个阶段都是阻塞状态。

2.3 网络模型 - 非阻塞 IO
顾名思义,非阻塞IO的recvfrom操作会立即返回结果而不是阻塞用户进程。
阶段一:
- 用户进程尝试读取数据(比如网卡数据)
- 此时数据尚未到达,内核需要等待数据
- 返回异常给用户进程
- 用户进程拿到error后,再次尝试读取
- 循环往复,直到数据就绪
阶段二:
- 将内核数据拷贝到用户缓冲区
- 拷贝过程中,用户进程依然阻塞等待
- 拷贝完成,用户进程解除阻塞,处理数据
- 可以看到,非阻塞IO模型中,用户进程在第一个阶段是非阻塞,第二个阶段是阻塞状态。虽然是非阻塞,但性能并没有得到提高。而且忙等机制会导致CPU空转,CPU使用率暴增。

2.4 网络模型 - IO多路复用
无论是阻塞IO还是非阻塞IO,用户应用在一阶段都需要调用recvfrom来获取数据,差别在于无数据时的处理方案:
如果调用recvfrom时,恰好没有数据,阻塞IO会使CPU阻塞,非阻塞IO使CPU空转,都不能充分发挥CPU的作用。 如果调用recvfrom时,恰好有数据,则用户进程可以直接进入第二阶段,读取并处理数据
所以怎么看起来以上两种方式性能都不好
而在单线程情况下,只能依次处理IO事件,如果正在处理的IO事件恰好未就绪(数据不可读或不可写),线程就会被阻塞,所有IO事件都必须等待,性能自然会很差。
就比如服务员给顾客点餐,分两步:
- 顾客思考要吃什么(等待数据就绪)
- 顾客想好了,开始点餐(读取数据)
要提高效率有几种办法?
方案一:增加更多服务员(多线程) 方案二:不排队,谁想好了吃什么(数据就绪了),服务员就给谁点餐(用户应用就去读取数据)
那么问题来了:用户进程如何知道内核中数据是否就绪呢?
所以接下来就需要详细的来解决多路复用模型是如何知道到底怎么知道内核数据是否就绪的问题了
这个问题的解决依赖于提出的
文件描述符(File Descriptor):简称FD,是一个从0 开始的无符号整数,用来关联Linux中的一个文件。在Linux中,一切皆文件,例如常规文件、视频、硬件设备等,当然也包括网络套接字(Socket)。
通过FD,我们的网络模型可以利用一个线程监听多个FD,并在某个FD可读、可写时得到通知,从而避免无效的等待,充分利用CPU资源。
阶段一:
- 用户进程调用select,指定要监听的FD集合
- 核监听FD对应的多个socket
- 任意一个或多个socket数据就绪则返回readable
- 此过程中用户进程阻塞
阶段二:
- 用户进程找到就绪的socket
- 依次调用recvfrom读取数据
- 内核将数据拷贝到用户空间
- 用户进程处理数据
当用户去读取数据的时候,不再去直接调用recvfrom了,而是调用select的函数,select函数会将需要监听的数据交给内核,由内核去检查这些数据是否就绪了,如果说这个数据就绪了,就会通知应用程序数据就绪,然后来读取数据,再从内核中把数据拷贝给用户态,完成数据处理,如果N多个FD一个都没处理完,此时就进行等待。
用IO复用模式,可以确保去读数据的时候,数据是一定存在的,他的效率比原来的阻塞IO和非阻塞IO性能都要高

IO多路复用是利用单个线程来同时监听多个FD,并在某个FD可读、可写时得到通知,从而避免无效的等待,充分利用CPU资源。不过监听FD的方式、通知的方式又有多种实现,常见的有:
- select
- poll
- epoll
其中select和pool相当于是当被监听的数据准备好之后,他会把你监听的FD整个数据都发给你,你需要到整个FD中去找,哪些是处理好了的,需要通过遍历的方式,所以性能也并不是那么好
而epoll,则相当于内核准备好了之后,他会把准备好的数据,直接发给你,咱们就省去了遍历的动作。
2.5 网络模型 - IO 多路复用 - select 方式
select是Linux最早是由的I/O多路复用技术:
简单说,就是我们把需要处理的数据封装成FD,然后在用户态时创建一个fd的集合(这个集合的大小是要监听的那个FD的最大值+1,但是大小整体是有限制的 ),这个集合的长度大小是有限制的,同时在这个集合中,标明出来我们要控制哪些数据,
比如要监听的数据,是1,2,5三个数据,此时会执行select函数,然后将整个fd发给内核态,内核态会去遍历用户态传递过来的数据,如果发现这里边都数据都没有就绪,就休眠,直到有数据准备好时,就会被唤醒,唤醒之后,再次遍历一遍,看看谁准备好了,然后再将处理掉没有准备好的数据,最后再将这个FD集合写回到用户态中去,此时用户态就知道了,奥,有人准备好了,但是对于用户态而言,并不知道谁处理好了,所以用户态也需要去进行遍历,然后找到对应准备好数据的节点,再去发起读请求,我们会发现,这种模式下他虽然比阻塞IO和非阻塞IO好,但是依然有些麻烦的事情, 比如说频繁的传递fd集合,频繁的去遍历FD等问题

2.6 网络模型 - IO 多路复用模型 - poll 模式
poll模式对select模式做了简单改进,但性能提升不明显,部分关键代码如下:
IO流程:
- 创建pollfd数组,向其中添加关注的fd信息,数组大小自定义
- 调用poll函数,将pollfd数组拷贝到内核空间,转链表存储,无上限
- 内核遍历fd,判断是否就绪
- 数据就绪或超时后,拷贝pollfd数组到用户空间,返回就绪fd数量n
- 用户进程判断n是否大于0,大于0则遍历pollfd数组,找到就绪的fd
与select对比:
- select模式中的fd_set大小固定为1024,而pollfd在内核中采用链表,理论上无上限
- 监听FD越多,每次遍历消耗时间也越久,性能反而会下降

2.7 网络模型 - IO 多路复用模型 - epoll 函数
epoll模式是对select和poll的改进,它提供了三个函数:
第一个是:eventpoll的函数,他内部包含两个东西
一个是:
1、红黑树-> 记录的事要监听的FD
2、一个是链表->一个链表,记录的是就绪的FD
紧接着调用epoll_ctl操作,将要监听的数据添加到红黑树上去,并且给每个fd设置一个监听函数,这个函数会在fd数据就绪时触发,就是准备好了,现在就把fd把数据添加到list_head中去
3、调用epoll_wait函数
就去等待,在用户态创建一个空的events数组,当就绪之后,我们的回调函数会把数据添加到list_head中去,当调用这个函数的时候,会去检查list_head,当然这个过程需要参考配置的等待时间,可以等一定时间,也可以一直等, 如果在此过程中,检查到了list_head中有数据会将数据添加到链表中,此时将数据放入到events数组中,并且返回对应的操作的数量,用户态的此时收到响应后,从events中拿到对应准备好的数据的节点,再去调用方法去拿数据。
小总结:
select模式存在的三个问题:
- 能监听的FD最大不超过1024
- 每次select都需要把所有要监听的FD都拷贝到内核空间
- 每次都要遍历所有FD来判断就绪状态
poll模式的问题:
- poll利用链表解决了select中监听FD上限的问题,但依然要遍历所有FD,如果监听较多,性能会下降
epoll模式中如何解决这些问题的?
- 基于epoll实例中的红黑树保存要监听的FD,理论上无上限,而且增删改查效率都非常高
- 每个FD只需要执行一次epoll_ctl添加到红黑树,以后每次epol_wait无需传递任何参数,无需重复拷贝FD到内核空间
- 利用ep_poll_callback机制来监听FD状态,无需遍历所有FD,因此性能不会随监听的FD数量增多而下降
2.8 网络模型 - epoll 中的 ET 和 LT
当FD有数据可读时,我们调用epoll_wait(或者select、poll)可以得到通知。但是事件通知的模式有两种:
- LevelTriggered:简称LT,也叫做水平触发。只要某个FD中有数据可读,每次调用epoll_wait都会得到通知。
- EdgeTriggered:简称ET,也叫做边沿触发。只有在某个FD有状态变化时,调用epoll_wait才会被通知。
举个栗子:
- 假设一个客户端socket对应的FD已经注册到了epoll实例中
- 客户端socket发送了2kb的数据
- 服务端调用epoll_wait,得到通知说FD就绪
- 服务端从FD读取了1kb数据回到步骤3(再次调用epoll_wait,形成循环)
结论
如果我们采用LT模式,因为FD中仍有1kb数据,则第⑤步依然会返回结果,并且得到通知 如果我们采用ET模式,因为第③步已经消费了FD可读事件,第⑤步FD状态没有变化,因此epoll_wait不会返回,数据无法读取,客户端响应超时。
2.9 网络模型 - 基于 epoll 的服务器端流程
我们来梳理一下这张图
服务器启动以后,服务端会去调用epoll_create,创建一个epoll实例,epoll实例中包含两个数据
1、红黑树(为空):rb_root 用来去记录需要被监听的FD
2、链表(为空):list_head,用来存放已经就绪的FD
创建好了之后,会去调用epoll_ctl函数,此函数会会将需要监听的数据添加到rb_root中去,并且对当前这些存在于红黑树的节点设置回调函数,当这些被监听的数据一旦准备完成,就会被调用,而调用的结果就是将红黑树的fd添加到list_head中去(但是此时并没有完成)
3、当第二步完成后,就会调用epoll_wait函数,这个函数会去校验是否有数据准备完毕(因为数据一旦准备就绪,就会被回调函数添加到list_head中),在等待了一段时间后(可以进行配置),如果等够了超时时间,则返回没有数据,如果有,则进一步判断当前是什么事件,如果是建立连接时间,则调用accept() 接受客户端socket,拿到建立连接的socket,然后建立起来连接,如果是其他事件,则把数据进行写出

3.0 网络模型 - 信号驱动
信号驱动IO是与内核建立SIGIO的信号关联并设置回调,当内核有FD就绪时,会发出SIGIO信号通知用户,期间用户应用可以执行其它业务,无需阻塞等待。
阶段一:
- 用户进程调用sigaction,注册信号处理函数
- 内核返回成功,开始监听FD
- 用户进程不阻塞等待,可以执行其它业务
- 当内核数据就绪后,回调用户进程的SIGIO处理函数
阶段二:
- 收到SIGIO回调信号
- 调用recvfrom,读取
- 内核将数据拷贝到用户空间
- 用户进程处理数据

当有大量IO操作时,信号较多,SIGIO处理函数不能及时处理可能导致信号队列溢出,而且内核空间与用户空间的频繁信号交互性能也较低。
3.0.1 异步 IO
这种方式,不仅仅是用户态在试图读取数据后,不阻塞,而且当内核的数据准备完成后,也不会阻塞
他会由内核将所有数据处理完成后,由内核将数据写入到用户态中,然后才算完成,所以性能极高,不会有任何阻塞,全部都由内核完成,可以看到,异步IO模型中,用户进程在两个阶段都是非阻塞状态。

3.0.2 对比
最后用一幅图,来说明他们之间的区别

3.1 网络模型 - Redis 是单线程的吗?为什么使用单线程
Redis到底是单线程还是多线程?
- 如果仅仅聊Redis的核心业务部分(命令处理),答案是单线程
- 如果是聊整个Redis,那么答案就是多线程
在Redis版本迭代过程中,在两个重要的时间节点上引入了多线程的支持:
- Redis v4.0:引入多线程异步处理一些耗时较旧的任务,例如异步删除命令unlink
- Redis v6.0:在核心网络模型中引入 多线程,进一步提高对于多核CPU的利用率
因此,对于Redis的核心网络模型,在Redis 6.0之前确实都是单线程。是利用epoll(Linux系统)这样的IO多路复用技术在事件循环中不断处理客户端情况。
为什么Redis要选择单线程?
- 抛开持久化不谈,Redis是纯 内存操作,执行速度非常快,它的性能瓶颈是网络延迟而不是执行速度,因此多线程并不会带来巨大的性能提升。
- 多线程会导致过多的上下文切换,带来不必要的开销
- 引入多线程会面临线程安全问题,必然要引入线程锁这样的安全手段,实现复杂度增高,而且性能也会大打折扣
3.2 Redis 的单线程模型 - Redis 单线程和多线程网络模型变更

当我们的客户端想要去连接我们服务器,会去先到IO多路复用模型去进行排队,会有一个连接应答处理器,他会去接受读请求,然后又把读请求注册到具体模型中去,此时这些建立起来的连接,如果是客户端请求处理器去进行执行命令时,他会去把数据读取出来,然后把数据放入到client中, clinet去解析当前的命令转化为redis认识的命令,接下来就开始处理这些命令,从redis中的command中找到这些命令,然后就真正的去操作对应的数据了,当数据操作完成后,会去找到命令回复处理器,再由他将数据写出。
3. Redis 通信协议 - RESP 协议
Redis是一个CS架构的软件,通信一般分两步(不包括pipeline和PubSub):
客户端(client)向服务端(server)发送一条命令
服务端解析并执行命令,返回响应结果给客户端
因此客户端发送命令的格式、服务端响应结果的格式必须有一个规范,这个规范就是通信协议。
而在Redis中采用的是RESP(Redis Serialization Protocol)协议:
Redis 1.2版本引入了RESP协议
Redis 2.0版本中成为与Redis服务端通信的标准,称为RESP2
Redis 6.0版本中,从RESP2升级到了RESP3协议,增加了更多数据类型并且支持6.0的新特性–客户端缓存
但目前,默认使用的依然是RESP2协议,也是我们要学习的协议版本(以下简称RESP)。
在RESP中,通过首字节的字符来区分不同数据类型,常用的数据类型包括5种:
单行字符串:首字节是 ‘+’ ,后面跟上单行字符串,以CRLF( "\r\n" )结尾。例如返回"OK": "+OK\r\n"
错误(Errors):首字节是 ‘-’ ,与单行字符串格式一样,只是字符串是异常信息,例如:"-Error message\r\n"
数值:首字节是 ‘:’ ,后面跟上数字格式的字符串,以CRLF结尾。例如:":10\r\n"
多行字符串:首字节是 ‘$’ ,表示二进制安全的字符串,最大支持512MB:
如果大小为0,则代表空字符串:"$0\r\n\r\n"
如果大小为-1,则代表不存在:"$-1\r\n"
数组:首字节是 ‘*’,后面跟上数组元素个数,再跟上元素,元素数据类型不限:

3.1 Redis 通信协议 - 基于 Socket 自定义 Redis 的客户端
Redis支持TCP通信,因此我们可以使用Socket来模拟客户端,与Redis服务端建立连接:
public class Main {
static Socket s;
static PrintWriter writer;
static BufferedReader reader;
public static void main(String[] args) {
try {
// 1.建立连接
String host = "192.168.150.101";
int port = 6379;
s = new Socket(host, port);
// 2.获取输出流、输入流
writer = new PrintWriter(new OutputStreamWriter(s.getOutputStream(), StandardCharsets.UTF_8));
reader = new BufferedReader(new InputStreamReader(s.getInputStream(), StandardCharsets.UTF_8));
// 3.发出请求
// 3.1.获取授权 auth 123321
sendRequest("auth", "123321");
Object obj = handleResponse();
System.out.println("obj = " + obj);
// 3.2.set name 虎哥
sendRequest("set", "name", "虎哥");
// 4.解析响应
obj = handleResponse();
System.out.println("obj = " + obj);
// 3.2.set name 虎哥
sendRequest("get", "name");
// 4.解析响应
obj = handleResponse();
System.out.println("obj = " + obj);
// 3.2.set name 虎哥
sendRequest("mget", "name", "num", "msg");
// 4.解析响应
obj = handleResponse();
System.out.println("obj = " + obj);
} catch (IOException e) {
e.printStackTrace();
} finally {
// 5.释放连接
try {
if (reader != null) reader.close();
if (writer != null) writer.close();
if (s != null) s.close();
} catch (IOException e) {
e.printStackTrace();
}
}
}
private static Object handleResponse() throws IOException {
// 读取首字节
int prefix = reader.read();
// 判断数据类型标示
switch (prefix) {
case '+': // 单行字符串,直接读一行
return reader.readLine();
case '-': // 异常,也读一行
throw new RuntimeException(reader.readLine());
case ':': // 数字
return Long.parseLong(reader.readLine());
case '$': // 多行字符串
// 先读长度
int len = Integer.parseInt(reader.readLine());
if (len == -1) {
return null;
}
if (len == 0) {
return "";
}
// 再读数据,读len个字节。我们假设没有特殊字符,所以读一行(简化)
return reader.readLine();
case '*':
return readBulkString();
default:
throw new RuntimeException("错误的数据格式!");
}
}
private static Object readBulkString() throws IOException {
// 获取数组大小
int len = Integer.parseInt(reader.readLine());
if (len <= 0) {
return null;
}
// 定义集合,接收多个元素
List<Object> list = new ArrayList<>(len);
// 遍历,依次读取每个元素
for (int i = 0; i < len; i++) {
list.add(handleResponse());
}
return list;
}
// set name 虎哥
private static void sendRequest(String ... args) {
writer.println("*" + args.length);
for (String arg : args) {
writer.println("$" + arg.getBytes(StandardCharsets.UTF_8).length);
writer.println(arg);
}
writer.flush();
}
}3.2 Redis 内存回收 - 过期 key 处理
Redis之所以性能强,最主要的原因就是基于内存存储。然而单节点的Redis其内存大小不宜过大,会影响持久化或主从同步性能。 我们可以通过修改配置文件来设置Redis的最大内存:

当内存使用达到上限时,就无法存储更多数据了。为了解决这个问题,Redis提供了一些策略实现内存回收:
内存过期策略
在学习Redis缓存的时候我们说过,可以通过expire命令给Redis的key设置TTL(存活时间):

可以发现,当key的TTL到期以后,再次访问name返回的是nil,说明这个key已经不存在了,对应的内存也得到释放。从而起到内存回收的目的。
Redis本身是一个典型的key-value内存存储数据库,因此所有的key、value都保存在之前学习过的Dict结构中。不过在其database结构体中,有两个Dict:一个用来记录key-value;另一个用来记录key-TTL。


这里有两个问题需要我们思考: Redis是如何知道一个key是否过期呢?
利用两个Dict分别记录key-value对及key-ttl对
是不是TTL到期就立即删除了呢?
惰性删除
惰性删除:顾明思议并不是在TTL到期后就立刻删除,而是在访问一个key的时候,检查该key的存活时间,如果已经过期才执行删除。

周期删除
周期删除:顾明思议是通过一个定时任务,周期性的抽样部分过期的key,然后执行删除。执行周期有两种: Redis服务初始化函数initServer()中设置定时任务,按照server.hz的频率来执行过期key清理,模式为SLOW Redis的每个事件循环前会调用beforeSleep()函数,执行过期key清理,模式为FAST
周期删除:顾明思议是通过一个定时任务,周期性的抽样部分过期的key,然后执行删除。执行周期有两种: Redis服务初始化函数initServer()中设置定时任务,按照server.hz的频率来执行过期key清理,模式为SLOW Redis的每个事件循环前会调用beforeSleep()函数,执行过期key清理,模式为FAST
SLOW模式规则:
- 执行频率受server.hz影响,默认为10,即每秒执行10次,每个执行周期100ms。
- 执行清理耗时不超过一次执行周期的25%.默认slow模式耗时不超过25ms
- 逐个遍历db,逐个遍历db中的bucket,抽取20个key判断是否过期
- 如果没达到时间上限(25ms)并且过期key比例大于10%,再进行一次抽样,否则结束
- FAST模式规则(过期key比例小于10%不执行 ):
- 执行频率受beforeSleep()调用频率影响,但两次FAST模式间隔不低于2ms
- 执行清理耗时不超过1ms
- 逐个遍历db,逐个遍历db中的bucket,抽取20个key判断是否过期 如果没达到时间上限(1ms)并且过期key比例大于10%,再进行一次抽样,否则结束
小总结:
RedisKey的TTL记录方式:
在RedisDB中通过一个Dict记录每个Key的TTL时间
过期key的删除策略:
惰性清理:每次查找key时判断是否过期,如果过期则删除
定期清理:定期抽样部分key,判断是否过期,如果过期则删除。 定期清理的两种模式:
SLOW模式执行频率默认为10,每次不超过25ms
FAST模式执行频率不固定,但两次间隔不低于2ms,每次耗时不超过1ms
3.3 Redis 内存回收 - 内存淘汰策略
内存淘汰:就是当Redis内存使用达到设置的上限时,主动挑选部分key删除以释放更多内存的流程。Redis会在处理客户端命令的方法processCommand()中尝试做内存淘汰:

淘汰策略
Redis支持8种不同策略来选择要删除的key:
- noeviction: 不淘汰任何key,但是内存满时不允许写入新数据,默认就是这种策略。
- volatile-ttl: 对设置了TTL的key,比较key的剩余TTL值,TTL越小越先被淘汰
- allkeys-random:对全体key ,随机进行淘汰。也就是直接从
db->dict中随机挑选 - volatile-random:对设置了TTL的key ,随机进行淘汰。也就是从
db->expires中随机挑选。 - allkeys-lru: 对全体key,基于LRU算法进行淘汰
- volatile-lru: 对设置了TTL的key,基于LRU算法进行淘汰
- allkeys-lfu: 对全体key,基于LFU算法进行淘汰
- volatile-lfu: 对设置了TTL的key,基于LFI算法进行淘汰 比较容易混淆的有两个:
- LRU(Least Recently Used),最少最近使用。用当前时间减去最后一次访问时间,这个值越大则淘汰优先级越高。
- LFU(Least Frequently Used),最少频率使用。会统计每个key的访问频率,值越小淘汰优先级越高。
Redis的数据都会被封装为RedisObject结构:

LFU的访问次数之所以叫做逻辑访问次数,是因为并不是每次key被访问都计数,而是通过运算:
- 生成0~1之间的随机数R
- 计算 (
旧次数 * lfu_log_factor + 1),记录为P - 如果
R < P,则计数器 + 1,且最大不超过255 - 访问次数会随时间衰减,距离上一次访问时间每隔 lfu_decay_time 分钟,计数器 -1
最后用一副图来描述当前的这个流程吧

Redis 高级篇之最佳实践
1. Redis 键值设计
1.1 优雅的 key 结构
Redis的Key虽然可以自定义,但最好遵循下面的几个最佳实践约定:
- 遵循基本格式:
[业务名称]:[数据名]:[id] - 长度不超过44字节
- 不包含特殊字符
例如:我们的登录业务,保存用户信息,其key可以设计成如下格式:

这样设计的好处:
- 可读性强
- 避免key冲突
- 方便管理
- 更节省内存: key是string类型,底层编码包含int、embstr和raw三种。embstr在小于44字节使用,采用连续内存空间,内存占用更小。当字节数大于44字节时,会转为raw模式存储,在raw模式下,内存空间不是连续的,而是采用一个指针指向了另外一段内存空间,在这段空间里存储SDS内容,这样空间不连续,访问的时候性能也就会收到影响,还有可能产生内存碎片

1.2 拒绝 BigKey
BigKey通常以Key的大小和Key中成员的数量来综合判定,例如:
- Key本身的数据量过大:一个String类型的Key,它的值为5 MB
- Key中的成员数过多:一个ZSET类型的Key,它的成员数量为10,000个
- Key中成员的数据量过大:一个Hash类型的Key,它的成员数量虽然只有1,000个但这些成员的Value(值)总大小为100 MB
那么如何判断元素的大小呢?redis也给我们提供了命令

推荐值:
- 单个key的value小于10KB
- 对于集合类型的key,建议元素数量小于1000
1.2.1 BigKey 的危害
- 网络阻塞
- 对BigKey执行读请求时,少量的QPS就可能导致带宽使用率被占满,导致Redis实例,乃至所在物理机变慢
- 数据倾斜
- BigKey所在的Redis实例内存使用率远超其他实例,无法使数据分片的内存资源达到均衡
- Redis阻塞
- 对元素较多的hash、list、zset等做运算会耗时较旧,使主线程被阻塞
- CPU压力
- 对BigKey的数据序列化和反序列化会导致CPU的使用率飙升,影响Redis实例和本机其它应用
1.2.2 如何发现 BigKey
①redis-cli --bigkeys
利用redis-cli提供的–bigkeys参数,可以遍历分析所有key,并返回Key的整体统计信息与每个数据的Top1的big key
命令:redis-cli -a 密码 --bigkeys

②scan扫描
自己编程,利用scan扫描Redis中的所有key,利用strlen、hlen等命令判断key的长度(此处不建议使用MEMORY USAGE)

scan 命令调用完后每次会返回2个元素,第一个是下一次迭代的光标,第一次光标会设置为0,当最后一次scan 返回的光标等于0时,表示整个scan遍历结束了,第二个返回的是List,一个匹配的key的数组
import com.heima.jedis.util.JedisConnectionFactory;
import org.junit.jupiter.api.AfterEach;
import org.junit.jupiter.api.BeforeEach;
import org.junit.jupiter.api.Test;
import redis.clients.jedis.Jedis;
import redis.clients.jedis.ScanResult;
import java.util.HashMap;
import java.util.List;
import java.util.Map;
public class JedisTest {
private Jedis jedis;
@BeforeEach
void setUp() {
// 1.建立连接
// jedis = new Jedis("192.168.150.101", 6379);
jedis = JedisConnectionFactory.getJedis();
// 2.设置密码
jedis.auth("123321");
// 3.选择库
jedis.select(0);
}
final static int STR_MAX_LEN = 10 * 1024;
final static int HASH_MAX_LEN = 500;
@Test
void testScan() {
int maxLen = 0;
long len = 0;
String cursor = "0";
do {
// 扫描并获取一部分key
ScanResult<String> result = jedis.scan(cursor);
// 记录cursor
cursor = result.getCursor();
List<String> list = result.getResult();
if (list == null || list.isEmpty()) {
break;
}
// 遍历
for (String key : list) {
// 判断key的类型
String type = jedis.type(key);
switch (type) {
case "string":
len = jedis.strlen(key);
maxLen = STR_MAX_LEN;
break;
case "hash":
len = jedis.hlen(key);
maxLen = HASH_MAX_LEN;
break;
case "list":
len = jedis.llen(key);
maxLen = HASH_MAX_LEN;
break;
case "set":
len = jedis.scard(key);
maxLen = HASH_MAX_LEN;
break;
case "zset":
len = jedis.zcard(key);
maxLen = HASH_MAX_LEN;
break;
default:
break;
}
if (len >= maxLen) {
System.out.printf("Found big key : %s, type: %s, length or size: %d %n", key, type, len);
}
}
} while (!cursor.equals("0"));
}
@AfterEach
void tearDown() {
if (jedis != null) {
jedis.close();
}
}
}③第三方工具
- 利用第三方工具,如 Redis-Rdb-Tools 分析RDB快照文件,全面分析内存使用情况
- https://github.com/sripathikrishnan/redis-rdb-tools
④网络监控
- 自定义工具,监控进出Redis的网络数据,超出预警值时主动告警
- 一般阿里云搭建的云服务器就有相关监控页面

1.2.3 如何删除 BigKey
BigKey内存占用较多,即便时删除这样的key也需要耗费很长时间,导致Redis主线程阻塞,引发一系列问题。
- redis 3.0 及以下版本
- 如果是集合类型,则遍历BigKey的元素,先逐个删除子元素,最后删除BigKey

- Redis 4.0以后
- Redis在4.0后提供了异步删除的命令:unlink
1.3 恰当的数据类型
例1:比如存储一个User对象,我们有三种存储方式:
①方式一:json字符串
| user:1 | {"name": "Jack", "age": 21} |
|---|
优点:实现简单粗暴
缺点:数据耦合,不够灵活
②方式二:字段打散
| user:1:name | Jack |
|---|---|
| user:1:age | 21 |
优点:可以灵活访问对象任意字段
缺点:占用空间大、没办法做统一控制
③方式三:hash(推荐)
| user:1 | name | jack |
| age | 21 |
优点:底层使用ziplist,空间占用小,可以灵活访问对象的任意字段
缺点:代码相对复杂
例2:假如有hash类型的key,其中有100万对field和value,field是自增id,这个key存在什么问题?如何优化?
| key | field | value |
| someKey | id:0 | value0 |
| ..... | ..... | |
| id:999999 | value999999 |
存在的问题:
hash的entry数量超过500时,会使用哈希表而不是ZipList,内存占用较多

可以通过hash-max-ziplist-entries配置entry上限。但是如果entry过多就会导致BigKey问题
方案一
拆分为string类型
| key | value |
| id:0 | value0 |
| ..... | ..... |
| id:999999 | value999999 |
存在的问题:
- string结构底层没有太多内存优化,内存占用较多

- 想要批量获取这些数据比较麻烦
方案二
拆分为小的hash,将 id / 100 作为key, 将id % 100 作为field,这样每100个元素为一个Hash
| key | field | value |
| key:0 | id:00 | value0 |
| ..... | ..... | |
| id:99 | value99 | |
| key:1 | id:00 | value100 |
| ..... | ..... | |
| id:99 | value199 | |
| .... | ||
| key:9999 | id:00 | value999900 |
| ..... | ..... | |
| id:99 | value999999 | |

package com.heima.test;
import com.heima.jedis.util.JedisConnectionFactory;
import org.junit.jupiter.api.AfterEach;
import org.junit.jupiter.api.BeforeEach;
import org.junit.jupiter.api.Test;
import redis.clients.jedis.Jedis;
import redis.clients.jedis.Pipeline;
import redis.clients.jedis.ScanResult;
import java.util.HashMap;
import java.util.List;
import java.util.Map;
public class JedisTest {
private Jedis jedis;
@BeforeEach
void setUp() {
// 1.建立连接
// jedis = new Jedis("192.168.150.101", 6379);
jedis = JedisConnectionFactory.getJedis();
// 2.设置密码
jedis.auth("123321");
// 3.选择库
jedis.select(0);
}
@Test
void testSetBigKey() {
Map<String, String> map = new HashMap<>();
for (int i = 1; i <= 650; i++) {
map.put("hello_" + i, "world!");
}
jedis.hmset("m2", map);
}
@Test
void testBigHash() {
Map<String, String> map = new HashMap<>();
for (int i = 1; i <= 100000; i++) {
map.put("key_" + i, "value_" + i);
}
jedis.hmset("test:big:hash", map);
}
@Test
void testBigString() {
for (int i = 1; i <= 100000; i++) {
jedis.set("test:str:key_" + i, "value_" + i);
}
}
@Test
void testSmallHash() {
int hashSize = 100;
Map<String, String> map = new HashMap<>(hashSize);
for (int i = 1; i <= 100000; i++) {
int k = (i - 1) / hashSize;
int v = i % hashSize;
map.put("key_" + v, "value_" + v);
if (v == 0) {
jedis.hmset("test:small:hash_" + k, map);
}
}
}
@AfterEach
void tearDown() {
if (jedis != null) {
jedis.close();
}
}
}1.4 总结
- Key的最佳实践
- 固定格式:
[业务名]:[数据名]:[id] - 足够简短:不超过44字节
- 不包含特殊字符
- 固定格式:
- Value的最佳实践:
- 合理的拆分数据,拒绝BigKey
- 选择合适数据结构
- Hash结构的entry数量不要超过1000
- 设置合理的超时时间
2. 批处理优化
2.1 Pipeline
2.1.1 我们的客户端与 redis 服务器是这样交互的
单个命令的执行流程

N条命令的执行流程

redis处理指令是很快的,主要花费的时候在于网络传输。于是乎很容易想到将多条指令批量的传输给redis

2.1.2 MSet
Redis提供了很多Mxxx这样的命令,可以实现批量插入数据,例如:
- mset
- hmset
利用mset批量插入10万条数据
@Test
void testMxx() {
String[] arr = new String[2000];
int j;
long b = System.currentTimeMillis();
for (int i = 1; i <= 100000; i++) {
j = (i % 1000) << 1;
arr[j] = "test:key_" + i;
arr[j + 1] = "value_" + i;
if (j == 0) {
jedis.mset(arr);
}
}
long e = System.currentTimeMillis();
System.out.println("time: " + (e - b));
}2.1.3、Pipeline
MSET虽然可以批处理,但是却只能操作部分数据类型,因此如果有对复杂数据类型的批处理需要,建议使用Pipeline
@Test
void testPipeline() {
// 创建管道
Pipeline pipeline = jedis.pipelined();
long b = System.currentTimeMillis();
for (int i = 1; i <= 100000; i++) {
// 放入命令到管道
pipeline.set("test:key_" + i, "value_" + i);
if (i % 1000 == 0) {
// 每放入1000条命令,批量执行
pipeline.sync();
}
}
long e = System.currentTimeMillis();
System.out.println("time: " + (e - b));
}2.2 集群下的批处理
如MSET或Pipeline这样的批处理需要在一次请求中携带多条命令,而此时如果Redis是一个集群,那批处理命令的多个key必须落在一个插槽中,否则就会导致执行失败。大家可以想一想这样的要求其实很难实现,因为我们在批处理时,可能一次要插入很多条数据,这些数据很有可能不会都落在相同的节点上,这就会导致报错了
这个时候,我们可以找到4种解决方案

第一种方案:串行执行,所以这种方式没有什么意义,当然,执行起来就很简单了,缺点就是耗时过久。
第二种方案:串行slot,简单来说,就是执行前,客户端先计算一下对应的key的slot,一样slot的key就放到一个组里边,不同的,就放到不同的组里边,然后对每个组执行pipeline的批处理,他就能串行执行各个组的命令,这种做法比第一种方法耗时要少,但是缺点呢,相对来说复杂一点,所以这种方案还需要优化一下
第三种方案:并行slot,相较于第二种方案,在分组完成后串行执行,第三种方案,就变成了并行执行各个命令,所以他的耗时就非常短,但是实现呢,也更加复杂。
第四种:hash_tag,redis计算key的slot的时候,其实是根据key的有效部分来计算的,通过这种方式就能一次处理所有的key,这种方式耗时最短,实现也简单,但是如果通过操作key的有效部分,那么就会导致所有的key都落在一个节点上,产生数据倾斜的问题,所以我们推荐使用第三种方式。
2.2.1 串行化执行代码实践
public class JedisClusterTest {
private JedisCluster jedisCluster;
@BeforeEach
void setUp() {
// 配置连接池
JedisPoolConfig poolConfig = new JedisPoolConfig();
poolConfig.setMaxTotal(8);
poolConfig.setMaxIdle(8);
poolConfig.setMinIdle(0);
poolConfig.setMaxWaitMillis(1000);
HashSet<HostAndPort> nodes = new HashSet<>();
nodes.add(new HostAndPort("192.168.150.101", 7001));
nodes.add(new HostAndPort("192.168.150.101", 7002));
nodes.add(new HostAndPort("192.168.150.101", 7003));
nodes.add(new HostAndPort("192.168.150.101", 8001));
nodes.add(new HostAndPort("192.168.150.101", 8002));
nodes.add(new HostAndPort("192.168.150.101", 8003));
jedisCluster = new JedisCluster(nodes, poolConfig);
}
@Test
void testMSet() {
jedisCluster.mset("name", "Jack", "age", "21", "sex", "male");
}
@Test
void testMSet2() {
Map<String, String> map = new HashMap<>(3);
map.put("name", "Jack");
map.put("age", "21");
map.put("sex", "Male");
//对Map数据进行分组。根据相同的slot放在一个分组
//key就是slot,value就是一个组
Map<Integer, List<Map.Entry<String, String>>> result = map.entrySet()
.stream()
.collect(Collectors.groupingBy(
entry -> ClusterSlotHashUtil.calculateSlot(entry.getKey()))
);
//串行的去执行mset的逻辑
for (List<Map.Entry<String, String>> list : result.values()) {
String[] arr = new String[list.size() * 2];
int j = 0;
for (int i = 0; i < list.size(); i++) {
j = i<<2;
Map.Entry<String, String> e = list.get(0);
arr[j] = e.getKey();
arr[j + 1] = e.getValue();
}
jedisCluster.mset(arr);
}
}
@AfterEach
void tearDown() {
if (jedisCluster != null) {
jedisCluster.close();
}
}
}2.2.2 Spring集群环境下批处理代码
@Test
void testMSetInCluster() {
Map<String, String> map = new HashMap<>(3);
map.put("name", "Rose");
map.put("age", "21");
map.put("sex", "Female");
stringRedisTemplate.opsForValue().multiSet(map);
List<String> strings = stringRedisTemplate.opsForValue().multiGet(Arrays.asList("name", "age", "sex"));
strings.forEach(System.out::println);
}原理分析
在RedisAdvancedClusterAsyncCommandsImpl 类中
首先根据slotHash算出来一个partitioned的map,map中的key就是slot,而他的value就是对应的对应相同slot的key对应的数据
通过 RedisFuture<String> mset = super.mset(op);进行异步的消息发送
@Override
public RedisFuture<String> mset(Map<K, V> map) {
Map<Integer, List<K>> partitioned = SlotHash.partition(codec, map.keySet());
if (partitioned.size() < 2) {
return super.mset(map);
}
Map<Integer, RedisFuture<String>> executions = new HashMap<>();
for (Map.Entry<Integer, List<K>> entry : partitioned.entrySet()) {
Map<K, V> op = new HashMap<>();
entry.getValue().forEach(k -> op.put(k, map.get(k)));
RedisFuture<String> mset = super.mset(op);
executions.put(entry.getKey(), mset);
}
return MultiNodeExecution.firstOfAsync(executions);
}3. 服务器端优化 - 持久化配置
Redis的持久化虽然可以保证数据安全,但也会带来很多额外的开销,因此持久化请遵循下列建议:
- 用来做缓存的Redis实例尽量不要开启持久化功能
- 建议关闭RDB持久化功能,使用AOF持久化
- 利用脚本定期在slave节点做RDB,实现数据备份
- 设置合理的rewrite阈值,避免频繁的bgrewrite
- 配置
no-appendfsync-on-rewrite = yes,禁止在rewrite期间做aof,避免因AOF引起的阻塞 - 部署有关建议:
- Redis实例的物理机要预留足够内存,应对fork和rewrite
- 单个Redis实例内存上限不要太大,例如4G或8G。可以加快fork的速度、减少主从同步、数据迁移压力
- 不要与CPU密集型应用部署在一起
- 不要与高硬盘负载应用一起部署。例如:数据库、消息队列
4. 服务器端优化 - 慢查询优化
4.1 什么是慢查询
并不是很慢的查询才是慢查询,而是:在Redis执行时耗时超过某个阈值的命令,称为慢查询。
慢查询的危害:由于Redis是单线程的,所以当客户端发出指令后,他们都会进入到redis底层的queue来执行,如果此时有一些慢查询的数据,就会导致大量请求阻塞,从而引起报错,所以我们需要解决慢查询问题。

慢查询的阈值可以通过配置指定:
slowlog-log-slower-than:慢查询阈值,单位是微秒。默认是10000,建议1000
慢查询会被放入慢查询日志中,日志的长度有上限,可以通过配置指定:
slowlog-max-len:慢查询日志(本质是一个队列)的长度。默认是128,建议1000

修改这两个配置可以使用:config set命令:

4.2 如何查看慢查询
知道了以上内容之后,那么咱们如何去查看慢查询日志列表呢:
- slowlog len:查询慢查询日志长度
slowlog get [n]:读取n条慢查询日志- slowlog reset:清空慢查询列表

5. 服务器端优化 - 命令及安全配置
安全可以说是服务器端一个非常重要的话题,如果安全出现了问题,那么一旦这个漏洞被一些坏人知道了之后,并且进行攻击,那么这就会给咱们的系统带来很多的损失,所以我们这节课就来解决这个问题。
Redis会绑定在0.0.0.0:6379,这样将会将Redis服务暴露到公网上,而Redis如果没有做身份认证,会出现严重的安全漏洞. 漏洞重现方式:https://cloud.tencent.com/developer/article/1039000
为什么会出现不需要密码也能够登录呢,主要是Redis考虑到每次登录都比较麻烦,所以Redis就有一种ssh免秘钥登录的方式,生成一对公钥和私钥,私钥放在本地,公钥放在redis端,当我们登录时服务器,再登录时候,他会去解析公钥和私钥,如果没有问题,则不需要利用redis的登录也能访问,这种做法本身也很常见,但是这里有一个前提,前提就是公钥必须保存在服务器上,才行,但是Redis的漏洞在于在不登录的情况下,也能把秘钥送到Linux服务器,从而产生漏洞
漏洞出现的核心的原因有以下几点:
- Redis未设置密码
- 利用了Redis的config set命令动态修改Redis配置
- 使用了Root账号权限启动Redis
所以:如何解决呢?我们可以采用如下几种方案
为了避免这样的漏洞,这里给出一些建议:
- Redis一定要设置密码
- 禁止线上使用下面命令:keys、flushall、flushdb、config set等命令。可以利用rename-command禁用。
- bind:限制网卡,禁止外网网卡访问
- 开启防火墙
- 不要使用Root账户启动Redis
- 尽量不是有默认的端口
6. 服务器端优化 - Redis 内存划分和内存配置
当Redis内存不足时,可能导致Key频繁被删除、响应时间变长、QPS不稳定等问题。当内存使用率达到90%以上时就需要我们警惕,并快速定位到内存占用的原因。
有关碎片问题分析
Redis底层分配并不是这个key有多大,他就会分配多大,而是有他自己的分配策略,比如8,16,20等等,假定当前key只需要10个字节,此时分配8肯定不够,那么他就会分配16个字节,多出来的6个字节就不能被使用,这就是我们常说的 碎片问题
进程内存问题分析:
这片内存,通常我们都可以忽略不计
缓冲区内存问题分析:
一般包括客户端缓冲区、AOF缓冲区、复制缓冲区等。客户端缓冲区又包括输入缓冲区和输出缓冲区两种。这部分内存占用波动较大,所以这片内存也是我们需要重点分析的内存问题。
| 内存占用 | 说明 |
|---|---|
| 数据内存 | 是Redis最主要的部分,存储Redis的键值信息。主要问题是BigKey问题、内存碎片问题 |
| 进程内存 | Redis主进程本身运⾏肯定需要占⽤内存,如代码、常量池等等;这部分内存⼤约⼏兆,在⼤多数⽣产环境中与Redis数据占⽤的内存相⽐可以忽略。 |
| 缓冲区内存 | 一般包括客户端缓冲区、AOF缓冲区、复制缓冲区等。客户端缓冲区又包括输入缓冲区和输出缓冲区两种。这部分内存占用波动较大,不当使用BigKey,可能导致内存溢出。 |
于是我们就需要通过一些命令,可以查看到Redis目前的内存分配状态:
- info memory:查看内存分配的情况

- memory xxx:查看key的主要占用情况

接下来我们看到了这些配置,最关键的缓存区内存如何定位和解决呢?
内存缓冲区常见的有三种:
- 复制缓冲区:主从复制的repl_backlog_buf,如果太小可能导致频繁的全量复制,影响性能。通过
replbacklog-size来设置,默认1mb - AOF缓冲区:AOF刷盘之前的缓存区域,AOF执行rewrite的缓冲区。无法设置容量上限
- 客户端缓冲区:分为输入缓冲区和输出缓冲区,输入缓冲区最大1G且不能设置。输出缓冲区可以设置
以上复制缓冲区和AOF缓冲区 不会有问题,最关键就是客户端缓冲区的问题
客户端缓冲区:指的就是我们发送命令时,客户端用来缓存命令的一个缓冲区,也就是我们向redis输入数据的输入端缓冲区和redis向客户端返回数据的响应缓存区,输入缓冲区最大1G且不能设置,所以这一块我们根本不用担心,如果超过了这个空间,redis会直接断开,因为本来此时此刻就代表着redis处理不过来了,我们需要担心的就是输出端缓冲区

我们在使用redis过程中,处理大量的big value,那么会导致我们的输出结果过多,如果输出缓存区过大,会导致redis直接断开,而默认配置的情况下, 其实他是没有大小的,这就比较坑了,内存可能一下子被占满,会直接导致咱们的redis断开,所以解决方案有两个
1、设置一个大小
2、增加我们带宽的大小,避免我们出现大量数据从而直接超过了redis的承受能力
7. 服务器端集群优化-集群还是主从
集群虽然具备高可用特性,能实现自动故障恢复,但是如果使用不当,也会存在一些问题:
- 集群完整性问题
- 集群带宽问题
- 数据倾斜问题
- 客户端性能问题
- 命令的集群兼容性问题
- lua和事务问题
问题1、在Redis的默认配置中,如果发现任意一个插槽不可用,则整个集群都会停止对外服务:
大家可以设想一下,如果有几个slot不能使用,那么此时整个集群都不能用了,我们在开发中,其实最重要的是可用性,所以需要把如下配置修改成no,即有slot不能使用时,我们的redis集群还是可以对外提供服务

问题2、集群带宽问题
集群节点之间会不断的互相Ping来确定集群中其它节点的状态。每次Ping携带的信息至少包括:
- 插槽信息
- 集群状态信息
集群中节点越多,集群状态信息数据量也越大,10个节点的相关信息可能达到1kb,此时每次集群互通需要的带宽会非常高,这样会导致集群中大量的带宽都会被ping信息所占用,这是一个非常可怕的问题,所以我们需要去解决这样的问题
解决途径:
- 避免大集群,集群节点数不要太多,最好少于1000,如果业务庞大,则建立多个集群。
- 避免在单个物理机中运行太多Redis实例
- 配置合适的
cluster-node-timeout值
问题3、命令的集群兼容性问题
有关这个问题咱们已经探讨过了,当我们使用批处理的命令时,redis要求我们的key必须落在相同的slot上,然后大量的key同时操作时,是无法完成的,所以客户端必须要对这样的数据进行处理,这些方案我们之前已经探讨过了,所以不再这个地方赘述了。
问题4、lua和事务的问题
lua和事务都是要保证原子性问题,如果你的key不在一个节点,那么是无法保证lua的执行和事务的特性的,所以在集群模式是没有办法执行lua和事务的
那我们到底是集群还是主从
单体Redis(主从Redis)已经能达到万级别的QPS,并且也具备很强的高可用特性。如果主从能满足业务需求的情况下,所以如果不是在万不得已的情况下,尽量不搭建Redis集群
分布式缓存
- 基于Redis集群解决单机Redis存在的问题
- 单机的Redis存在四大问题:

1. Redis持久化
Redis有两种持久化方案:
- RDB持久化
- AOF持久化
1.1 RDB持久化
RDB全称Redis Database Backup file(Redis数据备份文件),也被叫做Redis数据快照。简单来说就是把内存中的所有数据都记录到磁盘中。当Redis实例故障重启后,从磁盘读取快照文件,恢复数据。快照文件称为RDB文件,默认是保存在当前运行目录。
1.1.1 执行时机
RDB持久化在四种情况下会执行:
- 执行save命令
- 执行bgsave命令
- Redis停机时
- 触发RDB条件时
1)save命令
执行下面的命令,可以立即执行一次RDB:

save命令会导致主进程执行RDB,这个过程中其它所有命令都会被阻塞。只有在数据迁移时可能用到。
2)bgsave命令
下面的命令可以异步执行RDB:

这个命令执行后会开启独立进程完成RDB,主进程可以持续处理用户请求,不受影响。
3)停机时
Redis停机时会执行一次save命令,实现RDB持久化。
4)触发RDB条件
Redis内部有触发RDB的机制,可以在redis.conf文件中找到,格式如下:
# 900秒内,如果至少有1个key被修改,则执行bgsave , 如果是save "" 则表示禁用RDB
save 900 1
save 300 10
save 60 10000RDB的其它配置也可以在redis.conf文件中设置:
# 是否压缩 ,建议不开启,压缩也会消耗cpu,磁盘的话不值钱
rdbcompression yes
# RDB文件名称
dbfilename dump.rdb
# 文件保存的路径目录
dir ./1.1.2 RDB原理
bgsave开始时会fork主进程得到子进程,子进程共享主进程的内存数据。完成fork后读取内存数据并写入 RDB 文件。
fork采用的是copy-on-write技术:
- 当主进程执行读操作时,访问共享内存;
- 当主进程执行写操作时,则会拷贝一份数据,执行写操作。

1.1.3 小结
RDB方式bgsave的基本流程?
- fork主进程得到一个子进程,共享内存空间
- 子进程读取内存数据并写入新的RDB文件
- 用新RDB文件替换旧的RDB文件
RDB会在什么时候执行?save 60 1000代表什么含义?
- 默认是服务停止时
- 代表60秒内至少执行1000次修改则触发RDB
RDB的缺点?
- RDB执行间隔时间长,两次RDB之间写入数据有丢失的风险
- fork子进程、压缩、写出RDB文件都比较耗时
1.2 AOF持久化
1.2.1 AOF原理
AOF全称为Append Only File(追加文件)。Redis处理的每一个写命令都会记录在AOF文件,可以看做是命令日志文件。

1.2.2 AOF配置
AOF默认是关闭的,需要修改redis.conf配置文件来开启AOF:
# 是否开启AOF功能,默认是no
appendonly yes
# AOF文件的名称
appendfilename "appendonly.aof"AOF的命令记录的频率也可以通过redis.conf文件来配:
# 表示每执行一次写命令,立即记录到AOF文件
appendfsync always
# 写命令执行完先放入AOF缓冲区,然后表示每隔1秒将缓冲区数据写到AOF文件,是默认方案
appendfsync everysec
# 写命令执行完先放入AOF缓冲区,由操作系统决定何时将缓冲区内容写回磁盘
appendfsync no三种策略对比:

1.2.3 AOF文件重写
因为是记录命令,AOF文件会比RDB文件大的多。而且AOF会记录对同一个key的多次写操作,但只有最后一次写操作才有意义。通过执行bgrewriteaof命令,可以让AOF文件执行重写功能,用最少的命令达到相同效果。

如图,AOF原本有三个命令,但是set num 123 和 set num 666都是对num的操作,第二次会覆盖第一次的值,因此第一个命令记录下来没有意义。
所以重写命令后,AOF文件内容就是:mset name jack num 666
Redis也会在触发阈值时自动去重写AOF文件。阈值也可以在redis.conf中配置:
# AOF文件比上次文件 增长超过多少百分比则触发重写
auto-aof-rewrite-percentage 100
# AOF文件体积最小多大以上才触发重写
auto-aof-rewrite-min-size 64mb1.3 RDB与AOF对比
RDB和AOF各有自己的优缺点,如果对数据安全性要求较高,在实际开发中往往会结合两者来使用。

2. Redis主从
2.1 搭建主从架构
2.1.1 集群结构
单节点Redis的并发能力是有上限的,要进一步提高Redis的并发能力,就需要搭建主从集群,实现读写分离。
我们搭建的主从集群结构如图:

共包含三个节点,一个主节点,两个从节点。
这里我们会在同一台虚拟机中开启3个redis实例,模拟主从集群,信息如下:
| IP | PORT | 角色 |
|---|---|---|
| 192.168.150.101 | 7001 | master |
| 192.168.150.101 | 7002 | slave |
| 192.168.150.101 | 7003 | slave |
2.1.2 准备实例和配置
要在同一台虚拟机开启3个实例,必须准备三份不同的配置文件和目录,配置文件所在目录也就是工作目录。
1)创建目录
我们创建三个文件夹,名字分别叫7001、7002、7003:
# 进入/tmp目录
cd /tmp
# 创建目录
mkdir 7001 7002 7003如图:

2)恢复原始配置
修改redis-6.2.4/redis.conf文件,将其中的持久化模式改为默认的RDB模式,AOF保持关闭状态。
# 开启RDB
# save ""
save 3600 1
save 300 100
save 60 10000
# 关闭AOF
appendonly no3)拷贝配置文件到每个实例目录
然后将redis-6.2.4/redis.conf文件拷贝到三个目录中(在/tmp目录执行下列命令):
# 方式一:逐个拷贝
cp redis-6.2.4/redis.conf 7001
cp redis-6.2.4/redis.conf 7002
cp redis-6.2.4/redis.conf 7003
# 方式二:管道组合命令,一键拷贝
echo 7001 7002 7003 | xargs -t -n 1 cp redis-6.2.4/redis.conf4)修改每个实例的端口、工作目录
修改每个文件夹内的配置文件,将端口分别修改为7001、7002、7003,将rdb文件保存位置都修改为自己所在目录(在/tmp目录执行下列命令):
sed -i -e 's/6379/7001/g' -e 's/dir .\//dir \/tmp\/7001\//g' 7001/redis.conf
sed -i -e 's/6379/7002/g' -e 's/dir .\//dir \/tmp\/7002\//g' 7002/redis.conf
sed -i -e 's/6379/7003/g' -e 's/dir .\//dir \/tmp\/7003\//g' 7003/redis.conf5)修改每个实例的声明IP
虚拟机本身有多个IP,为了避免将来混乱,我们需要在redis.conf文件中指定每一个实例的绑定ip信息,格式如下:
# redis实例的声明 IP
replica-announce-ip 192.168.150.101每个目录都要改,我们一键完成修改(在/tmp目录执行下列命令):
# 逐一执行
sed -i '1a replica-announce-ip 192.168.150.101' 7001/redis.conf
sed -i '1a replica-announce-ip 192.168.150.101' 7002/redis.conf
sed -i '1a replica-announce-ip 192.168.150.101' 7003/redis.conf
# 或者一键修改
printf '%s\n' 7001 7002 7003 | xargs -I{} -t sed -i '1a replica-announce-ip 192.168.150.101' {}/redis.conf2.1.3 启动
为了方便查看日志,我们打开3个ssh窗口,分别启动3个redis实例,启动命令:
# 第1个
redis-server 7001/redis.conf
# 第2个
redis-server 7002/redis.conf
# 第3个
redis-server 7003/redis.conf启动后:

如果要一键停止,可以运行下面命令:
printf '%s\n' 7001 7002 7003 | xargs -I{} -t redis-cli -p {} shutdown2.1.4 开启主从关系
现在三个实例还没有任何关系,要配置主从可以使用replicaof 或者slaveof(5.0以前)命令。
有临时和永久两种模式:
修改配置文件(永久生效)
- 在redis.conf中添加一行配置:
slaveof <masterip> <masterport>
- 在redis.conf中添加一行配置:
使用redis-cli客户端连接到redis服务,执行slaveof命令(重启后失效):
shslaveof <masterip> <masterport>
:在5.0以后新增命令replicaof,与salveof效果一致。
这里我们为了演示方便,使用方式二。
通过redis-cli命令连接7002,执行下面命令:
# 连接 7002
redis-cli -p 7002
# 执行slaveof
slaveof 192.168.150.101 7001通过redis-cli命令连接7003,执行下面命令:
# 连接 7003
redis-cli -p 7003
# 执行slaveof
slaveof 192.168.150.101 7001然后连接 7001节点,查看集群状态:
# 连接 7001
redis-cli -p 7001
# 查看状态
info replication结果:

2.1.5 测试
执行下列操作以测试:
利用redis-cli连接7001,执行
set num 123利用redis-cli连接7002,执行
get num,再执行set num 666利用redis-cli连接7003,执行
get num,再执行set num 888
可以发现,只有在7001这个master节点上可以执行写操作,7002和7003这两个slave节点只能执行读操作。
2.2 主从数据同步原理
2.2.1 全量同步
主从第一次建立连接时,会执行全量同步,将master节点的所有数据都拷贝给slave节点,流程:

这里有一个问题,master如何得知salve是第一次来连接呢??
有几个概念,可以作为判断依据:
- Replication Id:简称replid,是数据集的标记,id一致则说明是同一数据集。每一个master都有唯一的replid,slave则会继承master节点的replid
- offset:偏移量,随着记录在repl_baklog中的数据增多而逐渐增大。slave完成同步时也会记录当前同步的offset。如果slave的offset小于master的offset,说明slave数据落后于master,需要更新。
因此slave做数据同步,必须向master声明自己的replication id 和offset,master才可以判断到底需要同步哪些数据。
因为slave原本也是一个master,有自己的replid和offset,当第一次变成slave,与master建立连接时,发送的replid和offset是自己的replid和offset。
master判断发现slave发送来的replid与自己的不一致,说明这是一个全新的slave,就知道要做全量同步了。
master会将自己的replid和offset都发送给这个slave,slave保存这些信息。以后slave的replid就与master一致了。
因此,master判断一个节点是否是第一次同步的依据,就是看replid是否一致。
如图:

完整流程描述:
- slave节点请求增量同步
- master节点判断replid,发现不一致,拒绝增量同步
- master将完整内存数据生成RDB,发送RDB到slave
- slave清空本地数据,加载master的RDB
- master将RDB期间的命令记录在repl_baklog,并持续将log中的命令发送给slave
- slave执行接收到的命令,保持与master之间的同步
2.2.2 增量同步
全量同步需要先做RDB,然后将RDB文件通过网络传输个slave,成本太高了。因此除了第一次做全量同步,其它大多数时候slave与master都是做增量同步。
什么是增量同步?就是只更新slave与master存在差异的部分数据。如图:

那么master怎么知道slave与自己的数据差异在哪里呢?
2.2.3 repl_backlog原理
master怎么知道slave与自己的数据差异在哪里呢?
这就要说到全量同步时的repl_baklog文件了。
这个文件是一个固定大小的数组,只不过数组是环形,也就是说角标到达数组末尾后,会再次从0开始读写,这样数组头部的数据就会被覆盖。
repl_baklog中会记录Redis处理过的命令日志及offset,包括master当前的offset,和slave已经拷贝到的offset:

slave与master的offset之间的差异,就是salve需要增量拷贝的数据了。
随着不断有数据写入,master的offset逐渐变大,slave也不断的拷贝,追赶master的offset:

直到数组被填满:

此时,如果有新的数据写入,就会覆盖数组中的旧数据。不过,旧的数据只要是绿色的,说明是已经被同步到slave的数据,即便被覆盖了也没什么影响。因为未同步的仅仅是红色部分。
但是,如果slave出现网络阻塞,导致master的offset远远超过了slave的offset:

如果master继续写入新数据,其offset就会覆盖旧的数据,直到将slave现在的offset也覆盖:

棕色框中的红色部分,就是尚未同步,但是却已经被覆盖的数据。此时如果slave恢复,需要同步,却发现自己的offset都没有了,无法完成增量同步了。只能做全量同步。

2.3 主从同步优化
主从同步可以保证主从数据的一致性,非常重要。
可以从以下几个方面来优化Redis主从就集群:
- 在master中配置repl-diskless-sync yes启用无磁盘复制,避免全量同步时的磁盘IO。
- Redis单节点上的内存占用不要太大,减少RDB导致的过多磁盘IO
- 适当提高repl_baklog的大小,发现slave宕机时尽快实现故障恢复,尽可能避免全量同步
- 限制一个master上的slave节点数量,如果实在是太多slave,则可以采用主-从-从链式结构,减少master压力
主从从架构图:

2.4 小结
简述全量同步和增量同步区别?
- 全量同步:master将完整内存数据生成RDB,发送RDB到slave。后续命令则记录在repl_baklog,逐个发送给slave。
- 增量同步:slave提交自己的offset到master,master获取repl_baklog中从offset之后的命令给slave
什么时候执行全量同步?
- slave节点第一次连接master节点时
- slave节点断开时间太久,repl_baklog中的offset已经被覆盖时
什么时候执行增量同步?
- slave节点断开又恢复,并且在repl_baklog中能找到offset时
3. Redis哨兵
Redis提供了哨兵(Sentinel)机制来实现主从集群的自动故障恢复。
3.1 哨兵原理
3.1.1 集群作用
哨兵的作用如下:
- 监控:Sentinel 会不断检查您的master和slave是否按预期工作
- 自动故障恢复:如果master故障,Sentinel会将一个slave提升为master。当故障实例恢复后也以新的master为主
- 通知:Sentinel充当Redis客户端的服务发现来源,当集群发生故障转移时,会将最新信息推送给Redis的客户端
3.1.2 集群监控原理
Sentinel基于心跳机制监测服务状态,每隔1秒向集群的每个实例发送ping命令:
•主观下线:如果某sentinel节点发现某实例未在规定时间响应,则认为该实例主观下线。
•客观下线:若超过指定数量(quorum)的sentinel都认为该实例主观下线,则该实例客观下线。quorum值最好超过Sentinel实例数量的一半。

3.1.3 集群故障恢复原理
一旦发现master故障,sentinel需要在salve中选择一个作为新的master,选择依据是这样的:
- 首先会判断slave节点与master节点断开时间长短,如果超过指定值(down-after-milliseconds * 10)则会排除该slave节点
- 然后判断slave节点的slave-priority值,越小优先级越高,如果是0则永不参与选举
- 如果slave-prority一样,则判断slave节点的offset值,越大说明数据越新,优先级越高
- 最后是判断slave节点的运行id大小,越小优先级越高。
当选出一个新的master后,该如何实现切换呢?
流程如下:
- sentinel给备选的slave1节点发送slaveof no one命令,让该节点成为master
- sentinel给所有其它slave发送slaveof 192.168.150.101 7002 命令,让这些slave成为新master的从节点,开始从新的master上同步数据。
- 最后,sentinel将故障节点标记为slave,当故障节点恢复后会自动成为新的master的slave节点

3.1.4 小结
Sentinel的三个作用是什么?
- 监控
- 故障转移
- 通知
Sentinel如何判断一个redis实例是否健康?
- 每隔1秒发送一次ping命令,如果超过一定时间没有相向则认为是主观下线
- 如果大多数sentinel都认为实例主观下线,则判定服务下线
故障转移步骤有哪些?
- 首先选定一个slave作为新的master,执行slaveof no one
- 然后让所有节点都执行slaveof 新master
- 修改故障节点配置,添加slaveof 新master
3.2 搭建哨兵集群
3.2.1 集群结构
这里我们搭建一个三节点形成的Sentinel集群,来监管之前的Redis主从集群。如图:

三个sentinel实例信息如下:
| 节点 | IP | PORT |
|---|---|---|
| s1 | 192.168.150.101 | 27001 |
| s2 | 192.168.150.101 | 27002 |
| s3 | 192.168.150.101 | 27003 |
3.2.2 准备实例和配置
要在同一台虚拟机开启3个实例,必须准备三份不同的配置文件和目录,配置文件所在目录也就是工作目录。
我们创建三个文件夹,名字分别叫s1、s2、s3:
# 进入/tmp目录
cd /tmp
# 创建目录
mkdir s1 s2 s3如图:

然后我们在s1目录创建一个sentinel.conf文件,添加下面的内容:
port 27001
sentinel announce-ip 192.168.150.101
sentinel monitor mymaster 192.168.150.101 7001 2
sentinel down-after-milliseconds mymaster 5000
sentinel failover-timeout mymaster 60000
dir "/tmp/s1"解读:
port 27001:是当前sentinel实例的端口sentinel monitor mymaster 192.168.150.101 7001 2:指定主节点信息mymaster:主节点名称,自定义,任意写192.168.150.101 7001:主节点的ip和端口2:选举master时的quorum值
然后将s1/sentinel.conf文件拷贝到s2、s3两个目录中(在/tmp目录执行下列命令):
# 方式一:逐个拷贝
cp s1/sentinel.conf s2
cp s1/sentinel.conf s3
# 方式二:管道组合命令,一键拷贝
echo s2 s3 | xargs -t -n 1 cp s1/sentinel.conf修改s2、s3两个文件夹内的配置文件,将端口分别修改为27002、27003:
sed -i -e 's/27001/27002/g' -e 's/s1/s2/g' s2/sentinel.conf
sed -i -e 's/27001/27003/g' -e 's/s1/s3/g' s3/sentinel.conf3.2.3 启动
为了方便查看日志,我们打开3个ssh窗口,分别启动3个redis实例,启动命令:
# 第1个
redis-sentinel s1/sentinel.conf
# 第2个
redis-sentinel s2/sentinel.conf
# 第3个
redis-sentinel s3/sentinel.conf启动后:

3.2.4 测试
尝试让master节点7001宕机,查看sentinel日志:

查看7003的日志:

查看7002的日志:

3.3 RedisTemplate
在Sentinel集群监管下的Redis主从集群,其节点会因为自动故障转移而发生变化,Redis的客户端必须感知这种变化,及时更新连接信息。Spring的RedisTemplate底层利用lettuce实现了节点的感知和自动切换。
下面,我们通过一个测试来实现RedisTemplate集成哨兵机制。
3.3.1 导入Demo工程
首先,我们引入课前资料提供的Demo工程:

3.3.2 引入依赖
在项目的pom文件中引入依赖:
<dependency>
<groupId>org.springframework.boot</groupId>
<artifactId>spring-boot-starter-data-redis</artifactId>
</dependency>3.3.3 配置Redis地址
然后在配置文件application.yml中指定redis的sentinel相关信息:
spring:
redis:
sentinel:
master: mymaster
nodes:
- 192.168.150.101:27001
- 192.168.150.101:27002
- 192.168.150.101:270033.3.4 配置读写分离
在项目的启动类中,添加一个新的bean:
@Bean
public LettuceClientConfigurationBuilderCustomizer clientConfigurationBuilderCustomizer(){
return clientConfigurationBuilder -> clientConfigurationBuilder.readFrom(ReadFrom.REPLICA_PREFERRED);
}这个bean中配置的就是读写策略,包括四种:
- MASTER:从主节点读取
- MASTER_PREFERRED:优先从master节点读取,master不可用才读取replica
- REPLICA:从slave(replica)节点读取
- REPLICA _PREFERRED:优先从slave(replica)节点读取,所有的slave都不可用才读取master
4. Redis分片集群
4.1 搭建分片集群
主从和哨兵可以解决高可用、高并发读的问题。但是依然有两个问题没有解决:
海量数据存储问题
高并发写的问题
使用分片集群可以解决上述问题,如图:

分片集群特征:
集群中有多个master,每个master保存不同数据
每个master都可以有多个slave节点
master之间通过ping监测彼此健康状态
客户端请求可以访问集群任意节点,最终都会被转发到正确节点
4.1.1 集群结构
分片集群需要的节点数量较多,这里我们搭建一个最小的分片集群,包含3个master节点,每个master包含一个slave节点,结构如下:

这里我们会在同一台虚拟机中开启6个redis实例,模拟分片集群,信息如下:
| IP | PORT | 角色 |
|---|---|---|
| 192.168.150.101 | 7001 | master |
| 192.168.150.101 | 7002 | master |
| 192.168.150.101 | 7003 | master |
| 192.168.150.101 | 8001 | slave |
| 192.168.150.101 | 8002 | slave |
| 192.168.150.101 | 8003 | slave |
4.1.2 准备实例和配置
删除之前的7001、7002、7003这几个目录,重新创建出7001、7002、7003、8001、8002、8003目录:
# 进入/tmp目录
cd /tmp
# 删除旧的,避免配置干扰
rm -rf 7001 7002 7003
# 创建目录
mkdir 7001 7002 7003 8001 8002 8003在/tmp下准备一个新的redis.conf文件,内容如下:
port 6379
# 开启集群功能
cluster-enabled yes
# 集群的配置文件名称,不需要我们创建,由redis自己维护
cluster-config-file /tmp/6379/nodes.conf
# 节点心跳失败的超时时间
cluster-node-timeout 5000
# 持久化文件存放目录
dir /tmp/6379
# 绑定地址
bind 0.0.0.0
# 让redis后台运行
daemonize yes
# 注册的实例ip
replica-announce-ip 192.168.150.101
# 保护模式
protected-mode no
# 数据库数量
databases 1
# 日志
logfile /tmp/6379/run.log将这个文件拷贝到每个目录下:
# 进入/tmp目录
cd /tmp
# 执行拷贝
echo 7001 7002 7003 8001 8002 8003 | xargs -t -n 1 cp redis.conf修改每个目录下的redis.conf,将其中的6379修改为与所在目录一致:
# 进入/tmp目录
cd /tmp
# 修改配置文件
printf '%s\n' 7001 7002 7003 8001 8002 8003 | xargs -I{} -t sed -i 's/6379/{}/g' {}/redis.conf4.1.3 启动
因为已经配置了后台启动模式,所以可以直接启动服务:
# 进入/tmp目录
cd /tmp
# 一键启动所有服务
printf '%s\n' 7001 7002 7003 8001 8002 8003 | xargs -I{} -t redis-server {}/redis.conf通过ps查看状态:
ps -ef | grep redis发现服务都已经正常启动:

如果要关闭所有进程,可以执行命令:
ps -ef | grep redis | awk '{print $2}' | xargs kill或者(推荐这种方式):
printf '%s\n' 7001 7002 7003 8001 8002 8003 | xargs -I{} -t redis-cli -p {} shutdown4.1.4 创建集群
虽然服务启动了,但是目前每个服务之间都是独立的,没有任何关联。
我们需要执行命令来创建集群,在Redis5.0之前创建集群比较麻烦,5.0之后集群管理命令都集成到了redis-cli中。
1)Redis5.0之前
Redis5.0之前集群命令都是用redis安装包下的src/redis-trib.rb来实现的。因为redis-trib.rb是有ruby语言编写的所以需要安装ruby环境。
# 安装依赖
yum -y install zlib ruby rubygems
gem install redis然后通过命令来管理集群:
# 进入redis的src目录
cd /tmp/redis-6.2.4/src
# 创建集群
./redis-trib.rb create --replicas 1 192.168.150.101:7001 192.168.150.101:7002 192.168.150.101:7003 192.168.150.101:8001 192.168.150.101:8002 192.168.150.101:80032)Redis5.0以后
我们使用的是Redis6.2.4版本,集群管理以及集成到了redis-cli中,格式如下:
redis-cli --cluster create --cluster-replicas 1 192.168.150.101:7001 192.168.150.101:7002 192.168.150.101:7003 192.168.150.101:8001 192.168.150.101:8002 192.168.150.101:8003命令说明:
redis-cli --cluster或者./redis-trib.rb:代表集群操作命令create:代表是创建集群--replicas 1或者--cluster-replicas 1:指定集群中每个master的副本个数为1,此时节点总数 ÷ (replicas + 1)得到的就是master的数量。因此节点列表中的前n个就是master,其它节点都是slave节点,随机分配到不同master
运行后的样子:

这里输入yes,则集群开始创建:

通过命令可以查看集群状态:
redis-cli -p 7001 cluster nodes
4.1.5 测试
尝试连接7001节点,存储一个数据:
# 连接
redis-cli -p 7001
# 存储数据
set num 123
# 读取数据
get num
# 再次存储
set a 1结果悲剧了:

集群操作时,需要给redis-cli加上-c参数才可以:
redis-cli -c -p 7001这次可以了:

4.2 散列插槽
4.2.1 插槽原理
Redis会把每一个master节点映射到0~16383共16384个插槽(hash slot)上,查看集群信息时就能看到:

数据key不是与节点绑定,而是与插槽绑定。redis会根据key的有效部分计算插槽值,分两种情况:
- key中包含"{}",且“{}”中至少包含1个字符,“{}”中的部分是有效部分
- key中不包含“{}”,整个key都是有效部分
例如:key是num,那么就根据num计算,如果是{itcast}num,则根据itcast计算。计算方式是利用CRC16算法得到一个hash值,然后对16384取余,得到的结果就是slot值。

如图,在7001这个节点执行set a 1时,对a做hash运算,对16384取余,得到的结果是15495,因此要存储到103节点。
到了7003后,执行get num时,对num做hash运算,对16384取余,得到的结果是2765,因此需要切换到7001节点
4.2.1 小结
Redis如何判断某个key应该在哪个实例?
- 将16384个插槽分配到不同的实例
- 根据key的有效部分计算哈希值,对16384取余
- 余数作为插槽,寻找插槽所在实例即可
如何将同一类数据固定的保存在同一个Redis实例?
- 这一类数据使用相同的有效部分,例如key都以{typeId}为前缀
4.3 集群伸缩
redis-cli --cluster提供了很多操作集群的命令,可以通过下面方式查看:

比如,添加节点的命令:

4.3.1 需求分析
需求:向集群中添加一个新的master节点,并向其中存储 num = 10
- 启动一个新的redis实例,端口为7004
- 添加7004到之前的集群,并作为一个master节点
- 给7004节点分配插槽,使得num这个key可以存储到7004实例
这里需要两个新的功能:
- 添加一个节点到集群中
- 将部分插槽分配到新插槽
4.3.2 创建新的redis实例
创建一个文件夹:
mkdir 7004拷贝配置文件:
cp redis.conf /7004修改配置文件:
sed /s/6379/7004/g 7004/redis.conf启动
redis-server 7004/redis.conf4.3.3 添加新节点到redis
添加节点的语法如下:

执行命令:
redis-cli --cluster add-node 192.168.150.101:7004 192.168.150.101:7001通过命令查看集群状态:
redis-cli -p 7001 cluster nodes如图,7004加入了集群,并且默认是一个master节点:

但是,可以看到7004节点的插槽数量为0,因此没有任何数据可以存储到7004上
4.3.4 转移插槽
我们要将num存储到7004节点,因此需要先看看num的插槽是多少:

如上图所示,num的插槽为2765.
我们可以将0~3000的插槽从7001转移到7004,命令格式如下:

具体命令如下:
建立连接:

得到下面的反馈:

询问要移动多少个插槽,我们计划是3000个:
新的问题来了:

那个node来接收这些插槽??
显然是7004,那么7004节点的id是多少呢?

复制这个id,然后拷贝到刚才的控制台后:

这里询问,你的插槽是从哪里移动过来的?
- all:代表全部,也就是三个节点各转移一部分
- 具体的id:目标节点的id
- done:没有了
这里我们要从7001获取,因此填写7001的id:

填完后,点击done,这样插槽转移就准备好了:

确认要转移吗?输入yes:
然后,通过命令查看结果:

可以看到:

目的达成。
4.4 故障转移
集群初识状态是这样的:

其中7001、7002、7003都是master,我们计划让7002宕机。
4.4.1 自动故障转移
当集群中有一个master宕机会发生什么呢?
直接停止一个redis实例,例如7002:
redis-cli -p 7002 shutdown1)首先是该实例与其它实例失去连接
2)然后是疑似宕机:

3)最后是确定下线,自动提升一个slave为新的master:

4)当7002再次启动,就会变为一个slave节点了:

4.4.2 手动故障转移
利用cluster failover命令可以手动让集群中的某个master宕机,切换到执行cluster failover命令的这个slave节点,实现无感知的数据迁移。其流程如下:

这种failover命令可以指定三种模式:
- 缺省:默认的流程,如图1~6歩
- force:省略了对offset的一致性校验
- takeover:直接执行第5歩,忽略数据一致性、忽略master状态和其它master的意见
案例需求:在7002这个slave节点执行手动故障转移,重新夺回master地位
步骤如下:
1)利用redis-cli连接7002这个节点
2)执行cluster failover命令
如图:

效果:

4.5 RedisTemplate访问分片集群
RedisTemplate底层同样基于lettuce实现了分片集群的支持,而使用的步骤与哨兵模式基本一致:
1)引入redis的starter依赖
2)配置分片集群地址
3)配置读写分离
与哨兵模式相比,其中只有分片集群的配置方式略有差异,如下:
spring:
redis:
cluster:
nodes:
- 192.168.150.101:7001
- 192.168.150.101:7002
- 192.168.150.101:7003
- 192.168.150.101:8001
- 192.168.150.101:8002
- 192.168.150.101:8003Q.E.D.